Foram encontradas 70 questões.
Dispomos de um miliamperímetro que apresenta uma resistência de 100
e que pode medir de 0,0 a 1,0 mA, isto é, que o fundo de escala seja de 1,0 mA. Deseja-se construir um miliamperímetro que possa medir de 0 a 100 mA, usando o miliamperímetro de 1,0 mA. Para isso devemos colocar um resistor de:
Provas
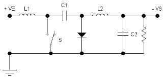
O diagrama abaixo é de uma topologia usada em fontes chaveadas onde, através de uma tensão positiva e contínua de entrada, obtemos uma tensão negativa na saída.

Essa topologia é conhecida por:
Provas
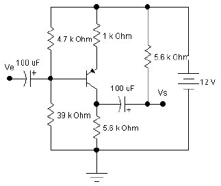
No circuito abaixo o transistor apresenta hfe muito grande e os capacitores têm reatâncias desprezíveis na freqüência de operação.

O ganho de tensão Vs/Ve é próximo de:
Provas
O circuito abaixo é um temporizador acionado pela chave S.

Provas
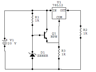
O integrado 78L12 é um regulador de tensão de +12 Volts de baixa potência. É dado o circuito abaixo, em que o D1 é um diodo Zener de 5,6 Volts.

O valor mais próximo para a tensão sobre o resistor R2 é de:
Provas
Um transmissor de RF com 10 W de saída é acoplado a um Amplificador (Booster) de 10 dB, perfeitamente acoplado e, este, a uma carga, estando todo o sistema perfeitamente casado. A potência na carga será de:
Provas
O diodo túnel é um dispositivo eletrônico que apresenta resistência negativa. Considere o circuito abaixo.

Com essa polarização, o circuito se comportará como um circuito:
Provas
É dado um sistema realimentado abaixo, onde a entrada é I(s) e a saída é O(s).

A função de transferência H(s)= O(s)/I(s) é igual a:
Provas
O circuito abaixo é alimentado pela tensão de 120 VAC da rede elétrica, e os diodos são ideais.

Quando a chave S for fechada, a potência na lâmpada será aproximadamente de:
Provas
O circuito abaixo é conhecido como configuração Cascode e os transistores têm ganhos de corrente (hFE) muito grandes.

Provas
Caderno Container