Foram encontradas 50 questões.
Em uma aula de eletricidade, o professor pede a um dos estudantes que faça contato entre os dois polos de uma pilha utilizando um clip metálico de resistência elétrica desprezível, como mostrado na figura. Depois de alguns segundos, o estudante nota que a pilha ficou bastante quente, a ponto de não conseguir segurá-la com suas mãos.

Em seguida, o professor comenta que esse aquecimento é uma demonstração do efeito Joule que, nesse caso, foi bastante intenso porque, pela pilha, circulou a maior corrente elétrica que pode atravessá-la, chamada “corrente de curto- -circuito”, uma vez que o clip metálico
Provas
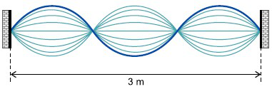
A velocidade de propagação de uma onda em uma corda pode ser calculada pela expressão v = !$ \sqrt{\dfrac{T}{μ}} !$ intensidade da força com que a corda é tracionada e !$ μ !$ é sua densidade linear de massa. Considere que uma corda tenha massa de 120 g, 3 m de comprimento e que se pretenda estabelecer ondas estacionárias nessa corda, como representado na figura.

Para que a frequência de oscilação das ondas nessa corda seja de 30 Hz, deve-se submetê-la a uma força de tração de intensidade
Provas
Fazendo experimentos com um espelho esférico côncavo, uma pessoa colocou um objeto linear diante desse espelho, a 40 cm de seu vértice, e viu que a imagem do objeto se formou também a 40 cm do vértice do espelho e era invertida, conforme a figura.

Em seguida, essa pessoa movimentou o objeto e o colocou, perpendicularmente ao eixo principal do espelho, a 10 cm de seu vértice. Nessa nova posição, viu que a imagem era
Provas
No início de um dia, uma piscina de fundo plano e horizontal continha água a 15 ºC, até o nível de 1 cm abaixo da borda. Nesse dia, quando a água foi aquecida a 35 ºC, a piscina ficou completamente cheia, como mostra a figura.

Sabendo que a dilatação volumétrica sofrida por um líquido é diretamente proporcional ao volume inicial desse líquido e à variação de temperatura sofrida por ele, e considerando que o coeficiente de dilatação volumétrica da água nessa faixa de temperatura é 2 × 10– 4 ºC–1, a profundidade H dessa piscina é de, aproximadamente,
Provas
Parte da energia que ingerimos quando nos alimentamos é utilizada apenas para manter nosso organismo funcionando. A tabela mostra valores aproximados do consumo de energia (potência média diária) por algumas estruturas do corpo de um ser humano adulto.
| Estrutura | Potência média (W) |
| Cérebro | 20 |
| Rins | 10 |
| Fígado | 25 |
| Coração | 7 |
| Músculos | 18 |
(Otaviano A. M. Helene. Um pouco da física do cotidiano, 2016.)
Na embalagem de um pacote de arroz há a seguinte informação: valor energético de uma porção de 50 g = 700 kJ. Sabendo que 1 h = 3 600 s, a quantidade de arroz que uma pessoa adulta precisa ingerir apenas para repor a energia gasta pelas estruturas indicadas na tabela em um intervalo de tempo de 10 h é de, aproximadamente,
Provas
O polímero conhecido como “plástico verde” é o polietileno produzido a partir do eteno proveniente do etanol, um recurso renovável, em vez do eteno proveniente do petróleo, um material fóssil.
A reação de obtenção do eteno a partir do etanol se dá pelo seguinte mecanismo:
Etapa 1: C2H5OH + H+ !$ → !$ C2H5OH2 +
Etapa 2: C2H5OH2 + !$ → !$ C2H4 + H2O + H+
Reação global: C2H5OH !$ → !$ C2H4 + H2O
Essa reação é um exemplo de desidratação , em que a espécie química representada por atua como catalisador.
As lacunas do texto são preenchidas, respectivamente, por:
Provas
Um estudante resolveu cobrear um objeto de aço inoxidável por meio da deposição eletrolítica de uma camada de cobre metálico sobre o objeto. Para isso, montou a cuba eletrolítica ilustrada a seguir e a deixou funcionando durante 80 minutos sob corrente elétrica constante de 200 mA.

Considerando que a constante de Faraday (F) é igual a 96 500 C/mol, estima-se que a massa de cobre metálico depositada no objeto de aço inoxidável nesse processo foi, aproximadamente,
Provas
O pH do suco de maçã varia de 2,9 a 3,3 e o pH do suco de cenoura varia de 4,9 a 5,3. A partir dessas informações, afirma-se que o suco de maçã, em relação ao suco de cenoura, é, em média,
Provas
Uma das principais fontes dos compostos de lítio é o mineral espodumênio, cuja composição química é dada pela fórmula LiAlSi2O6.
Amostra de espodumênio da Mina da Cachoeira, Araçuaí-Itinga

(http://recursomineralmg.codemge.com.br)
O teor de lítio no espodumênio, expresso em porcentagem de massa, é
Provas
Observe a imagem.

(www.uol.com.br)
Um chá é preparado mergulhando-se um sachê contendo ervas em água quente. Durante esse preparo, ocorrem dois processos de separação de misturas, que são
Provas
Caderno Container