Foram encontradas 1.565 questões.

Considerando que os equipamentos na tabela precedente devam ser instalados em um consultório odontológico cuja rede elétrica é de 220 V, julgue o próximo item.
Considerando-se que um cabo de 1,5 mm² possui a capacidade de condução de corrente de 15 A, sua utilização será correta para a alimentação do circuito do autoclave.
Provas

Considerando que os equipamentos na tabela precedente devam ser instalados em um consultório odontológico cuja rede elétrica é de 220 V, julgue o próximo item.
Para o compressor monofásico, pode-se fazer uso de um capacitor de partida para aumentar o torque do motor.
Provas
- EletrotécnicaCircuitos Elétricos em Eletricidade
- EletrotécnicaCircuitos de Corrente Contínua e de Corrente Alternada


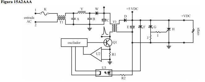
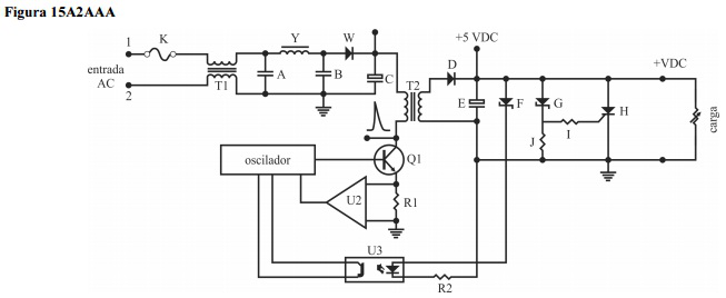
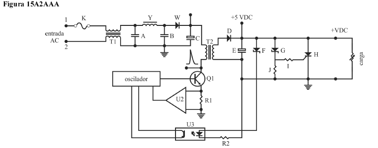
Acerca da fonte chaveada apresentada no circuito da figura 15A2AAA e de seus componentes eletrônicos, julgue o item a seguir.
O componente U3 é um acoplador óptico que tem, entre outras, a vantagem de isolar eletricamente a entrada e a saída do circuito em apreço.Provas
- EletrotécnicaCircuitos Elétricos em Eletricidade
- EletrotécnicaCircuitos de Corrente Contínua e de Corrente Alternada

Em relação aos dispositivos semicondutores presentes no circuito da figura 15A2AAA, julgue o item subsequente.
A tecnologia MOS, por sua maior resistência à eletrostática, é indicada na utilização em fontes chaveadas, como a da figura em apreço.
Provas
- EletrotécnicaCircuitos Elétricos em Eletricidade
- EletrotécnicaCircuitos de Corrente Contínua e de Corrente Alternada


Em relação aos dispositivos semicondutores presentes no circuito da figura 15A2AAA, julgue o item subsequente.
O diodo identificado pela letra F só conduz tensão quando está diretamente polarizado.
Provas

Em relação aos dispositivos semicondutores presentes no circuito da figura 15A2AAA, julgue o item subsequente.
A frequência dos pulsos na entrada do elemento chaveador da fonte determinará o nível de tensão na saída da fonte.
Provas

Considerando que os equipamentos na tabela precedente devam ser instalados em um consultório odontológico cuja rede elétrica é de 220 V, julgue o próximo item.
O compressor monofásico estará corretamente protegido se a corrente para sua alimentação passar por um disjuntor de 10 A.
Provas
Em relação aos motores elétricos, julgue o item que se segue.
O motor universal pode trabalhar tanto em corrente contínua quanto em corrente alternada.
Provas
- EletrotécnicaCircuitos Elétricos em Eletricidade
- EletrotécnicaCircuitos de Corrente Contínua e de Corrente Alternada


Acerca da fonte chaveada apresentada no circuito da figura 15A2AAA e de seus componentes eletrônicos, julgue o item a seguir.
O transformador T1 possui a função de filtro na fonte chaveada.Provas
- EletrotécnicaCircuitos Elétricos em Eletricidade
- EletrotécnicaCircuitos de Corrente Contínua e de Corrente Alternada


Acerca da fonte chaveada apresentada no circuito da figura 15A2AAA e de seus componentes eletrônicos, julgue o item a seguir.
O circuito entre os transformadores T1 e T2 exerce a função de retificador.Provas
Caderno Container