Foram encontradas 2.101 questões.
Analise o circuito com um transformador ideal da figura abaixo e determine a leitura
dos amperímetros A1 e A2.


Provas
Questão presente nas seguintes provas
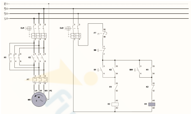
Analise a situação representada nos diagramas de força e controle da figura abaixo
e assinale a alternativa correta.


Provas
Questão presente nas seguintes provas
Determine o valor, em módulo e ângulo, de uma impedância Z em um circuito CA
monofásico de tensão V = 240/0° V e potência aparente S = 120k/30° VA. Efetue arredondamentos
a partir da segunda casa decimal.
Provas
Questão presente nas seguintes provas
Sabendo que a frequência angular da fonte CA é ω = 1,00M rad/s, determine a
reatância indutiva do circuito da figura abaixo.


Provas
Questão presente nas seguintes provas
Considerando o circuito a transistor da figura abaixo, determine o valor do resistor
Rp para que a corrente no LED seja de aproximadamente 15 mA. Assuma todos os componentes como
ideais e que:
VBE = 0,7 V. Vz = 2,2 V.

VBE = 0,7 V. Vz = 2,2 V.

Provas
Questão presente nas seguintes provas
Determine o valor da reatância capacitiva do circuito da figura abaixo, assumindo
frequência angular ω = 500 rad/s.


Provas
Questão presente nas seguintes provas
Em uma nova loja de um shopping center, serão instaladas 12 lâmpadas LED de
12 W e 8 lâmpadas Dicroica LED de 5 W na vitrine. A iluminação da loja ficará permanentemente
acesa durante todo o funcionamento do shopping, que é de 12 horas de segunda a sábado (das 10h
até às 22h) e de 8 horas no domingo (das 14h até às 22h). Determine o consumo de energia elétrica
mensal em iluminação considerando um mês de 28 dias.
Provas
Questão presente nas seguintes provas
Interprete o diagrama unifilar da figura abaixo e assinale a alternativa INCORRETA.

Provas
Questão presente nas seguintes provas
Para o divisor de tensão da figura abaixo, determine a tensão sobre o resistor R1.
Assuma valores exatos para os componentes e considere que:
R1 = marrom, violeta, marrom – tolerância: dourado R2 = laranja, amarelo, marrom – tolerância: dourado

R1 = marrom, violeta, marrom – tolerância: dourado R2 = laranja, amarelo, marrom – tolerância: dourado

Provas
Questão presente nas seguintes provas
3746864
Ano: 2025
Disciplina: Segurança e Saúde no Trabalho (SST)
Banca: FUNDATEC
Orgão: GHC
Disciplina: Segurança e Saúde no Trabalho (SST)
Banca: FUNDATEC
Orgão: GHC
Provas:
Os Equipamentos de Proteção Individual (EPI) desempenham um papel fundamental
nos procedimentos básicos de segurança adotados durante as atividades de laboratório. Nesse
sentido, são EPI utilizáveis em laboratório os citados abaixo, EXCETO:
Provas
Questão presente nas seguintes provas
Cadernos
Caderno Container