Foram encontradas 393 questões.
Assinale a alternativa que correlaciona corretamente as colunas.
|
(RF) Risco físico
(RQ) Risco químico
(RB) Risco biológico
(RA) Risco de acidentes
(RE) Risco ergonômico
|
( ) Névoas
( ) Vapores orgânicos
( ) Máquinas e equipamentos sem proteção
( ) Jornadas de trabalho prolongadas
( ) Pressões anormais
( ) Umidade
( ) Eletricidade
( ) Bacilos
|
Provas
Questão presente nas seguintes provas
No processo de trabalho em enfermagem, no qual a Sistematização da Assistência de Enfermagem (SAE) está efetivada, o técnico de enfermagem executa uma das etapas prescritas pelo(a) enfermeiro(a), a qual é imprescindível para a obtenção dos resultados esperados. Essa etapa é denominada de
Provas
Questão presente nas seguintes provas
Um equipamento para monitoramento de grandezas elétricas será instalado no laboratório de eletrotécnica. Esse equipamento consome uma corrente de 100 mA e será alimentado por uma bateria que tem capacidade de fornecer uma carga de 3.600 C em um intervalo de uma hora. Quantas horas esse equipamento poderá permanecer ligado, funcionando normalmente e initerruptamente?
Provas
Questão presente nas seguintes provas
Além das propriedades químicas dos elementos químicos, tem-se algumas propriedades chamadas propriedades periódicas; dentre elas, está o raio atômico, que sofre variações dentro dos grupos e períodos da tabela periódica. Dadas as afirmativas sobre essa propriedade,
I. Em um mesmo grupo, à medida que aumenta o número atômico, aumenta o raio atômico.
II. Em um mesmo período, à medida que aumenta o número atômico, aumenta o raio atômico.
III. O raio em um cátion é menor do que seu respectivo átomo.
IV. O raio em um ânion é menor do que seu respectivo átomo.
verifica-se que estão corretas apenas
Provas
Questão presente nas seguintes provas
De acordo com a Lei n° 8.666/93, que institui normas para licitações e contratos da Administração pública, as compras públicas deverão, sempre que possível,
Provas
Questão presente nas seguintes provas
A Lei nº 12.527/2011, também conhecida como Lei de Acesso à Informação, dispõe sobre os procedimentos a serem observados pela União, Estados, Distrito Federal e Municípios, para garantir o acesso à informação por parte do cidadão e possibilitar a transparência no serviço público. Essa Lei considera uma informação sigilosa aquela que
Provas
Questão presente nas seguintes provas
2350770
Ano: 2016
Disciplina: Administração Financeira e Orçamentária
Banca: UFAL
Orgão: IF-AL
Disciplina: Administração Financeira e Orçamentária
Banca: UFAL
Orgão: IF-AL
Provas:
Segundo o Manual de Contabilidade Aplicado ao Setor Público – MCASP, os princípios orçamentários visam estabelecer regras norteadoras básicas, a fim de conferir racionalidade, eficiência e transparência para os processos de elaboração, execução e controle do orçamento público, sendo válidos para os Poderes Executivo, Legislativo e Judiciário de todos os entes federativos – União, Estados, Distrito Federal e Municípios. Qual é o princípio orçamentário básico da atividade da Administração Pública que se justifica especialmente pelo fato de o orçamento ser fixado em lei, sendo essa a que autoriza aos Poderes a execução de suas despesas?
Provas
Questão presente nas seguintes provas
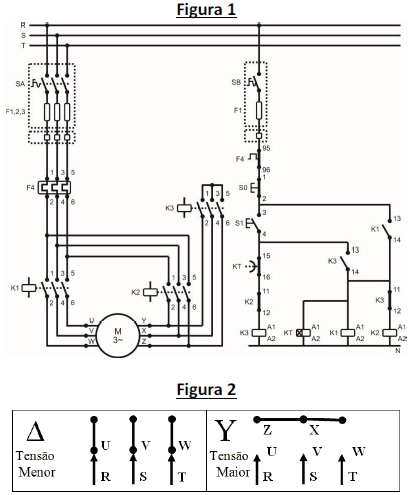
A figura 1 apresenta um esquema de ligação para partida de um motor trifásico. O motor possui seis terminais (U, V, W, Z, X e Y) e as respectivas formas de ligação são apresentadas na figura 2.

Dadas as afirmativas quanto ao funcionamento desse esquema,
I. O esquema trata de uma partida estrela-triângulo a contator com comando temporizado.
II. Verifica-se que o esquema apresenta erros de projeto quanto ao selo feito pelo contato auxiliar K1 (13;14).
III. Verifica-se que o esquema apresenta erros de projeto quanto às chaves S0 (1;2) e S1 (3;4), que deveriam ser normalmente aberta e normalmente fechada, respectivamente.
verifica-se que está(ão) correta(s)
Provas
Questão presente nas seguintes provas
Os hematozoários do gênero Babesia, que taxonomicamente pertencem ao subphylum Apicomplexa, estão distribuídos mundialmente entre os animais selvagens e domésticos. São responsáveis por causarem prejuízos diretos como a redução da produtividade e a mortalidade de animais. É/São considerado/a(s) vetor(es) desses hematozoários:
Provas
Questão presente nas seguintes provas
Assinale a alternativa correta com relação aos procedimentos que devem ser adotados para a verificação da resistência à compressão em corpos de prova cilíndricos de concreto.
Provas
Questão presente nas seguintes provas
Cadernos
Caderno Container