Foram encontradas 86 questões.
Admitindo-se que os diodos do circuito abaixo sejam ideais, o número correto de lâmpadas acesas é

Provas
Questão presente nas seguintes provas
No circuito mostrado na figura abaixo, os transistores operam apenas nas regiões de corte ou saturação. Adotar na região de saturação tensão coletor-emissor VCE = 0 V.

Com relação ao comportamento do circuito, quando o feixe de luz que incide no fototransistor for interrompido,
Provas
Questão presente nas seguintes provas
Um circuito RLC, em série, com resistência R = 10 !$ \Omega !$, indutância L = 50 mH e capacitância C = 20 !$ \mu !$F, está em ressonância.
Neste caso, a frequência angular e a impedância do circuito são, respectivamente,
Provas
Questão presente nas seguintes provas
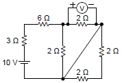
O valor de tensão elétrica medido pelo voltímetro do circuito mostrado na figura abaixo, em V, é igual a

Provas
Questão presente nas seguintes provas
O circuito mostrado na figura é um contador binário

Provas
Questão presente nas seguintes provas
Com relação ao motor de indução trifásico com rotor bobinado e de anéis coletores em funcionamento, é correto afirmar-se que
Provas
Questão presente nas seguintes provas
A chave do circuito mostrado na figura a seguir está na posição X há um tempo muito maior que 100 ms. No instante em que a chave for mudada para posição Y, a corrente, em mA, através do resistor de 1 k!$ \Omega !$, é igual a

Provas
Questão presente nas seguintes provas
O valor, em W, da potência elétrica total dissipada pelo circuito da figura abaixo é

Provas
Questão presente nas seguintes provas
O valor da corrente elétrica i, em A, indicada no circuito mostrado na figura a seguir, é

Provas
Questão presente nas seguintes provas
O valor de tensão elétrica medido pelo voltímetro do circuito mostrado na figura abaixo, em V, é igual a

Provas
Questão presente nas seguintes provas
Cadernos
Caderno Container