Foram encontradas 50 questões.
Em um sistema de proteção contra descargas atmosféricas, utilizando o método Franklin, para um nível de proteção III, deseja-se posicionar um captor a uma altura h= 25 m, sabe-se que o raio da esfera rolante R = 45 m. Conforme a Norma Brasileira ABNT NBR 5419:2005, pode-se afirmar que o ângulo de proteção \( \alpha \) é igual a:
Provas
No Brasil existem normas técnicas que estabelecem as condições a que devem satisfazer determinadas atividades. A Norma Brasileira ABNT NBR 5410:2004,aplica-se às instalações elétricas de:
Provas
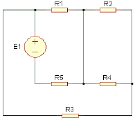
Considerando os seguintes dados: E1 = 150 V, R1 = 15 \( Ω \) , R2 = 12 \( Ω \), R3 = 10,2 \( Ω \), R4 = 8 \( Ω \) e R5 = 12,5 \( Ω \), para o circuito da figura abaixo. O valor da corrente elétrica (I), indicada sobre o resistor R3 é:

Provas
Conforme determina a Lei nº 11.892, de 29 de dezembro de 2008, que Instituiu a Rede Federal de Educação Profissional, Científica e Tecnológica e cria os Institutos Federais de Educação, Ciência e Tecnologia, qual alternativa é incorreta?
Provas
O art. 218 da Constituição Federal estabelece: “O Estado promoverá e incentivará o desenvolvimento científico, a pesquisa e a capacitação tecnológicas.”
§ 1º - A pesquisa científica básica receberá tratamento prioritário do Estado, tendo em vista o bem público e o progresso das ciências.
§ 2º - A pesquisa tecnológica voltar-se-á preponderantemente para a solução dos problemas brasileiros e para o desenvolvimento do sistema produtivo nacional e regional.
§ 3º - O Estado apoiará a formação de recursos humanos nas áreas de ciência, pesquisa e tecnologia, e concederá aos que delas se ocupem meios e condições especiais de trabalho.
§ 4º - A lei apoiará e estimulará as empresas que invistam em pesquisa, criação de tecnologia adequada ao País, formação e aperfeiçoamento de seus recursos humanos e que pratiquem sistemas de remuneração que assegurem ao empregado, desvinculada do salário, participação nos ganhos econômicos resultantes da produtividade de seu trabalho.
§ 5º - É facultado aos Estados e ao Distrito Federal vincular parcela de sua receita orçamentária a entidades públicas de fomento ao ensino e à pesquisa científica e tecnológica.
Quais parágrafos fazem parte desse artigo?
Provas
Analise as assertivas e assinale a alternativa que apresenta afirmação correta.
1. Cabem à administração pública, na forma da lei, a gestão da documentação governamental e as providências para franquear sua consulta a quantos dela necessitem.
2. A publicidade dos atos, programas, obras, serviços e campanhas dos órgãos públicos deverá ter caráter educativo, informativo ou de orientação social, dela não podendo constar nomes, símbolos ou imagens que caracterizem promoção pessoal de autoridades ou servidores públicos.
3. Os atos de improbidade administrativa importarão a suspensão dos direitos políticos, a perda da função pública, a indisponibilidade dos bens e o ressarcimento ao erário, na forma e gradação previstas em lei, sem prejuízo da ação penal cabível.
4. As pessoas jurídicas de direito público e as de direito privado prestadoras de serviços públicos responderão pelos danos que seus agentes, nessa qualidade, causarem a terceiros, assegurado o direito de regresso contra o responsável nos casos de dolo ou culpa.
Provas
Tomando por base o que estabelece a Constituição da República Federativa do Brasil de 1988, responda às próximas três questões.
Dentre as alternativas a seguir qual não está de acordo com a CF/88?
Provas
Conforme estabelece a Lei nº 8.112, de 11 de dezembro de 1990, que dispõe sobre o regime jurídico dos servidores públicos civis da União, das autarquias e das fundações públicas federais, não está correta a alternativa:
Provas
O número de anagramas da palavra BRASIL e da palavra COPA que começam e terminam com vogal é:
Provas
O perímetro e a área de um triângulo cujos vértices A, B eC apresenta coordenadas A(1,5), B(−2,1) eC(4,1) , corresponde a: (considere uc unidade de comprimento e ua unidade de área)
Provas
Caderno Container