Foram encontradas 40 questões.
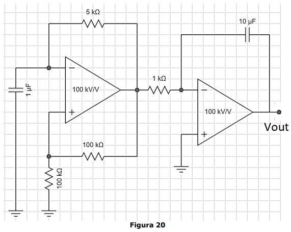
A Figura 20 abaixo apresenta um circuito utilizando dois amplificadores operacionais.

Sobre o circuito apresentado, analise as assertivas a seguir:
I. A saída Vout corresponde a uma onda senoidal.
II. O circuito é um filtro ativo de dois estágios.
III. Pode-se identificar o funcionamento como o de um tipo de oscilador.
IV. A saída Vout corresponde a uma onda quadrada.
Quais estão corretas?
Provas
A Figura 19 abaixo exibe um típico amplificador classe A, usando polarização por divisor de tensão.

Considerando as informações apresentadas, determine as condições quiescentes desse projeto, ou seja, ICQ, VCEQ, assumindo VBE = 0,7 V. Considere todos os componentes como ideais.
Provas
A Figura 18 abaixo apresenta um amplificador multiestágio.

Considerando as informações apresentadas, determine o ganho total (AVT) sem carga do circuito.
Provas
- Diodo na Engenharia Eletrônica
- Eletrônica Analógica na Engenharia Eletrônica
- Eletrônica de Potência na Engenharia Eletrônica
- Tiristor
Analise o circuito apresentado na Figura 17 abaixo:

Com base nas informações apresentadas, analise as assertivas a seguir e assinale a alternativa correta.
I. O circuito emprega um TRIAC para controle da condução de corrente na carga que é, nesse caso, uma lâmpada.
II. A bateria de 6 V presente no circuito é carregada através do diodo D1.
III. O SCR entra em condução quando o capacitor C1 se descarrega pela carga, o que proporciona uma tensão no GATE, pelo divisor de tensão formado por R2 e R3 e pela tensão fornecida pela bateria.
IV. A alimentação do circuito utiliza um retificador de meia onda.
Provas
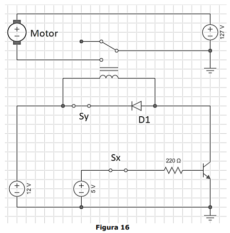
Com base no circuito apresentado, analise as assertivas a seguir e assinale a alternativa correta.
I. A chave Sx aciona o funcionamento do motor. Quando Sx está fechada, o relé fecha o contato, conectando a fonte ao motor.
II. O diodo D1 não tem função, é desnecessário, logo a chave Sy pode estar tanto aberta quanto fechada.
III. O diodo D1 é de proteção ao transistor, que pode ser danificado pela corrente induzida do relé no momento em que o transistor deixa de conduzir, desligando o relé.
IV. O circuito permanece funcionando indefinidamente após o fechamento da chave Sx, ou seja, após fechada, a chave Sx pode ser aberta novamente e o motor continuará funcionando.
Provas
Analise o circuito amplificador MOSFET apresentado na Figura 15 abaixo:
Especificações do componente K = 104 x 10-3 A/V2 ID(lig) = 600 mA VGS(th)= 2,1 V

Considerando o circuito apresentado na Figura 15 e suas especificações, calcule a tensão de saída Vout.
Provas
Analise o circuito da Figura 14, uma configuração FET com polarização por divisor de tensão.

Sabendo-se que VD = 12 V e VGSQ = –2 V, determine o valor de RS. Considere os componentes como ideais. Realize arredondamento a partir da segunda casa decimal.
Provas
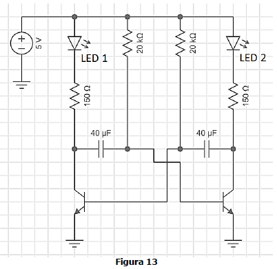
Analise o circuito multivibrador astável a transistor da Figura 13 abaixo.

Com base nas informações apresentadas, determine a frequência de operação do circuito. Considere T = 1,38 x (R.C). Realize arredondamentos até a segunda casa decimal.
Provas
A Figura 12 abaixo exibe um circuito amplificador de instrumentação.

Com base no circuito apresentado, analise os valores dos componentes da configuração e determine o valor de tensão da saída.
Provas
A Figura 11 abaixo apresenta um exemplo de uso de um TRIAC.

Sobre o TRIAC apresentado na Figura 11, assinale a alternativa correta.
Provas
Caderno Container