Foram encontradas 50 questões.
Uma micro chave unipolar (S1) fixada no painel de uma aeronave com capacidade de 2,0 mA precisa ser empregada para acender um led que ilumina um aviso. Esse led opera com uma corrente de 9,2 mA e apresenta uma queda de tensão em sua junção de 712,5 mV, quando aceso. Um TBJ com ganho 46 !$ (\beta = 46) !$, tensão de base igual a 840,0 mV (VB = 840,0 mV) e tensão coletor-emissor de saturação de 52,0 mV (VCE(SAT) = 52,0 mV) foi empregado para chavear o led e dessa forma ampliar a capacidade de corrente limitada da micro chave, conforme esquemático abaixo:

Adotando um fator de saturação forçada de 10 no TBJ, qual é o valor comercial mais próximo para o resistor R2?
Provas
Um técnico recebeu a curva característica de funcionamento, ilustrado a seguir, de um diodo descaracterizado.

Considerando que as informações da curva característica pertencem ao diodo em teste e que, na montagem ilustrada abaixo, a resistência vale !$ 2,2 \ k\Omega !$ e o circuito foi montado para aferição de funcionamento do diodo em teste, pede-se:
A leitura do voltímetro, o material de fabricação do diodo e a corrente do circuito, respectivamente.

Provas
A figura abaixo apresenta a ligação de um transformador abaixador com “center TAP” do secundário aterrado. Assinale a alternativa correta.

Provas
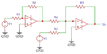
Amplificadores operacionais são circuitos integrados capazes de amplificar o sinal de entrada. Sua popularidade de uso se deve à sua versatilidade de projeção para os mais diversos circuitos e à sua operação com valores muito próximos aos previstos teoricamente. Dentre as suas aplicações, estão a realização de operações matemáticas e sua utilização como conversores de tensão-corrente e corrente-tensão.
Seja o circuito com amplificadores na figura a seguir, assinale a alternativa que apresenta os valores corretos de Vo quando R5 for !$ 180 k\Omega !$ e !$ 240 k\Omega !$, respectivamente.
Dados do circuito:
!$ V1=0,5 V, R1=10 \Omega, R2=40 k\Omega, V3=2 V, R3=30 k\Omega \ e \ R4=60 k\Omega. !$

Provas
O equacionamento das Leis de Kirchhoff e sua análise nos possibilitam o cálculo das correntes e das tensões dos componentes de um circuito. Considere o circuito abaixo e assinale a alternativa que apresenta, respectivamente, os valores aproximados de corrente e de tensão no resistor R3 (considere os condutores ideias):

Provas
Um transformador ideal apresenta relação de espiras N1:N2 de 50:500.
Assinale a alternativa que apresenta a tensão no primário se for aplicado 100V no secundário:
Provas
Multímetros são instrumentos muito utilizados em laboratórios de diversas áreas e têm como finalidade a medição de algumas grandezas elétricas como tensão, corrente e resistência. Alguns equipamentos têm, ainda, a capacidade de medir capacitância, frequência e temperatura. Sobre os multímetros é correto o que se afirma em:
Provas
Dado o circuito abaixo, calcule o valor da corrente no amperímetro (considere o amperímetro e as fiações, ideais):

Provas
Em um dado restaurante, foi instalado um forno industrial com 7.700 kW de potência em sua cozinha, para melhor atendimento aos clientes.
A instalação desta TUE obedeceu rigorosamente às condições de dimensionamento e proteção dispostas na Norma NBR-5410/2004 – Instalações Elétricas de Baixa Tensão, incluindo a condição de proteção adicional contra choques elétricos.
Assinale a alternativa que indica corretamente a corrente nominal mínima !$ (I_{\Delta n}) !$ do dispositivo diferencial-residual (DR) a ser instalado de acordo com a norma:
Provas
Com base na tabela da Norma NBR-5410/2004 – Instalações Elétricas de Baixa Tensão abaixo, dimensione a bitola mínima dos condutores fase, neutro e terra, respectivamente, de um circuito de 127V, monofásico, instalado em eletroduto embutido em alvenaria, ou seja, método de referência B1, sem nenhum outro circuito no mesmo eletroduto, cuja corrente de projeto é de 74 A. Considere o condutor de cobre e sua isolação em PVC.

Provas
Caderno Container