Foram encontradas 40 questões.
Considere os parâmetros de uma determinada família lógica:
IOH(max) = 3 mA, IOL(max) = 9 mA, IIH(max) = 30 !$ \mu !$A e IIL(max) = 45 !$ \mu !$A.
Qual o fan-out desta família lógica?
Provas
Questão presente nas seguintes provas
No circuito da figura abaixo, !$ v !$!$ 1 !$ = 60mV e v2 = -30mV.

Considerando o amp op e os demais componentes ideais, assinale a resposta que contém o valor correto de vo.
Provas
Questão presente nas seguintes provas
Analise o circuito da figura abaixo.

Qual valor RL deve ter para que haja máxima dissipação de potência no mesmo?
Provas
Questão presente nas seguintes provas
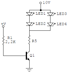
Um transistor acionador (chave) ideal, faz os LEDs acenderem de acordo com suas características nominais.
Para que essa condição seja obtida, R5 e +V devem valer, respectivamente:
Provas
Questão presente nas seguintes provas
Observe o desenho abaixo.

Um condutor retilíneo é percorrido por uma corrente i que poderá variar com o tempo. Uma espira condutora retangular encontra-se nas proximidades desse condutor, conforme mostra a figura deste exercício. Variando a corrente no fio, qual das afirmativas abaixo está CORRETA?
Provas
Questão presente nas seguintes provas
Entre as afirmativas abaixo, sobre circuitos RLC, assinale aquela que estiver CORRETA.
Provas
Questão presente nas seguintes provas
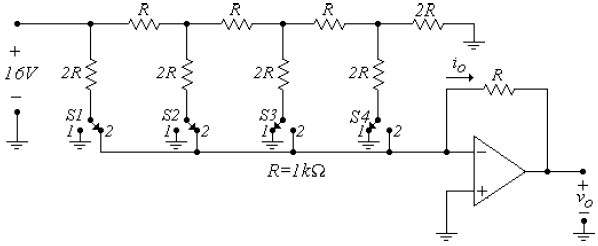
No circuito da figura abaixo está representado um CDA de 4 bits.

Assinale a resposta correta considerando a posição em que estão as chaves S1,S2,S3 e S4.
Provas
Questão presente nas seguintes provas
Um gerador de CA aplica uma tensão v = 2000 sen 400t (volts) a um capacitor de 5 !$ \mu !$F (circuito puramente capacitivo). Considerando !$ \pi !$ = 3,14, o valor aproximado que a corrente atinge no instante igual a 3 milisegundos, será
Provas
Questão presente nas seguintes provas
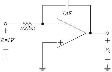
Observe o circuito da figura abaixo.

Considerando que, num instante inicial, t0, seja aplicado um pulso de tensão (E) de valor igual a 1V e que, neste instante, o capacitor C esteja totalmente descarregado (VC = 0V), marque a afirmativa que contém o tempo, t, no qual o Vo seja igual a −10V no circuito da figura acima.
Provas
Questão presente nas seguintes provas
Observe o circuito abaixo.

Sendo A a entrada menos significativa, a MENOR expressão lógica da saída S é
Provas
Questão presente nas seguintes provas
Cadernos
Caderno Container