Foram encontradas 400 questões.
Tomando como referência o artigo de Ben Goldsmith, intitulado “Diversidade cultural: política, caminhos, dispositivos”, publicado na obra Diversidade cultural: globalização e culturas locais: dimensões, efeitos e perspectivas, assinale com V (verdadeiro) ou com F (falso) as afirmações a seguir sobre o conceito de diversidade cultural.
( ) O conceito de diversidade cultural, independente de suas diferentes conotações, apenas muito recentemente tem feito parte da pauta dos debates culturais internacionais.
( ) A Rede de Ministros da Cultura e a Rede Internacional para Política Cultural (INCP), no que se refere à diversidade cultural, atuam exclusivamente como forças contrárias à globalização econômica.
( ) Apesar das chamadas medidas de assistência doméstica, ainda prevalece um forte desequilíbrio nos fluxos culturais e no comércio de produtos culturais no mundo.
( ) Considerando o atual cenário internacional, é perfeitamente factível afirmar que a adoção de um acordo multilateral sobre diversidade cultural fará em breve com que a indústria cultural norte-americana tenha sua influência seriamente ameaçada pela concorrência européia.
( ) A Aliança Global de Diversidade Cultural, proposta pela UNESCO e em vigência desde 2002, tem por objetivo evitar a pirataria da propriedade intelectual, por meio de políticas de respeito ao direito do autor.
A seqüência correta de preenchimento dos parênteses, de cima para baixo, é
Provas
Questão presente nas seguintes provas
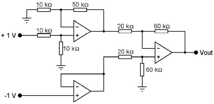
Observe o circuito abaixo:

Supondo amplificadores operacionais ideais, a tensão Vout é
Provas
Questão presente nas seguintes provas
O programa a seguir não está funcionando corretamente. Marque a opção que o corrige satisfatoriamente.
<?php
$acao = $_GET['acao'];
if ($acao == 'ok') {
$numero = $_GET['n'];
if (is_numeric($numero))
echo "Valor numérico";
else
echo "Valor não numérico";
}
?>
<form method="POST">
<input type="text" name="n">
<input type="submit" value="ok" name="acao">
</form>
Provas
Questão presente nas seguintes provas
Para poetizar, fruir e conhecer arte as autoras Martins, Picosque e Guerra propõem uma nutrição estética, em que a arte alimenta a própria arte. O objetivo da nutrição é provocar leituras que possam desencadear um aprendizado de arte ampliando as redes de significação do fruidor. Neste processo o educador é um mediador entre a arte e o aprendiz, ele promove um encontro rico, sensível e instigante.
Coloque V (verdadeira) ou F (falsa) nas afirmações que seguem quanto ao que as autoras entendem ser importante para uma nutrição estética, depois, escolha e marque a alternativa que contém a sequência correta:
( ) Promover visitas aos museus e galerias, teatros, salas de concerto. São atividades especialmente provocantes, quando o caráter de passeio ou visita é transformado em expedição – artística, exploratória, cientifica – planejada anteriormente com os alunos.
( ) Escolher cuidadosamente as obras, levando em consideração os conteúdos da disciplina, tendo clareza do foco que será abordado, optando por escolher aqueles artistas cuja celebridade é reconhecida internacionalmente.
( ) Promover o acesso a artistas vivos, contemporâneos, brasileiros, não só pintores, como também escultores, gravadores, músicos, compositores, bailarinos, atores.
A sequência correta de preenchimento dos parênteses, de cima para baixo, é
Provas
Questão presente nas seguintes provas
- Modelo OSIModelo OSI: Camada de Enlace
- Modelo TCP/IPModelo TCP/IP: Camada de Interface de RedeModelo TCP/IP: Camada de Enlace
Considerando o endereço MAC, analise as seguintes afirmativas:
I. Consiste em 6 bytes, onde os 4 primeiros identificam o fabricante da placa de rede;
II. O endereço MAC é utilizado na camada 3 do modelo OSI possibilitando o roteamento de pacotes;
III. O protocolo RARP associa um endereço MAC conhecido a um endereço IP.
Está(ão) CORRETA(S)
Provas
Questão presente nas seguintes provas
Em relação às diferentes formas de cavacos provenientes do processo de usinagem, leia com atenção as seguintes afirmativas:
I. O cavaco em fita não é desejável na maioria dos casos, pois pode provocar acidentes, ocupa muito espaço e é difícil de ser transportado.
II. O cavaco em lascas, em geral, é preferível somente quando houver pouco espaço disponível ou quando o cavaco deve ser removido por fluido refrigerante, como no caso de furação profunda.
III. O cavaco helicoidal não é desejável, pois o mesmo pode gerar inconvenientes para o operador, no caso do cavaco ser projetado em sua direção.
Com relação às afirmativas anteriores, qual(is) está(ão) CORRETA(S)?
Provas
Questão presente nas seguintes provas

Piet Mondrian, Broadway Boogie-woogie. 1942-1943
Segundo as técnicas de Comunicação Visual descritas em “Sintaxe da Linguagem Visual”, considere as seguintes afirmações sobre a obra Broadway Boogie-woogie, de Piet Mondrian.
I. A obra apresenta simplicidade, pois envolve a imediatez e a uniformidade da forma elementar, livre de complicações ou elaborações secundárias.
II. A obra apresenta complexidade, pois está constituída por inúmeras unidades e forças elementares.
III. A obra apresenta fragmentação, pois é a decomposição dos elementos e unidades em partes separadas, que embora se relacionem entre si, conservam seu caráter individual.
Estão corretas as afirmativas
Provas
Questão presente nas seguintes provas
Direct instruction can help in a number of ways. It can lead to enhanced accuracy, it can help learners progress through developmental stages more rapidly, and it can destabilize interlanguage grammars that have fossilized. However, direct instruction is not always successful nor are its effects always durable. Constraining factors are the nature of the target structure and the learner’s stage of development. Less is currently known about what type of direct instruction works best. Input-based instruction may prove as effective as productionbased instruction and, perhaps, even more so. Input-flooding may help students learn features in the input but does not destabilize interlanguage grammars (i.e. it does not get rid of established errors). For this, explicit instruction and negative feedback may be needed. It is also very likely that the effectiveness of different types of instruction will depend on the abilities and predispositions of individual learners. An alternative to direct instruction is strategy training. However, uncertainty exists regarding the content, methodology, and outcomes of such training.
Source: ELLIS, R. Second Language Acquisition. Oxford: Oxford University Press, 1997, p. 87-88.
From the ideas presented in the text, it is CORRECT to infer that
Provas
Questão presente nas seguintes provas
Segundo Henri Fayol, os administradores necessitavam de certas qualidades, conhecimentos e experiências para melhor realizar seu trabalho. Além dos requisitos como conhecimento geral e especial, de acordo com Fayol, qual requisito diz respeito à energia, a firmeza, a iniciativa, a disposição para a responsabilidade, a lealdade, a dignidade e o tato?
Provas
Questão presente nas seguintes provas
Observe os símbolos abaixo:

De acordo com a norma NBR 8404, os símbolos representados acima indicam que
Provas
Questão presente nas seguintes provas
Cadernos
Caderno Container