Foram encontradas 400 questões.
O servidor Debian disponibiliza um gerenciador de downloads que pode ser executado através do terminal de comando denominado
Provas
Questão presente nas seguintes provas
Quando uma estação da rede quer transmitir uma mensagem, antes é necessário verificar se o canal de comunicação está livre. Estando livre o canal, a mensagem é transmitida; caso contrário, a estação espera um intervalo de tempo aleatório antes de tentar novamente. Duas estações podem encontrar o canal livre e transmitir mensagens simultaneamente, ocasionando uma colisão. As estações são capazes de detectar a colisão e interromper a transmissão imediatamente. As ações descritas acima são desempenhas pelo protocolo
Provas
Questão presente nas seguintes provas
Considere o sistema em equilíbrio da figura a seguir.

Das alternativas abaixo, assinale aquela que corresponde, aproximadamente, ao valor do ângulo !$ \alpha !$ e ao módulo da força F que deve ser aplicada à extremidade da corda. Considere g = 9,81 m/s2
Provas
Questão presente nas seguintes provas
Para fazer um furo de diâmetro 1/2” com uma broca de aço-rápido em uma chapa de aço SAE 1020, é recomendado utilizar uma velocidade de corte de 35m/min. Qual deve ser a rpm adequada da furadeira?
Provas
Questão presente nas seguintes provas
The road not taken
Two roads diverged in a yellow wood,
And sorry I could not travel both
And be one traveler, long I stood
And looked down one as far as I could
To where it bent in the undergrowth;
Then took the other, as just as fair,
And having perhaps the better claim,
Because it was grassy and wanted wear;
Though as for that the passing there
Had worn them really about the same,
And both that morning equally lay
In leaves no step had trodden black.
Oh, I kept the first for another day!
Yet knowing how way leads on to way,
I doubted if I should ever come back.
I shall be telling this with a sigh
Somewhere ages and ages hence:
Two roads diverged in a wood, and I
I took the one less traveled by,
And that has made all the difference.
RIEDINGER, E. A. A brief view of American Literature. São Paulo: Waldir Lima, s/a.
The poem expresses
Provas
Questão presente nas seguintes provas
Hersey e Blanchard identificam em seu “Modelo de Liderança Situacional” quatro comportamentos específicos de líderes, do estilo mais diretivo ao mais laissez-faire. De acordo com essa teoria, para executar uma tarefa, o líder precisará fornecer orientações claras e específicas para que perfil de liderados?
Provas
Questão presente nas seguintes provas
To travel or not to travel? A Swine Flu Dilemma
Fearing that their vacations could comprise of surf, sand and swine flu, potential travelers are turning to health organizations for guidance on whether to pack their bags or stay home. And while opinions from health officials have come thick and fast, their often contradictory advice doesn’t make it any easier to decide whether to fly or not to fly.
On Monday, the European Union’s health commissioner Androulla Vassiliou told reporters in Luxembourg that she was ‘’not worried at this stage’’ about a pandemic sweeping across Europe, but she urged travelers to avoid Mexico and the United States anyway. That prompted a swift rebuke from Richard Besser, the acting director of the Centers of Disease Control and Prevention (CDC) in Atlanta, who rejected her advisory as ‘’quite premature’’. Even so, the CDC website ‘’recommends that U.S. travelers avoid all nonessential travel to Mexico”. As for the World Health Organization, it’s calling on nations to keep their borders open and to avoid restricting international travel, and emphasizes that a pandemic is not evitable. Despite that plea, Argentina and Cuba have suspended all flights from Mexico, and tour operators and airlines across the globe – including some based in Canada, Germany and the U.K. – have canceled flights and holiday packages to sunshine destinations like Cancún and Cozumel.
Available at < http://www.time.com/health/article/0,8599,1894660,00.html/ >,
visited on June 26, 2009.
Consider the following statements related to the text in order to answer question.
I. Health officials are not in agreement about how to instruct people to behave concerning the swine flu.
II. Health authorities, both in the United States and in Europe, are advising people to avoid traveling to Mexico.
III. The World Health Organization is instructing nations to maintain the normal flow of international traveling.
IV. All health organizations agree about the risks of a pandemic.
According to the text, which statements are correct?
Provas
Questão presente nas seguintes provas
“A interatividade é uma nova forma de experiência visual. De fato, é uma nova forma de vivenciar a arte que vai além do visual e chega ao tátil. Os espectadores são essenciais, participantes ativos nesta arte. Não mais meros espectadores, agora são usuários”.
Considerando a citação de Michael Rush, mas acrescentando as tecnologias digitais como um dado que define o conceito de interatividade, marque a alternativa que NÃO contém uma proposta de arte que ofereça uma interatividade mediada pelo computador.
Provas
Questão presente nas seguintes provas
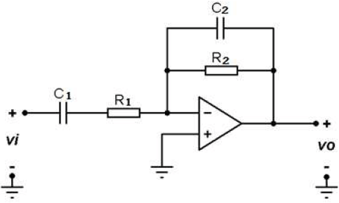
Observe o circuito abaixo:

Supondo amplificadores operacionais ideais, vo/vi é
Provas
Questão presente nas seguintes provas
Os estímulos que causam as sensações cromáticas estão divididos em dois grupos: os das cores-luz e o das cores-pigmento. Qual das alternativas define corretamente a cor-pigmento?
Provas
Questão presente nas seguintes provas
Cadernos
Caderno Container