Foram encontradas 160 questões.
O fator climático que mais contribui para floração das videiras é a
Provas
Questão presente nas seguintes provas
Um RTD de platina que a 0° C tem uma resistência de 100 !$ Ω !$ e um coeficiente de temperatura !$ \alpha_o = 0,00389 (Ω/Ω)/ºC !$. Sabendo que a resistência em função da temperatura é !$ R_T = R_0 [ 1 + \alpha_o (T - T_o) ] !$, qual é o seu coeficiente de temperatura a 25° C?
Provas
Questão presente nas seguintes provas
São características estáticas de desempenho de um transdutor, instrumento ou sistema de medição:
Provas
Questão presente nas seguintes provas
Qual a enzima, localizada essencialmente no vacúolo das células da uva, possui uma importante função no metabolismo dos compostos fenólicos durante a maturação da uva?
Provas
Questão presente nas seguintes provas
O uso da técnica de termovinificação na elaboração de vinhos tem, entre outras finalidades, a de
Provas
Questão presente nas seguintes provas
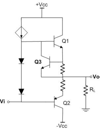
No circuito da figura os transistores têm !$ β = 100 !$, !$ V_T = 25 !$ mV e !$ V_{BE} = 0,7 !$ V. O valor mais próximo da relação Vo / Vi é

Provas
Questão presente nas seguintes provas
Em uma transmissão sem fio através de modulação digital, diversos fatores podem afetar as taxas de transmissão alcançadas. O fator que pode limitar a largura da banda máxima que o sinal irá ocupar é
Provas
Questão presente nas seguintes provas
Observe a figura em destaque.

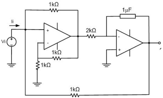
A relação Vi/Ii mostra que o circuito da figura 12 comporta-se como um
Provas
Questão presente nas seguintes provas
A função do transistor Q3, no circuito da figura, é

Provas
Questão presente nas seguintes provas
Deseja-se medir a temperatura na faixa de 0 a 100 °C, com uma resolução de 0,1 °C, mediante um sensor que tem uma sensibilidade de 1 mV/°C. Este sensor está conectado a um amplificador e este a um conversor A/D, cuja faixa de entrada é de 0 a 10 V, que, por sua vez, está ligado a um indicador.
Qual deve ser a resolução mínima do conversor A/D?
Provas
Questão presente nas seguintes provas
Cadernos
Caderno Container