Foram encontradas 400 questões.
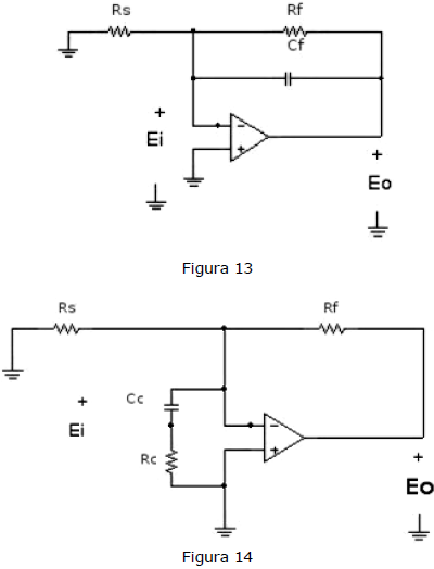
Observe as figuras 13 e 14 para responder a questão.

As figuras 13 e 14 representam compensações, respectivamente:
Provas
Questão presente nas seguintes provas
A cavitação, em sistemas hidráulicos é usualmente referida, à formação e colapso de cavidades no fluido, provocadas pela mudança de fases líquido/vapor/líquido. Sabendo que a cavitação é um grande problema para sistemas hidráulicos, analise as afirmações.
I. Estabelecimento da faixa de temperatura operacional adequado ao tipo particular de fluido utilizado, compatível com os valores de queda de pressão dos elementos de controle.
II. Adequação do projeto do reservatório, permitindo que o gás misturado ao líquido que retorna do sistema, seja liberado para a atmosfera antes de ser succionado pela bomba.
III. Adaptação do sistema para que trabalhe em níveis de pressão e temperatura em que o fluido vaporize facilmente.
Que afirmativas são ditas como providências a se tomar para evitar a cavitação em sistemas hidráulicos?
Provas
Questão presente nas seguintes provas
O elemento fósforo é encontrado na forma de diversos ânions, com diferentes valores de número de oxidação dependendo dos átomos a que está ligado. Dentre os ânions, existem: o metafosfato, o hipofosfito e o fosfito. Suas fórmulas são, respectivamente
Provas
Questão presente nas seguintes provas
Historicamente o Brasil apresenta em sua organização espacial e econômica a presença de monoculturas, herdadas ainda da fase colonial. Com o passar do tempo, as atividades monocultoras passam a representar um importante papel na economia nacional, sobretudo no século XX, pois representam uma importante fonte de geração de riquezas no mercado internacional. Sobre o processo histórico de formação do território brasileiro, a partir das grandes monoculturas, como cana-de-açúcar, café e soja, é correto afirmar que elas
Provas
Questão presente nas seguintes provas
Observe na figura 04, o circuito elétrico composto contendo capacitores e resistores.

Figura 04 – Circuito Elétrico
Inicialmente a chave CH1, é colocada na posição 1 e o capacitor C2 é carregado através da fonte tensão de 100 V. Após atingir o estado de regime permanente, a chave é comutada para a posição 2.
Nessa situação final, após a descarga completa de C2, a potência total dissipada no resistor de 10 Ω e o tempo total de descarga do capacitor C2, são respectivamente,
Provas
Questão presente nas seguintes provas
O 1,2-dibromo-etano é um composto sintético, embora traços dele ocorram naturalmente nos oceanos, onde é formado provavelmente por algas e laminariales. É um líquido incolor que possui um odor doce e é um fumigante amplamente usado, ainda que, algumas vezes, controverso. Sua obtenção é dada a partir da seguinte reação:
C2H4 + Br2 → C2H4Br2
Os valores de energia de ligação são dados na tabela abaixo.
| Ligação | Energia (kcal.mol-1) |
| H – C | 99 |
| C = C | 147 |
| Br – Br | 46 |
| C – C | 83 |
| C – Br | 68 |
Considerando as informações acima, é correto afirmar que a reação de síntese do haleto orgânico possui uma variação de entalpia igual a
Provas
Questão presente nas seguintes provas
No território brasileiro, encontramos problemas associados à erosão dos solos, devido a uma série de fatores como: propriedades físico químicas, tropicalidade dos climas, tipo de cobertura vegetal, uso e manejo inadequado, entre outros.
Entre os diversos tipos de solos encontrados no Brasil, destacam-se os Latossolos, que se caracterizam, por
Provas
Questão presente nas seguintes provas
O composto abaixo obtido (bisfenola) é constituído no plástico das mamadeiras e vem sendo proibido no Brasil, pois o aquecimento da amamadeira, transfere- o para o leite, o que faz com o bebê o ingira, provocando danos severos à sua saúde.

A respeito da reação representada acima, é correto afirmar:
Provas
Questão presente nas seguintes provas
Considere a seguinte definição de dados descrita com o uso da linguagem SQL em um banco de dados relacional:
create table conta
(
numero_conta char(10),
numero_agencia char(15),
saldo numeric(12,2),
primary key (numero_conta)
);
(
numero_conta char(10),
numero_agencia char(15),
saldo numeric(12,2),
primary key (numero_conta)
);
Qual das consultas abaixo apresenta o número da agência e o saldo médio, apenas das agências em que o saldo médio é maior que R$ 1.200,00?
Provas
Questão presente nas seguintes provas
Considere a função !$ f ( x, y) = 5 x^2 y^3 - 4x + 2y^2 !$, definida para !$ x !$ e !$ y !$ reais. O valor de !$ { \large \partial f \over \partial y} (2,3) !$ vale
Provas
Questão presente nas seguintes provas
Cadernos
Caderno Container