Magna Concursos

Foram encontradas 400 questões.

930504 Ano: 2012
Disciplina: Estatística
Banca: IF-SUL
Orgão: IF-SUL
Numa certa comunidade, a probabilidade de um homem possuir um determinado vírus é !$ { \large 1 \over 3} !$ e a probabilidade de uma mulher ter esse mesmo vírus é !$ { \large 1 \over 4} !$. Se escolhermos ao acaso uma pessoa dessa comunidade num grupo de 5 homens e 5 mulheres, qual é a probabilidade de que a pessoa escolhida seja portadora do vírus?
 

Provas

Questão presente nas seguintes provas
928113 Ano: 2012
Disciplina: Geografia
Banca: IF-SUL
Orgão: IF-SUL
As inversões térmicas ocorrem em vários trechos do Brasil, mas em especial nas grandes cidades, que, pelo fato de apresentarem grande área construída, desmatada e impermeabilizada por cimento e asfalto, absorvem grande quantidade de calor durante o dia. À noite, no entanto, perdem calor rapidamente.
As inversões térmicas ocorrem principalmente
 

Provas

Questão presente nas seguintes provas
928083 Ano: 2012
Disciplina: Engenharia Elétrica
Banca: IF-SUL
Orgão: IF-SUL
Considere as afirmativas a seguir, referente às instalações elétricas realizadas em conformidade com as normas técnicas brasileiras e melhores práticas.
I. A função do dispositivo de proteção diferencial residual é de proteção do ser humano contra choques elétricos provocados por contato direto e indireto.
II. O disjuntor termo-magnético é utilizado como único mecanismo de proteção contra choques elétricos.
III. O disjuntor diferencial residual protege tanto os circuitos elétricos contra sobrecargas e curto-circuitos, quanto o ser humano contra choques elétricos
IV. O disjuntor termo-magnético é utilizado como mecanismo de proteção apenas contra curto -circuitos.
Estão corretas apenas as afirmativas
 

Provas

Questão presente nas seguintes provas
920455 Ano: 2012
Disciplina: Química
Banca: IF-SUL
Orgão: IF-SUL
O nitrato de cálcio pode ser obtido através da reação de carbonato de cálcio com ácido nítrico. Considerando que se tenha 250g de carbonato com 82% de pureza e 500mL de ácido nítrico 3M, qual quantidade de sal será obtida sabendo que o rendimento dessa reação é de 93%?
 

Provas

Questão presente nas seguintes provas
920351 Ano: 2012
Disciplina: Engenharia Mecânica
Banca: IF-SUL
Orgão: IF-SUL
Enunciado 920351-1
A figura 02 mostra duas válvulas utilizadas em circuitos hidráulicos.
Analisando as válvulas, é correto afirmar que, a válvula
 

Provas

Questão presente nas seguintes provas
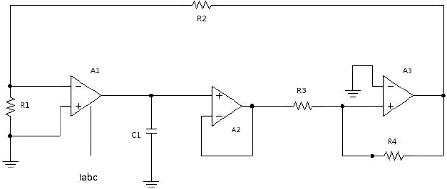
920331 Ano: 2012
Disciplina: Engenharia Eletrônica
Banca: IF-SUL
Orgão: IF-SUL
Observe a figura 12 para responder a questão.
Enunciado 920331-1
Figura 12
A figura 12 representa um circuito oscilador controlado por corrente, cuja corrente de controle é a corrente Iabc. Os elementos A2 e A3 são Amplificadores Operacionais rail-to-rail alimentados com uma tensão de +10V e -10V e A1 é um Amplificador de transcondutância (OTA) cuja equação de entrada/saída é dada por:
Iout = [(V⁻ - V⁺) x Iabc]
Sabendo-se que R1 = 10 kΩ, R2 = 20 kΩ, R4 = 100 kΩ e Iabc = 10 mA, os valores de R3 e C1, para uma frequência de operação de 1 kHz, são:
 

Provas

Questão presente nas seguintes provas
Em relação ao sistema PROFIBUS, analise as afirmações abaixo:
I. PROFIBUS oferece diferentes perfis de comunicação (Communication Profile) que, de acordo com a aplicação, pode-se utilizar como meio de transmissão (Physical Profile) para qualquer um dos seguintes padrões: RS485, IEC 61158-2 ou Fibra Ótica.
II. O Perfil da Aplicação (Application Profile) define as opções do protocolo e da tecnologia de transmissão requerida nas respectivas áreas de aplicação e para os vários tipos de dispositivos. Esses perfis também definem o comportamento do dispositivo.
III. O PROFIBUS especifica as características técnicas e funcionais de um sistema de comunicação industrial, através do qual dispositivos digitais podem se interconectar, desde o nível de campo até o nível de células.
Estão corretas as afirmativas
 

Provas

Questão presente nas seguintes provas
920263 Ano: 2012
Disciplina: Matemática
Banca: IF-SUL
Orgão: IF-SUL
As circunferências !$ \times^2 + y^2 - 4x - 4y + 7 = 0 !$ e !$ \times^2 + y^2 + 2\times - 12y + 21 = 0 !$ são
 

Provas

Questão presente nas seguintes provas
Considerando o código JavaScript apresentado abaixo.
1. <script type="text/javascript" language="JavaScript">
2. var x;
3. alert(x*5);
4. </script>
Qual será a informação apresentada pelo alert da linha 3?
 

Provas

Questão presente nas seguintes provas
Considere o código em linguagem PHP apresentado abaixo:
1. <?php
2. $v1 = "1";
3. $v2 = "v3";
4. $v3 = 2;
5. $$v2+= $v1;
6. echo $$v2."-".$v3;
7. ?>
O que será impresso pelo comando echo, da linha 6, do código-fonte acima?
 

Provas

Questão presente nas seguintes provas