Foram encontradas 60 questões.
Um determinado processo industrial é representado pela tabela verdade a seguir, composta por três entradas (A, B e C) e uma saída (Y).
| A | B | C | Y |
| 0 | 0 | 0 | 0 |
| 0 | 0 | 1 | 0 |
| 0 | 1 | 0 | 0 |
| 0 | 1 | 1 | 1 |
| 1 | 0 | 0 | 0 |
| 1 | 0 | 1 | 1 |
| 1 | 1 | 0 | 1 |
| 1 | 1 | 1 | 1 |
Elaborado pelo(a) autor(a).
Qual a opção simplificada da expressão que realiza a tabela apresentada?
Provas
Observe a figura a seguir.

Qual é a tensão de saída do circuito da figura apresentada?
Provas
Observe a figura a seguir.

Elaborado pelo(a) autor(a).
Qual é a letra que representa a forma de onda de saída V0 do circuito da figura apresentada?
Provas
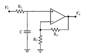
Observe o circuito da figura a seguir.

Elaborado pelo(a) autor(a).
Esse circuito é um filtro ativo do tipo
Provas
Observe o circuito da Figura 1 a seguir.

O circuito da figura 1 é alimentado por uma fonte de tensão senoidal vi(t) de 30V de pico, em 60Hz e contém um resistor de 5 kohms e dois diodos zener, D1 e D2, cujas tensões zener são, respectivamente, VZD1=10V e VZD2=20V. Admita que, quando polarizados diretamente, ambos Zener apresentem uma queda de tensão igual a VK=0,7V.
Agora observe a Figura 2 a seguir.

Com base nas informações acima, qual a letra contida na Figura 2 que mostra a forma de onda da tensão de saída vo(t) correta?
Provas
Observe o circuito da figura a seguir.

Elaborado pelo(a) autor(a).
Considere o circuito da figura onde são dados Hfe = 100; Vcc = 18 V; RC = 2,2 kohms e RE = 1,1 kohms. Qual é o valor do resistor RB que faz com que o transistor opere no meio da reta de carga?
Provas
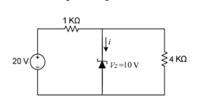
Observe o circuito da figura a seguir.

Elaborado pelo(a) autor(a).
Qual é o valor da corrente i?
Provas
Observe o circuito da figura a seguir.

Elaborado pelo(a) autor(a).
Considerando o circuito apresentado na figura em regime permanente, a tensão no capacitor vC e a corrente no indutor iL em corrente contínua são, respectivamente,
Provas
Observe o circuito da figura a seguir.

Elaborado pelo(a) autor(a).
Qual a resistência equivalente vista entre os terminais A e B?
Provas
Provas
Caderno Container