Foram encontradas 60 questões.
Mais do que um marinheiro de primeira viagem, o passageiro de primeiro voo leva consigo os instintos e os medos primitivos de uma espécie criada para andar sobre a terra. As águas podem ser vistas como extensão horizontal de caminhos, que se exploram pouco a pouco: aprende-se a nadar e a navegar a partir da segurança de uma borda, arrostando-se gradualmente os perigos. Mas um voo é coisa mais séria: há o desafio radical da subida, do completo desligamento da superfície do planeta, e há o momento crucial do retorno, da reconciliação com o solo. Se a rotina das viagens aéreas banalizou essas operações, nem por isso o passageiro de primeira viagem deixa de experimentar as emoções de um heróico pioneiro.
Tudo começa pelo aprendizado dos procedimentos iniciais. O novato pode confundir bilhete com cartão de embar- que, ignora as siglas das placas e monitores do aeroporto, atordoa-se com os avisos e as chamadas da locutora invisível. Já de frente para a escada do avião, estima, incrédulo, quantas toneladas de aço deverão flutuar a quilômetros de altura - com ele dentro. Localizada a poltrona, afivelado o cinto com mãos trêmulas, acompanha com extrema atenção as estudadas instruções da bela comissária, até perceber que ele é a única testemunha da apresentação: os demais passageiros (mal- educados!) leem jornal ou conversam. Quando enfim os motores, já na cabeceira da pista, aceleram para subir e arrancam a plena potência, ele se segura nos braços da poltrona e seu corpo se retesa na posição seja-o-que-Deus- quiser.
Atravessadas as nuvens, encanta-se com o firmamento azul e não tira os olhos da janela - até perceber que é um embevecido solitário. Alguns buscam cochilo, outros conversam animadamente, todos ignoram o milagre. Pouco a pouco, nosso pioneiro vai assimilando a rotina do voo, degusta o lanche com o prazer de um menino diante da merenda, depois prepara-se para o pouso na mesma posição que assumira na decolagem. Tudo consumado, resta-lhe descer a escada, bater os pés no chão da pista e convencer-se de que o homem é um bicho estranho, destinado a imaginar o irrealizável só pelo gosto de vir a realizá-lo. Nos voos seguintes, lerá jornal, cochilará e pouco olhará pela janela, que dá para o firmamento azul.
(Firmino Alves, inédito)
Provas

I. Se o que se deseja, é o ingresso, da INFRAERO no mercado de capitais, será preciso contar com o auxílio de uma consultoria especializada, para promover a reestruturação da empresa bem como a melhoria de sua gestão.
II. A reestruturação da empresa, assim como o aperfeiçoamento de sua gestão, é tarefa de que se ocupará uma consultoria especializada, a ser contratada proximamente, por meio de licitação pública já prevista em um termo de cooperação técnica.
III. Aproveitando a oportunidade da entrevista concedida, em que se pronunciou acerca da contratação de consultoria especializada, o presidente da INFRAERO asseverou, para dirimir dúvidas, que não se cogita de privatizar a INFRAERO.
Está plenamente adequada a pontuação do que está enunciado em
Provas
Provas
considere o texto abaixo.


I. Caberá ao BNDES submeter aos consultores contratados o processo de aperfeiçoamento de gestão promovido pela INFRAERO.
II. As medidas necessárias para o ingresso da INFRAERO no mercado de capitais foram respaldadas pelo conselho de administração.
III. Sendo a principal empresa brasileira do setor, a INFRAERO contará com o apoio do BNDES para o fortalecimento do sistema aeroportuário.
Em relação ao texto, está correto o que se afirma SOMENTE em
Provas
O texto e o diagrama em blocos apresentados abaixo refere-se a questão.
Um dos setores internos de um aeroporto possui acesso restrito a um grupo exclusivo de funcionários da INFRAERO. Por isso, foi solicitado a um engenheiro o desenvolvimento de um sistema eletrônico de controle de acesso.
O projeto prevê uma única porta de correr que abre e fecha pela ação de um motor com mecanismo apropriado e que só pode ser acionado em duas condições: externamente, por uma senha de quatro algarismos seguida de asterisco (*) digitados em um teclado numérico que ficará situado ao lado da porta; internamente, por um botão sem trava, que também ficará situado ao lado da porta.
Externamente e acima da porta, haverá duas lâmpadas: uma vermelha, que ficará normalmente acesa, indicando que o acesso ao ambiente não é livre; outra verde que só acenderá quando o acesso for liberado.
Se a senha for digitada corretamente, a lâmpada vermelha deverá apagar, a lâmpada verde deverá acender e a porta abrirá.
Se a senha for digitada incorretamente, um alarme sonoro curto e em baixo volume será disparado.
Se a senha for digitada três vezes incorretamente, a lâmpada vermelha piscará e um alarme sonoro em volume elevado será disparado, sem que a porta se abra.
A figura abaixo apresenta o diagrama em blocos proposto pelo engenheiro para este sistema de controle de acesso.

Após a montagem de um protótipo, o sistema foi submetido a algumas análises e testes.
No pino P1.5 do microcontrolador foram ligados um resistor e um LED em série, com o catodo do LED em GND. O objetivo é sinalizar quando a interface de potência do motor está ativa. Nesse caso, os níveis lógicos de P1.4 e P1.5 são sempre iguais. Sabendo que o LED opera com 1,7V e 1 mA, o valor comercial do resistor usado para a sua polarização foi
Provas
O texto e o diagrama em blocos apresentados abaixo refere-se a questão.
Um dos setores internos de um aeroporto possui acesso restrito a um grupo exclusivo de funcionários da INFRAERO. Por isso, foi solicitado a um engenheiro o desenvolvimento de um sistema eletrônico de controle de acesso.
O projeto prevê uma única porta de correr que abre e fecha pela ação de um motor com mecanismo apropriado e que só pode ser acionado em duas condições: externamente, por uma senha de quatro algarismos seguida de asterisco (*) digitados em um teclado numérico que ficará situado ao lado da porta; internamente, por um botão sem trava, que também ficará situado ao lado da porta.
Externamente e acima da porta, haverá duas lâmpadas: uma vermelha, que ficará normalmente acesa, indicando que o acesso ao ambiente não é livre; outra verde que só acenderá quando o acesso for liberado.
Se a senha for digitada corretamente, a lâmpada vermelha deverá apagar, a lâmpada verde deverá acender e a porta abrirá.
Se a senha for digitada incorretamente, um alarme sonoro curto e em baixo volume será disparado.
Se a senha for digitada três vezes incorretamente, a lâmpada vermelha piscará e um alarme sonoro em volume elevado será disparado, sem que a porta se abra.
A figura abaixo apresenta o diagrama em blocos proposto pelo engenheiro para este sistema de controle de acesso.

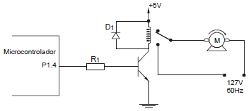
Após a montagem de um protótipo, o sistema foi submetido a algumas análises e testes.
A interface de potência que aciona o motor está conectada ao pino P1.4 do microcontrolador, conforme o esquema abaixo.

A função do diodo D1 no circuito é
Provas
O texto e o diagrama em blocos apresentados abaixo refere-se a questão.
Um dos setores internos de um aeroporto possui acesso restrito a um grupo exclusivo de funcionários da INFRAERO. Por isso, foi solicitado a um engenheiro o desenvolvimento de um sistema eletrônico de controle de acesso.
O projeto prevê uma única porta de correr que abre e fecha pela ação de um motor com mecanismo apropriado e que só pode ser acionado em duas condições: externamente, por uma senha de quatro algarismos seguida de asterisco (*) digitados em um teclado numérico que ficará situado ao lado da porta; internamente, por um botão sem trava, que também ficará situado ao lado da porta.
Externamente e acima da porta, haverá duas lâmpadas: uma vermelha, que ficará normalmente acesa, indicando que o acesso ao ambiente não é livre; outra verde que só acenderá quando o acesso for liberado.
Se a senha for digitada corretamente, a lâmpada vermelha deverá apagar, a lâmpada verde deverá acender e a porta abrirá.
Se a senha for digitada incorretamente, um alarme sonoro curto e em baixo volume será disparado.
Se a senha for digitada três vezes incorretamente, a lâmpada vermelha piscará e um alarme sonoro em volume elevado será disparado, sem que a porta se abra.
A figura abaixo apresenta o diagrama em blocos proposto pelo engenheiro para este sistema de controle de acesso.

Após a montagem de um protótipo, o sistema foi submetido a algumas análises e testes.
O pino P3.3 do microcontrolador tem uma função especial designada por \( \overline{INT1} \) que funciona como uma
Provas
O texto e o diagrama em blocos apresentados abaixo refere-se a questão.
Um dos setores internos de um aeroporto possui acesso restrito a um grupo exclusivo de funcionários da INFRAERO. Por isso, foi solicitado a um engenheiro o desenvolvimento de um sistema eletrônico de controle de acesso.
O projeto prevê uma única porta de correr que abre e fecha pela ação de um motor com mecanismo apropriado e que só pode ser acionado em duas condições: externamente, por uma senha de quatro algarismos seguida de asterisco (*) digitados em um teclado numérico que ficará situado ao lado da porta; internamente, por um botão sem trava, que também ficará situado ao lado da porta.
Externamente e acima da porta, haverá duas lâmpadas: uma vermelha, que ficará normalmente acesa, indicando que o acesso ao ambiente não é livre; outra verde que só acenderá quando o acesso for liberado.
Se a senha for digitada corretamente, a lâmpada vermelha deverá apagar, a lâmpada verde deverá acender e a porta abrirá.
Se a senha for digitada incorretamente, um alarme sonoro curto e em baixo volume será disparado.
Se a senha for digitada três vezes incorretamente, a lâmpada vermelha piscará e um alarme sonoro em volume elevado será disparado, sem que a porta se abra.
A figura abaixo apresenta o diagrama em blocos proposto pelo engenheiro para este sistema de controle de acesso.

Após a montagem de um protótipo, o sistema foi submetido a algumas análises e testes.
Em um trecho do programa do microcontrolador, o port P1 recebe o dado C5H. Nesse caso, o nível lógico dos pinos desse port são:
| P1.7 |
P1.6 | P1.5 | P1.4 | P1.3 | P1.2 | P1.1 | P1.0 |
Provas
O texto e o diagrama em blocos apresentados abaixo refere-se a questão.
Um dos setores internos de um aeroporto possui acesso restrito a um grupo exclusivo de funcionários da INFRAERO. Por isso, foi solicitado a um engenheiro o desenvolvimento de um sistema eletrônico de controle de acesso.
O projeto prevê uma única porta de correr que abre e fecha pela ação de um motor com mecanismo apropriado e que só pode ser acionado em duas condições: externamente, por uma senha de quatro algarismos seguida de asterisco (*) digitados em um teclado numérico que ficará situado ao lado da porta; internamente, por um botão sem trava, que também ficará situado ao lado da porta.
Externamente e acima da porta, haverá duas lâmpadas: uma vermelha, que ficará normalmente acesa, indicando que o acesso ao ambiente não é livre; outra verde que só acenderá quando o acesso for liberado.
Se a senha for digitada corretamente, a lâmpada vermelha deverá apagar, a lâmpada verde deverá acender e a porta abrirá.
Se a senha for digitada incorretamente, um alarme sonoro curto e em baixo volume será disparado.
Se a senha for digitada três vezes incorretamente, a lâmpada vermelha piscará e um alarme sonoro em volume elevado será disparado, sem que a porta se abra.
A figura abaixo apresenta o diagrama em blocos proposto pelo engenheiro para este sistema de controle de acesso.

Após a montagem de um protótipo, o sistema foi submetido a algumas análises e testes.
A parte do relatório que descreve a operação do circuito de power-on-reset e reset manual do microcontrolador e o seu esquema estão abaixo.

"Ao ligar a alimentação do circuito, a saída X passa imediatamente para nível lógico ......, isto é, ......, ativando automaticamente a entrada reset do microcontrolador. Após aproximadamente ......, a saída X muda para nível lógico ......, desativando o reset."
Preenchem corretamente as lacunas da frase acima:
Provas
O texto e o diagrama em blocos apresentados abaixo refere-se a questão.
Um dos setores internos de um aeroporto possui acesso restrito a um grupo exclusivo de funcionários da INFRAERO. Por isso, foi solicitado a um engenheiro o desenvolvimento de um sistema eletrônico de controle de acesso.
O projeto prevê uma única porta de correr que abre e fecha pela ação de um motor com mecanismo apropriado e que só pode ser acionado em duas condições: externamente, por uma senha de quatro algarismos seguida de asterisco (*) digitados em um teclado numérico que ficará situado ao lado da porta; internamente, por um botão sem trava, que também ficará situado ao lado da porta.
Externamente e acima da porta, haverá duas lâmpadas: uma vermelha, que ficará normalmente acesa, indicando que o acesso ao ambiente não é livre; outra verde que só acenderá quando o acesso for liberado.
Se a senha for digitada corretamente, a lâmpada vermelha deverá apagar, a lâmpada verde deverá acender e a porta abrirá.
Se a senha for digitada incorretamente, um alarme sonoro curto e em baixo volume será disparado.
Se a senha for digitada três vezes incorretamente, a lâmpada vermelha piscará e um alarme sonoro em volume elevado será disparado, sem que a porta se abra.
A figura abaixo apresenta o diagrama em blocos proposto pelo engenheiro para este sistema de controle de acesso.

Após a montagem de um protótipo, o sistema foi submetido a algumas análises e testes.
No software do microcontrolador há um trecho conforme descrito abaixo.
MOV R0,#38H
MOV A, #B3H
ADD A,R0
MOV P2,A
Analisando essa sequência de instruções, o engenheiro concluiu que após o processamento desse trecho tem-se
Provas
Caderno Container