Foram encontradas 45 questões.
Determinar, na figura abaixo, o valor da resistência R, admitindo-se de 25,0 V a queda de potencial na mesma, onde: !$ R_1 = 20,0 \Omega !$ e !$ R_2 = 50,0 \Omega !$.

Provas
Uma das bobinas em um motor de corrente contínua tem 72 voltas e área de 1,00 x 10-2 m2. Se o projeto do motor especifica o valor máximo do módulo do torque como 5,40 Nm em um campo magnético de 0,50 T, que corrente é exigida pela bobina?
Provas
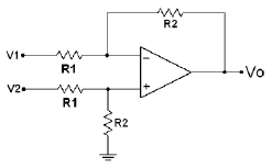
Assinale a alternativa que apresenta corretamente o circuito típico de um amplificador operacional configurado como um diferenciador.
Provas
Os sensores do tipo Strain Gage são formados por quatro elementos resistivos (R1, R2, R3 e R4) os quais formam uma ponte de Wheatstone. Medidas de torque e de empuxo de diferentes tipos de motores podem ser obtidas utilizando tais sensores. A calibração dos mesmos é realizada utilizando diferentes massas. Suponha um motor típico de 10N que utilize em sua calibração diferentes valores de massas, tendo como carregamento final o valor de até 1kg. Durante a calibração deste motor de 10N observou-se uma resposta diferente segundo o sentido da medição (aumento ou diminuição do valor da carga). Foram obtidas duas curvas, uma para valores ascendentes (0, 100g, 200g,..1000g) e outra para valores descendentes (1000g, 900g,...0). Pode-se afirmar com certeza que:
Provas
Se um fio se move com velocidade !$ \vec V !$ num campo magnético !$ \vec B !$ fixo. Podemos afirmar sobre os elétrons livres transportados com esta velocidade:
Provas
Medidores de vazão, do tipo turbina, funcionam pelo princípio da indução eletromagnética; uma pá da turbina possui um pequeno imã na extremidade que, ao girar, passa próximo de um pequeno solenoide, também chamado captador, que está fixo na parede do medidor. Com passagem do ímã, o captador gera um sinal que é ligado a um circuito eletrônico e mede-se a frequência ou a vazão. Assinale a alternativa que completa corretamente (de acordo com as Leis de Faraday e de Lenz) a frase a seguir: Supondo-se que a turbina está girando e o solenoide está em aberto, enquanto o ímã aproxima-se do captador,...
Provas
Ao converter o número 1ED16 para o sistema binário, qual será o valor encontrado?
Provas
Um determinado transdutor fornece um sinal de saída de -5,0V a +5,0V que é ligado a um conversor A/D de 10 bits, de uma placa pertencente a um sistema de aquisição de dados. Neste caso, cada bit equivale a um degrau de aproximadamente:
Provas
Devido à relação de Louis de Broglie, o comprimento de onda, na física quântica, está relacionado com a energia das partículas, de forma que os intervalos proibidos são aqueles onde não pode existir níveis de energia dos elétrons. Daí resulta que os estados quânticos dos elétrons na rede cristalina, além de discretos (devido ao confinamento no interior do metal), agrupam-se em bandas ou faixas de energia, separadas por intervalos proibidos, que não contém níveis. Diz-se que os elétrons têm um espectro de bandas. Com base nesse resultado e no princípio de Pauli, podemos entender a origem das diferenças entre isolantes, condutores e semicondutores. Assinale a alternativa correta:
Provas
Um capacitor pode ser considerado como um par de placas metálicas planas paralelas carregadas com cargas +Q e –Q respectivamente, e ligadas aos terminais de uma bateria. O campo elétrico entre as placas depende:
Provas
Caderno Container