Foram encontradas 613 questões.
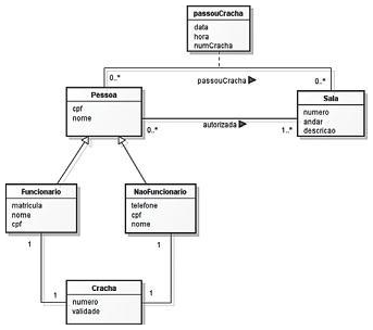
Uma empresa deseja criar um sistema de segurança para controlar o acesso de funcionários e não funcionários às salas do seu edifício.
Para tal, foram definidos os seguintes requisitos:
• Informações que serão registradas no sistema sobre um funcionário: matrícula, nome, número do CPF.
• Informações que serão registradas no sistema sobre um não funcionário: nome, número do CPF e telefone de contato.
• Informações que serão registradas no sistema sobre as salas do edifício: andar, número e descrição.
• Todas as pessoas terão que portar um crachá com código de barras. Além do número, o sistema terá que registrar a validade do crachá. Um crachá é de uso exclusivo de uma única pessoa.
• Uma pessoa terá um, e somente um crachá, enquanto estiver nas dependências do edifício.
• O sistema deve registrar todas as salas às quais o portador do crachá tem autorização de acesso. Consequentemente, será possível conhecer todas as pessoas que têm autorização de acesso a uma determinada sala.
• Quando uma pessoa passar o crachá pela leitora de cartões de uma sala, o sistema deverá registrar a data e a hora da tentativa de abertura da porta e o crachá usado.
• A porta de uma sala será aberta apenas se houver autorização para tal.
Qual dos modelos conceituais de dados a seguir atende a todos os requisitos definidos acima, sem que haja perda de informações ou redundância de dados, além de observar as boas práticas de modelagem conceitual?
Para tal, foram definidos os seguintes requisitos:
• Informações que serão registradas no sistema sobre um funcionário: matrícula, nome, número do CPF.
• Informações que serão registradas no sistema sobre um não funcionário: nome, número do CPF e telefone de contato.
• Informações que serão registradas no sistema sobre as salas do edifício: andar, número e descrição.
• Todas as pessoas terão que portar um crachá com código de barras. Além do número, o sistema terá que registrar a validade do crachá. Um crachá é de uso exclusivo de uma única pessoa.
• Uma pessoa terá um, e somente um crachá, enquanto estiver nas dependências do edifício.
• O sistema deve registrar todas as salas às quais o portador do crachá tem autorização de acesso. Consequentemente, será possível conhecer todas as pessoas que têm autorização de acesso a uma determinada sala.
• Quando uma pessoa passar o crachá pela leitora de cartões de uma sala, o sistema deverá registrar a data e a hora da tentativa de abertura da porta e o crachá usado.
• A porta de uma sala será aberta apenas se houver autorização para tal.
Qual dos modelos conceituais de dados a seguir atende a todos os requisitos definidos acima, sem que haja perda de informações ou redundância de dados, além de observar as boas práticas de modelagem conceitual?
Provas
Questão presente nas seguintes provas
Considere as seguintes afirmativas sobre a Forma Normal de Boyce-Codd (BCNF):
I - Está relacionada com a existência de dependência funcional entre atributos primários e atributos que compõem uma chave estrangeira.
II - Toda relação que está na 3FN também está na BCNF.
III - Toda relação que está na BCFN também está na 3FN.
Está correto APENAS o que se afirma em
I - Está relacionada com a existência de dependência funcional entre atributos primários e atributos que compõem uma chave estrangeira.
II - Toda relação que está na 3FN também está na BCNF.
III - Toda relação que está na BCFN também está na 3FN.
Está correto APENAS o que se afirma em
Provas
Questão presente nas seguintes provas
A característica que se aplica a sistemas OLAP é qu
Provas
Questão presente nas seguintes provas
Sejam as seguintes afirmativas sobre o esquema em esrela, largamente usado em Dataware-housing:
I - É organizado em torno de uma grande tabela central (tabela de fatos), que contém a maior parte dos dados, sem redundância.
II - Possui também um conjunto de tabelas assistentes, uma para cada dimensão.
III - As tabelas relativas às dimensões podem ser mantidas normalizadas para reduzir as redundâncias.
Estão corretas as afirmações
I - É organizado em torno de uma grande tabela central (tabela de fatos), que contém a maior parte dos dados, sem redundância.
II - Possui também um conjunto de tabelas assistentes, uma para cada dimensão.
III - As tabelas relativas às dimensões podem ser mantidas normalizadas para reduzir as redundâncias.
Estão corretas as afirmações
Provas
Questão presente nas seguintes provas
Em Bancos de Dados Relacionais, o que compõe o chamado esquema relacional são as
Provas
Questão presente nas seguintes provas
Considere o esquema relacional abaixo, proposto para um sistema de informações de uma locadora de vídeos em formato DVD, em que os atributos que correspondem às chaves primárias estão sublinhados, os atributos opcionais, em negrito e as referências entre chaves estrangeiras e primárias são triviais, indicadas por atributos (quase) homônimos nas tabelas relacionadas.
DVD (Código, TítuloVídeo, Preço_aquisição, IdCliente, DataEmp)
Para cada vídeo a locadora pode ter vários DVDs para alugar a seus clientes. Esses têm código de identificação único para fins de organização física nas prateleiras e a locadora mantém o preço pago por cada DVD. Cada DVD só está alugado a um cliente de cada vez.
CLIENTES (Nome, Endereço, Telefone_Comercial, Telefone_Residencial, Identidade)
ALUGOU (ValorPago, DataEmp, DataDev, IdCliente, TítuloVídeo, CódigoDVD)
Os clientes (dos quais se sabe nome, endereço, telefones de contato e número de identidade) alugam ou pegam emprestados DVDs em uma data (DataEmp) e pagam um determinado valor em função da data em que os devolvem (DataDev).
Seja a consulta SQL a seguir.
Select Nome,
Telefone_residencial,
count(*) as QTE,
sum(ValorPago) as TotalPago
from clientes C, alugou A
where C.Identidade = A.IdCliente
group by Nome, Telefone_residencial
O resultado dessa consulta é listar
DVD (Código, TítuloVídeo, Preço_aquisição, IdCliente, DataEmp)
Para cada vídeo a locadora pode ter vários DVDs para alugar a seus clientes. Esses têm código de identificação único para fins de organização física nas prateleiras e a locadora mantém o preço pago por cada DVD. Cada DVD só está alugado a um cliente de cada vez.
CLIENTES (Nome, Endereço, Telefone_Comercial, Telefone_Residencial, Identidade)
ALUGOU (ValorPago, DataEmp, DataDev, IdCliente, TítuloVídeo, CódigoDVD)
Os clientes (dos quais se sabe nome, endereço, telefones de contato e número de identidade) alugam ou pegam emprestados DVDs em uma data (DataEmp) e pagam um determinado valor em função da data em que os devolvem (DataDev).
Seja a consulta SQL a seguir.
Select Nome,
Telefone_residencial,
count(*) as QTE,
sum(ValorPago) as TotalPago
from clientes C, alugou A
where C.Identidade = A.IdCliente
group by Nome, Telefone_residencial
O resultado dessa consulta é listar
Provas
Questão presente nas seguintes provas
Uma base de dados relativa a vendas efetuadas por uma empresa apresenta as seguintes tabelas:
VENDEDOR(IdVendedor, NomeVendedor)
CLIENTE(NomeCliente, CPFCliente, TelefoneCliente)
PRODUTO(IdItem, NomeItem, ValorItem)
VENDA(IdVenda, DataVenda, IdVendedor, CPFCliente)
ITEMVENDA(IdVenda, SequencialItemVenda, IdItem,QuantidadeItem)
Que comando SQL pode ser dado para, a partir das tabelas acima, ter como resultado duas colunas, a primeira contendo o IdVenda e a segunda o valor total da venda?
VENDEDOR(IdVendedor, NomeVendedor)
CLIENTE(NomeCliente, CPFCliente, TelefoneCliente)
PRODUTO(IdItem, NomeItem, ValorItem)
VENDA(IdVenda, DataVenda, IdVendedor, CPFCliente)
ITEMVENDA(IdVenda, SequencialItemVenda, IdItem,QuantidadeItem)
Que comando SQL pode ser dado para, a partir das tabelas acima, ter como resultado duas colunas, a primeira contendo o IdVenda e a segunda o valor total da venda?
Provas
Questão presente nas seguintes provas
Considere um conjunto de atributos atômicos {F,G,H,J,K,M,P} de um Banco de Dados relacional com as seguintes dependências funcionais:
F → G,H,J,K
K → K,M,P
Sobre a tabela R=(F,G,H,J,K,M), onde a chave primária está sublinhada, afirma-se que, em relação às Formas Normais, a tabela
F → G,H,J,K
K → K,M,P
Sobre a tabela R=(F,G,H,J,K,M), onde a chave primária está sublinhada, afirma-se que, em relação às Formas Normais, a tabela
Provas
Questão presente nas seguintes provas
- Conceitos e FundamentosConceitos Fundamentais de Banco de Dados
- Banco de Dados RelacionalDependência Funcional
Seja F um conjunto de dependências funcionais especificadas em um esquema relacional R.
F = {G → { H,J,K} , J→ {L,M}, M → {P,Q}, K → {M,P,R,S}, N → {S,T,V},V →{X,Z} }
Que dependência funcional NÃO pertence ao fechamento de F, denotada como F+?
F = {G → { H,J,K} , J→ {L,M}, M → {P,Q}, K → {M,P,R,S}, N → {S,T,V},V →{X,Z} }
Que dependência funcional NÃO pertence ao fechamento de F, denotada como F+?
Provas
Questão presente nas seguintes provas
No Modelo Relacional,
Provas
Questão presente nas seguintes provas
Cadernos
Caderno Container