Foram encontradas 60 questões.
- Arquitetura de de Banco de DadosArquitetura ANSI/SPARCNíveis da Arquitetura ANSI/SPARC
- Arquitetura de de Banco de DadosArquitetura ANSI/SPARCIndependência de Dados (Lógica e Física)
Algumas alterações foram feitas nos esquemas de um banco de dados, sem, contudo, resultar em alterações nos programas de aplicação existentes. As alterações foram as seguintes:
P - Uma nova coluna foi adicionada à tabela de cargos.
Q - A defi nição de uma visão foi alterada, de modo que apenas os dados de empregados que ganham menos do que R$ 20.000,00 por mês possam ser recuperados. Na versão anterior não havia tal restrição.
R - Foi criado um índice sobre a coluna CPF para melhorar o desempenho das consultas SQL que usam o cpf como filtro.
O(s) cenário(s) relacionado(s) com a independência lógica de dados é(são)
Provas
Uma academia de ginástica precisa de um sistema de informação para registrar todas as séries de exercícios que os professores de musculação prescrevem para seus alunos. Por decisão da gerência, todos os aparelhos e tipos de exercícios devem ser cadastrados separadamente pelo coordenador de musculação. O objetivo é uniformizar as descrições dos exercícios, pois, dessa forma, quando um professor for montar uma série para um aluno, ele terá apenas que escolher as opções de exercícios e aparelhos já existentes.
Existem ainda alguns requisitos adicionais que devem ser atendidos. São eles:
• Toda série deve ter uma data de inclusão no sistema e um prazo de validade (em semanas).
• Para cada exercício de uma série, devem ser registrados o número de repetições e a carga a ser utilizada, pois um mesmo exercício pode requerer números de repetições e cargas distintas em séries distintas.
• Um exercício é descrito apenas por um código e um nome.
• Um exercício pode utilizar um aparelho, mas alguns podem ser executados sem a ajuda de aparelhos.
• Um aparelho é descrito apenas por um código e um nome.
Qual modelo E-R descreve adequadamente o cenário acima apresentado?
Provas
A Estrutura Analítica de Projetos (EAP) é um(a)
Provas
- Banco de Dados RelacionalTransaçõesEscalonamento de Transações
- Banco de Dados RelacionalTransaçõesSerializabilidade
Uma técnica de controle de concorrência de transações em bancos de dados funciona da seguinte forma:
• Todas as atualizações são realizadas sobre cópias locais dos itens de dados.
• Após todas as operações terem sido aplicadas, verifica-se se uma atualização qualquer violou a serialização.
• Caso não tenha havido violação, a transação é confirmada, e o banco de dados é atualizado, a partir das cópias locais.
• Caso tenha havido violação, a transação é abortada.
A técnica de controle acima descrita é chamada de
Provas
As Figuras a seguir exibem os estados de duas relações (ALUNO e CURSOU) de um banco de dados relacional.

Uma operação da Álgebra Relacional foi aplicada sobre as relações acima, resultando na relação a seguir.

Que operação é essa?
Provas
A divisão de sistemas de software de uma empresa resolveu adotar um método ágil, tal como o Scrum ou o XP, para gerenciar um projeto de desenvolvimento para um importante cliente. Isso gerou certa apreensão entre seus líderes de projeto, pois há muitos anos a empresa usa um processo prescritivo, baseado no Processo Unificado (UP), e a falta de experiência com métodos ágeis pode comprometer o prazo de entrega e a qualidade final do produto.
O cenário acima apresenta um fator, o uso de um método ágil, que pode inibir o sucesso do projeto em questão.
Esse fator é de natureza
Provas
- AdministraçãoOtimização e Performance de Banco de DadosTécnicas de Indexação
- Banco de Dados RelacionalÍndices
Que técnicas são largamente empregadas em banco de dados para estruturar, respectivamente, índices multiníveis e índices em chaves múltiplas?
Provas
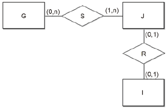
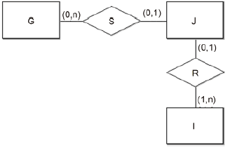
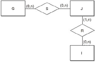
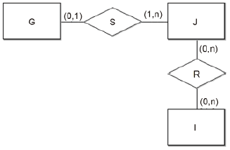
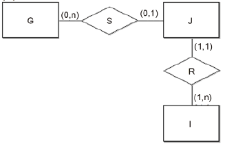
O estado de um banco de dados é representado, em parte, pelos conjuntos a seguir, cujos nomes nos permitem identificar a qual entidade ou relação de um diagrama E-R cada conjunto está associado.
G={G1,G2,G3,G4}
J={J1,J2}
I={I1,I2,I3,I4}
R={(J1,I1),( J1,I2),( J2,I3)}
S={(G1,J1),(G2,J1),( G3,J2),(G4,J2)}
Qual diagrama E-R define regras de relacionamento que não são violadas pelo banco de dados descrito acima?
Provas
A Figura a seguir exibe um diagrama E-R.

Ao todo, quantos atributos obrigatórios existem nesse diagrama?
Provas
A Figura a seguir exibe um diagrama E-R.

Sejam as seguintes informações adicionais sobre esse diagrama:
• Círculos em negrito são usados para representar atributos que fazem parte de identificadores.
• A relação R é identificadora. Dessa forma, B é uma entidade fraca.
Nessas condições, qual é o identificador da entidade B?
Provas
Caderno Container