Foram encontradas 50 questões.
Observe o circuito a seguir.

Em relação ao circuito acima, assinale a opção que corresponde a sua expressão lógica mínima.
Provas
Com base na expressão generalizada da onda portadora eo(t) = Eo . COS!$ _{\omega o} !$t, assinale a opção correta.
Provas
Sinal modulante é
Provas
Observe as figuras a seguir, que apresentam um circuito eletrônico e seu equivalente Thevenin, nos quais RL corresponde à carga.

Analisando os circuitos acima, quais os valores de Veq e Req, respectivamente?
Provas
Observe os circuitos a seguir, utilizados para implementação de funções lógicas, nos quais +5V corresponde à lógica 1; 0V corresponde à lógica 0; Y corresponde à saída; VA, VB e VC correspondem às entradas; e os diodos são ideais.

Quais são, respectivamente, as funções lógicas implementadas pelos circuitos acima?
Provas
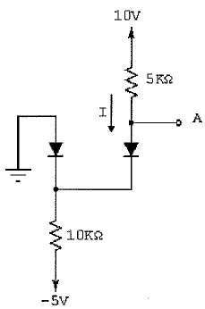
Observe o circuito a seguir, no qual os dois diodos são ideais.

No circuito acima, quais os valores da corrente I e da tensão no ponto A, respectivamente?
Provas
Assinale a opção que completa corretamente as lacunas da sentença abaixo.
O sistema Heterodino consiste em passar o sinal modulado por um misturador, a frequência da portadora o desvio de frequência do sinal.
Provas
Um sinal modulante cossenoidal de 10 Vpp modula em PWM um trem-de-pulsos simétrico de 40 KHz, num circuito cuja constante é 2 !$ \mu !$s/V. Qual a largura de faixa (B) ocupada pelo sinal modulado?
Provas
Observe o circuito a seguir, utilizado na polarização de um transistor do tipo PNP que possui !$ \alpha !$=1.

No circuito acima, qual o valor limite de Rc para que o transistor opere na região ativa?
Provas
O endereço de rede IP de um computador, no formato decimal, é 10.3.48.253. A sua representação binária é:
Provas
Caderno Container