Foram encontradas 50 questões.
Considerando que um determinado projeto possua as seguintes estimativas para uma atividade do caminho crítico: mais provável 60 dias; pessimista 72 dias; otimista - 48 dias. Assinale a opção que apresenta, respectivamente, o valor esperado e o desvio padrão desse projeto.
Provas
Segundo Fernandes (2012), o modelo de referência de governança Service Oriented Architeture (SOA) define três processos. Qual desses processos se caracteriza por ser utilizado como um mecanismo para garantir que os níveis de serviço e os níveis operacionais sejam satisfeitos, enquanto fornecem um nível de flexibilidade em sua implementação e tempo?
Provas
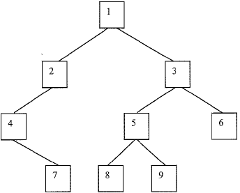
Analise a árvore binária a seguir.

Assinale a opção que apresenta o percurso dessa árvore binária
Provas
Sabe-se que em um Sistema Operacional (SO) dinâmico, existem vários processos desejando utilizar simultaneamente uma impressora. A estratégia de alocação nesse SO consiste em ceder o uso da impressora ao processo com o menor arquivo a ser impresso e que um dos referidos processos possui um arquivo extenso para imprimir. Tendo em vista que existem diversos outros processos com arquivos menores para utilizar a impressora, pode acontecer de o processo com o arquivo extenso nunca conseguir alocar a impressora, levando este processo à condição de
Provas
Com relação à implementação de VIEW em um SGBD, é INCORRETO afirmar que
Provas
Com relação ao gerenciamento de mudanças de custos, o valor do trabalho concluído até o momento comparado ao orçamento se refere
Provas
- Engenharia de SoftwareDTE: Diagrama de Transição de Estados
- Engenharia de SoftwareUML: Unified Modeling Language
Segundo Fowler (2005), nas estratégias orientadas a objeto, desenha-se um determinado diagrama para uma única classe para mostrar o comportamento do ciclo de vida de um único objeto. Como se denomina esse diagrama?
Provas
- Gerenciamento de ProcessosEscalonamento de ProcessosAlgoritmo Round-Robin
- Gerenciamento de ProcessosEstados dos Processos
- Gerenciamento de ProcessosTime Slice (Quantum)
As informações a seguir se referem ao estado de dois processos, Pl e P2, no decorrer do tempo t, para serem executados em uma única CPU:
- em tl = 0ms, Pl PRONTO, P2 = PRONTO
- em t2 = lms, Pl EXECUÇÃO, P2 = PRONTO
- em t3 3ms, Pl = ESPERA, P2 EXECUÇÃO
- em t4 6ms, Pl = ESPERA, P2 PRONTO
- em t5 Sms, Pl ESPERA, P2 EXECUÇÃO
- em t6 = 9ms, Pl ESPERA, P2 = ESPERA
- em t7 llms, Pl PRONTO, P2 = ESPERA
- em ts 13ms, Pl EXECUÇÃO, P2 = PRONTO
- em t9 = 15ms, Pl ENCERRADO, P2 = EXECUÇÃO
Considerando que o algoritmo de escalonamento é do tipo escalonamento preemptivo circular (ROUND-ROBIN), calcule o valor do TIME-SLICE, em ms, do sistema, desprezando os tempos de processamento relativos às funções do Sistema Operacional, e assinale a opção correta.
Provas
- Conceitos e FundamentosConceitos Fundamentais de Banco de Dados
- Conceitos e FundamentosFunções de um SGBD
- SQLConceitos e Fundamentos de SQL
- SQLDDL
Um Sistema Gerenciador de Banco de Dados (SGBD) é uma coleção de programas que permite aos usuários criar e manter um banco de dados. O SGBD é um sistema de software de uso geral que facilita o processo de definição, construção, manipulação e compartilhamento de banco de dados entre diversos usuários e aplicações. Cada SGBD relacional precisa ter uma linguagem de definição de dados (DATA DEFINITION LANGUAGE) para estabelecer um esquema de banco de dados. Os SGBDs relacionais costumam usar principalmente SQL (STRUCTURED QUERY LANGUAGE) para essa finalidade. Assinale a opção que apresenta somente comandos DATA DEFINITION LANGUAGE em STRUCTURED QUERY LANGUAGE.
Provas
Processos melhorados continuamente, com o entendimento dos objetivos de negócio e através de inovações, caracterizam benefícios do Capability Maturity Model Integration for Services (CMMI-SVC) para qual nível de maturidade?
Provas
Caderno Container