Foram encontradas 60 questões.
Em um experimento para verificação da estabilidade de uma tensão, ela foi medida em doze momentos diferentes ao longo de um dia, tendo sido obtidos os seguintes resultados: 45 V, 47 V, 45 V, 41 V, 46 V, 48 V, 42 V, 47 V, 46 V, 48 V, 45 V, 42 V.
Os valores aproximados da média M, moda Mo e mediana Me da tensão, em volts, são:
| M | Mo | Me |
Provas
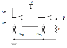
Considere o circuito abaixo, onde A e B são entradas e S é a referência de saída.

A lógica de operação do circuito encontra-se em:
Provas
Sobre o fator de potência de uma instalação elétrica, considere as seguintes proposições:
I. A ANEEL estabelece que o fator de potência deve ser igual ou superior a 0,92 para que o consumidor não esteja sujeito a multa.
II. A correção do fator de potência de instalações onde a corrente encontra-se atrasada em relação à tensão deve ser feita por meio da ligação de resistências em paralelo com as cargas.
III. Os motores síncronos são os que mais contribuem para a redução do fator de potência de uma instalação, enquanto que os motores de indução trifásicos são os que mais contribuem com a manutenção do fator de potência em valor elevado.
Está correto o que consta APENAS em
Provas
Sobre filtros de harmônicos, analise as seguintes proposições:
I. Um filtro de harmônicos melhora a qualidade de uma instalação elétrica com perfil espectral composto de harmônicas ímpares (3ª, 5ª, 7ª etc.) através da injeção na instalação de harmônicas de ordem par (2ª, 4ª, 6ª etc.).
II. Um filtro de harmônicos pode ter a função de aumentar o fator de potência na frequência fundamental do sistema elétrico.
III. A função de um filtro de harmônicos é reduzir a amplitude de uma ou mais correntes harmônicas em determinado setor de uma instalação elétrica.
IV. Em uma instalação elétrica no Brasil, uma harmônica de 7ª ordem possui frequência de 360 Hz.
Está correto o que consta APENAS em
Provas
Um dispositivo elétrico tem as seguintes especificações:
Classe de proteção: II
Corrente máxima de descarga (8/20 μs): 20 kA
Corrente nominal de descarga (8/20 μs): 10 kA
Tensão máxima de operação contínua: 275 Vca
Nível de proteção: 1,2 kV
Frequência: 50/60 Hz
Número de pólos: 1
Trata-se de um
Provas
Em sistemas de comandos elétricos, o dispositivo de proteção que une a funcionalidade do fusível e do relé térmico de sobrecarga, com possibilidade de instalação de acessórios como bobina de subtensão, é
Provas
O gerador de uma usina hidrelétrica produz tensão de 18 kV e corrente máxima de 22 kA. Uma subestação elevadora que reduz a corrente na linha de transmissão para no máximo 1,72 kA deve ter tensão secundária, em kV, de
Provas
No motor CC, para que a corrente circule no enrolamento apenas em um sentido enquanto o rotor estiver girando, há um dispositivo mecânico cuja função é similar ao diodo retificador. Trata-se de
Provas
Um wattímetro ligado a uma carga monofásica reativa indutiva mede um valor equivalente a:
Provas
A figura abaixo representa um transformador trifásico de 12 terminais no secundário.

Para que ele opere na configuração dupla estrela, as conexões dos terminais de baixa tensão devem ser:
Provas
Caderno Container