Foram encontradas 822 questões.
Caracteriza um transformador de 127 V × 12 V −2 A:
Provas
Questão presente nas seguintes provas
Um capacitor cerâmico com a inscrição 104 possui valor nominal de
Provas
Questão presente nas seguintes provas
- EletrotécnicaCircuitos Elétricos em Eletricidade
- EletrotécnicaCircuitos de Corrente Contínua e de Corrente Alternada
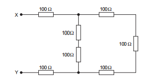
Considere o esquema abaixo.

A resistência equivalente entre os pontos X e Y em ohms, é de
Provas
Questão presente nas seguintes provas
Atenção: Considere o enunciado abaixo para responder à questão .
No circuito elétrico mostrado abaixo, os sentidos das correntes foram selecionados arbitrariamente.

Nesse circuito, segundo a lei das malhas, uma das equações é mostrada por
No circuito elétrico mostrado abaixo, os sentidos das correntes foram selecionados arbitrariamente.

Nesse circuito, segundo a lei das malhas, uma das equações é mostrada por
Provas
Questão presente nas seguintes provas
Segundo a NR 10, os estabelecimentos com carga instalada superior a 75 kW devem constituir e manter o Prontuário de Instalações Elétricas contendo:
I. Esquemas unifilares atualizados das instalações elétricas dos seus estabelecimentos com as especificações do sistema
de aterramento e demais equipamentos, e dispositivos de proteção.
II. Conjunto de procedimentos e instruções técnicas e administrativas de segurança e saúde, implantadas e relacionadas à
NR 10, e descrição das medidas de controle existentes.
III. Documentação das inspeções e medições do sistema de proteção contra descargas atmosféricas e aterramentos
elétricos.
IV. Certificações dos equipamentos de proteção coletiva e individual.
Está correto o que consta em
Provas
Questão presente nas seguintes provas
A unidade de medida da resistividade elétrica é
Provas
Questão presente nas seguintes provas
Um transformador trifásico possui a configuração seguinte: − primário: tensão de linha de 13,8 kV − ligação triângulo − secundário: tensão de linha de 220 V − ligação estrela com neutro A tensão de fase no secundário vale
Provas
Questão presente nas seguintes provas
Para proteger uma instalação elétrica contra descargas atmosféricas, deve-se utilizar um
Provas
Questão presente nas seguintes provas
Uma bobina L e um capacitor C são alimentados por um gerador de tensão alternada com frequência f. A reatância da bobina vale
e a do capacitor,
Se a frequência do gerador dobra de valor, as reatâncias da bobina e do capacitor passam a valer, respectivamente,
e a do capacitor,
Se a frequência do gerador dobra de valor, as reatâncias da bobina e do capacitor passam a valer, respectivamente,Provas
Questão presente nas seguintes provas
O motor CC do tipo série é utilizado em trens por
Provas
Questão presente nas seguintes provas
Cadernos
Caderno Container