Foram encontradas 60 questões.
Os relés são dispositivos elétricos que se destinam a produzir mudanças súbitas e predeterminadas em um ou mais circuitos elétricos de saída, quando certas condições são satisfeitas nos circuitos de entrada. Com base nas definições I e II, contidas na norma NBR IEC 60050 (446), identifique a alternativa que apresenta relés X e Y, respectivamente:
I. Relé X é aquele no qual a operação lógica é produzida pelo movimento relativo de elementos mecânicos, sob a ação de uma corrente elétrica nos circuitos de entrada.
II. Relé Y é aquele no qual a operação lógica é produzida por componentes eletrônicos, magnéticos, ópticos ou outros, sem movimento mecânico de componentes.
Provas
Disciplina: Segurança e Saúde no Trabalho (SST)
Banca: FUNCAB
Orgão: MPE-RO
Conforme a NR 10, os estabelecimentos com carga instalada superior a 75 kW devem constituir e manter o Prontuário de Instalações Elétricas. Assinale a alternativa que define, corretamente, um dos itens relativos ao conteúdo mínimo desse prontuário:
Provas
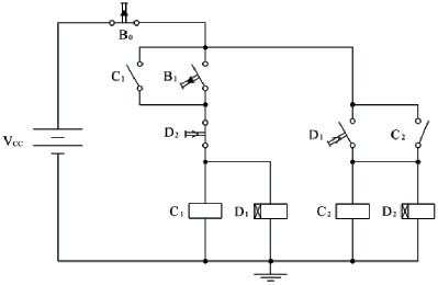
A figura abaixo ilustra o circuito para o acionamento de dois motores de indução trifásicos por intermédio das chaves contatoras C1 e C2. As chaves B0 e B1 são do tipo sem retenção. O ato de acionar uma chave significa apertá-la e em seguida soltá-la. Os relés D1 e D2 são do tipo com retardo na ligação, programados para 5 minutos ambos. Considere que o operador acionou a chave B0 e, uma hora depois, a chave B1. A seguir desse último acionamento, analise as afirmativas abaixo.

I. O motor comandado por C1 entrará imediatamente em funcionamento e permanecerá nesse estado por cerca de 10 minutos quando, então, desligará.
II. Após 5 minutos, o motor comandado por C2 será ligado e funcionará por 10 minutos.
III. Após 20 minutos, ambos os motores estarão desligados, encerrando o ciclo de funcionamento.
É(São) correta(s) apenas a(s) afirmativa(s)
Provas
Em uma instalação elétrica é fundamental que exista a divisão em circuitos terminais. Assinale a alternativa que ressalta, corretamente, itens importantes na divisão de circuitos.
Provas
Segundo a norma NBR 13534 (Instalações elétricas em estabelecimentos assistenciais de saúde), o equipamento elétrico empregado na área médica, destinado a fornecer alimentação com isolamento elétrico ao equipamento eletromédico, e que visa a minimizar as ocorrências de interrupção do fornecimento de energia, no caso de falha para terra na fonte de alimentação eletricamente separada, ou em equipamento a ela ligado é o:
Provas
Em uma eletrocalha há 3 circuitos. Suponha que eles sejam equilibrados, as correntes das fases não contenham uma taxa de terceira harmônica e múltiplos superior a 15% e que o condutor neutro esteja protegido contra sobrecorrentes. Sob estas condições, a seção do condutor neutro pode ser inferior à dos condutores de fase. Se as seções desses circuitos são 16, 35 e 95 mm², a seção, em mm² , dos condutores neutro serão, respectivamente:
Provas
Os condutores dos circuitos 1 e 2, indicados no trecho A da figura, são de 10 mm². Com base nas tabelas, o diâmetro nominal mínimo do eletroduto, em polegadas, utilizado neste trecho é:
Eletroduto rígido de PVC– tipo rosqueável
| Seção nominal (mm2) |
Número de condutores no eletroduto |
||||||||
| 3 | 4 | 5 | 6 | 7 | 8 | 9 | 10 | ..... | |
| Diâmetro nominal do eletroduto (mm) |
|||||||||
| 1,5 | 16 | 16 | 16 | 16 | 16 | 20 | 20 | 20 | ..... |
| 2,5 | 16 | 16 | 20 | 20 | 20 | 20 | 25 | 25 | ..... |
| 4 | 16 | 20 | 20 | 25 | 25 | 25 | 25 | 25 | ..... |
| 6 | 20 | 20 | 25 | 25 | 25 | 32 | 32 | 32 | ..... |
| 10 | 20 | 25 | 25 | 32 | 32 | 32 | 40 | 40 | ..... |
| 16 | 25 | 32 | 32 | 32 | 40 | 40 | 40 | 40 | ..... |
| 25 | 32 | 32 | 40 | 40 | 40 | 50 | 50 | 60 | ..... |
| 35 | 32 | 40 | 40 | 50 | 50 | 60 | 60 | 60 | ..... |
| . . . . . |
. . . . . |
. . . . . |
. . . . . |
. . . . . |
. . . . . |
. . . . . |
. . . . . |
. . . . . |
. . . . . |
| Diâmetro nominal dos eletrodutos rígidos de PVC – equivalência |
|||||||||
| (mm) |
16 | 20 | 25 | 32 | 40 | 50 | 60 | 75 | 85 |
| (polegadas) |
3/8 | 1/2 | 3/4 | 1 | 11/4 | 11/2 | 2 | 21/2 | 3 |

Provas
Segundo a norma NBR 5419 orienta, para assegurar a dispersão da corrente de descarga atmosférica na terra sem causar sobretensões perigosas, o arranjo e as dimensões do subsistema de aterramento são mais importantes que o próprio valor da resistência de aterramento. Entretanto, como forma de reduzir os gradientes de potencial no solo e a probabilidade de centelhamento perigoso, recomenda-se, para o caso de eletrodos não naturais, uma resistência, em ohms, de aproximadamente:
Provas
As definições a seguir, foram extraídas da NBR 5419:
I. A é o conjunto de dispositivos que reduzem os efeitos elétricos e magnéticos da corrente de descarga atmosférica dentro do volume a proteger.
II. B é a parte do SPDA externo destinada a conduzir a corrente de descarga atmosférica do subsistema captor ao subsistema de aterramento. Este elemento pode também estar embutido na estrutura.
Assinale a alternativa em que A e B complementam as definições I e II, respectivamente:
Provas
A tabela a seguir apresenta alguns símbolos da norma NBR 5444 (Símbolos gráficos para instalações elétricas prediais). Os símbolos de 1 até 5 correspondem, respectivamente:

Provas
Caderno Container