Foram encontradas 863 questões.
2637817
Ano: 2008
Disciplina: TI - Desenvolvimento de Sistemas
Banca: CESPE / CEBRASPE
Orgão: MPE-RR
Disciplina: TI - Desenvolvimento de Sistemas
Banca: CESPE / CEBRASPE
Orgão: MPE-RR

Acima, apresenta-se um código sintática e semanticamente correto de uma aplicação Java que trabalha com SGBDs, adaptado a partir de http://java.sun.com. A aplicação recebe parâmetros de funcionamento a partir da linha de comando e manipula informações sobre pessoas e processos administrativos abertos por ela. Considerando essas informações, julgue o item subseqüente, acerca dos conceitos da linguagem e frameworks Java.
A eventual execução do comando da linha 7 implica a impossibilidade de execução bem-sucedida do comando da linha 10.
Provas
Questão presente nas seguintes provas
2637816
Ano: 2008
Disciplina: TI - Desenvolvimento de Sistemas
Banca: CESPE / CEBRASPE
Orgão: MPE-RR
Disciplina: TI - Desenvolvimento de Sistemas
Banca: CESPE / CEBRASPE
Orgão: MPE-RR

Acima, apresenta-se um código sintática e semanticamente correto de uma aplicação Java que trabalha com SGBDs, adaptado a partir de http://java.sun.com. A aplicação recebe parâmetros de funcionamento a partir da linha de comando e manipula informações sobre pessoas e processos administrativos abertos por ela. Considerando essas informações, julgue o item subseqüente, acerca dos conceitos da linguagem e frameworks Java.
Uma associação válida de significados a cada um dos parâmetros passados na linha de comando de invocação da aplicação é, respectivamente, a seguinte: nome completo da classe do driver do SGBD; URL de conexão com o SGBD; nome do usuário do SGBD; uma de duas possíveis strings: “pessoa” ou “processo”.
Provas
Questão presente nas seguintes provas
2637815
Ano: 2008
Disciplina: TI - Desenvolvimento de Sistemas
Banca: CESPE / CEBRASPE
Orgão: MPE-RR
Disciplina: TI - Desenvolvimento de Sistemas
Banca: CESPE / CEBRASPE
Orgão: MPE-RR

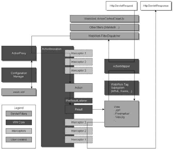
Considerando a figura acima, obtida de http://wiki.opensymphony.com/display/WW/Architecture, a qual apresenta a arquitetura geral do framework WebWork, julgue o item a seguir, acerca dos conceitos de frameworks Java.
No framework acima, as informações de cabeçalho das respostas http da aplicação são produzidas, em maior volume, pelos elementos denominados View (JSP, Freemarker e Velocity) que pelos elementos denominados ServletFilter, Interceptor e WeBWork FilterDispatcher.
Provas
Questão presente nas seguintes provas
2637814
Ano: 2008
Disciplina: TI - Desenvolvimento de Sistemas
Banca: CESPE / CEBRASPE
Orgão: MPE-RR
Disciplina: TI - Desenvolvimento de Sistemas
Banca: CESPE / CEBRASPE
Orgão: MPE-RR

Considerando a figura acima, obtida de http://wiki.opensymphony.com/display/WW/Architecture, a qual apresenta a arquitetura geral do framework WebWork, julgue o item a seguir, acerca dos conceitos de frameworks Java.
Para se produzir um mapa de navegação de uma aplicação específica, desenvolvida em WebWork, a melhor fonte de informações sobre tal mapa está no código-fonte do arquivo Configuration Manager.
Provas
Questão presente nas seguintes provas
2637813
Ano: 2008
Disciplina: TI - Desenvolvimento de Sistemas
Banca: CESPE / CEBRASPE
Orgão: MPE-RR
Disciplina: TI - Desenvolvimento de Sistemas
Banca: CESPE / CEBRASPE
Orgão: MPE-RR

Considerando a figura acima, obtida de http://wiki.opensymphony.com/display/WW/Architecture, a qual apresenta a arquitetura geral do framework WebWork, julgue o item a seguir, acerca dos conceitos de frameworks Java.
A fim de se criar um módulo que seja capaz de impedir o acesso de usuários não-autenticados a determinada Action, é mais adequado envelopar tal Action com um Interceptor que desenvolver um PreResultListener.
Provas
Questão presente nas seguintes provas
2637812
Ano: 2008
Disciplina: TI - Desenvolvimento de Sistemas
Banca: CESPE / CEBRASPE
Orgão: MPE-RR
Disciplina: TI - Desenvolvimento de Sistemas
Banca: CESPE / CEBRASPE
Orgão: MPE-RR

Acima apresenta-se um código sintática e semanticamente correto de uma aplicação Java, adaptado a partir de http://java.sun.com.
Considerando esse código, julgue o item a seguir, com relação a conceitos da linguagem e frameworks Java.
Ao ser executada como uma aplicação standalone, a aplicação apresentada terá o seguinte comportamento: mostrará uma janela cujo título é CustomIconDemo; possuirá um painel com uma borda azul, que conterá um botão; o acionamento do botão M encerrará o funcionamento da aplicação.
Provas
Questão presente nas seguintes provas
2637811
Ano: 2008
Disciplina: TI - Desenvolvimento de Sistemas
Banca: CESPE / CEBRASPE
Orgão: MPE-RR
Disciplina: TI - Desenvolvimento de Sistemas
Banca: CESPE / CEBRASPE
Orgão: MPE-RR

Acima apresenta-se um código sintática e semanticamente correto de uma aplicação Java, adaptado a partir de http://java.sun.com.
Considerando esse código, julgue o item a seguir, com relação a conceitos da linguagem e frameworks Java.
As variáveis BOTTOM (l.7) e CENTER (l.22) são variáveis estáticas. As variáveis b1, b2 e b3 (l.3), bem como as variáveis e (l.10), middleButtonIcon (l.5), frame (R.16), blue (l.21), args (R.15) e cid (l.20) não são variáveis estáticas.
Provas
Questão presente nas seguintes provas
2637810
Ano: 2008
Disciplina: TI - Desenvolvimento de Sistemas
Banca: CESPE / CEBRASPE
Orgão: MPE-RR
Disciplina: TI - Desenvolvimento de Sistemas
Banca: CESPE / CEBRASPE
Orgão: MPE-RR

Acima apresenta-se um código sintática e semanticamente correto de uma aplicação Java, adaptado a partir de http://java.sun.com.
Considerando esse código, julgue o item a seguir, com relação a conceitos da linguagem e frameworks Java.
A remoção da linha de código 14 implicará em erro durante a subseqüente compilação do programa, ao contrário da remoção da linha de código 12, que não implicará em erro de compilação.
Provas
Questão presente nas seguintes provas
2637809
Ano: 2008
Disciplina: TI - Desenvolvimento de Sistemas
Banca: CESPE / CEBRASPE
Orgão: MPE-RR
Disciplina: TI - Desenvolvimento de Sistemas
Banca: CESPE / CEBRASPE
Orgão: MPE-RR

Considerando o código de uma JSP apresentado acima, julgue o item a seguir, com relação a conceitos da linguagem e frameworks Java.
Cada vez que um novo pedido http for enviado por um browser a essa página, será criada uma nova instância da classe sessions.DummyCart.
Provas
Questão presente nas seguintes provas
2637808
Ano: 2008
Disciplina: TI - Desenvolvimento de Sistemas
Banca: CESPE / CEBRASPE
Orgão: MPE-RR
Disciplina: TI - Desenvolvimento de Sistemas
Banca: CESPE / CEBRASPE
Orgão: MPE-RR

Considerando o código de uma JSP apresentado acima, julgue o item a seguir, com relação a conceitos da linguagem e frameworks Java.
Ao receber a resposta produzida por essa página, espera-se que o browser apresente ao usuário um texto em cores avermelhadas.
Provas
Questão presente nas seguintes provas
Cadernos
Caderno Container