Foram encontradas 100 questões.
Os sistemas supervisórios são confeccionados em forma de telas que correspondem ao processo. A esse respeito, afirma-se que
Provas
Qual dos itens abaixo NÃO faz parte de um sistema supervisório?
Provas
Considerando a Norma ANSI-ISA-S5.1 e os fluxogramas de engenharia, analise as descrições abaixo e os respectivos fluxogramas.

Está correta a relação entre descrição e fluxograma exposta em
Provas

A figura acima se refere a um(a)
Provas
Qual o nível de integridade de segurança (SIL) que se correlaciona corretamente com a probabilidade de falha por demanda (PFD), de acordo com a Norma ANSI/ISA-84.01?
Provas

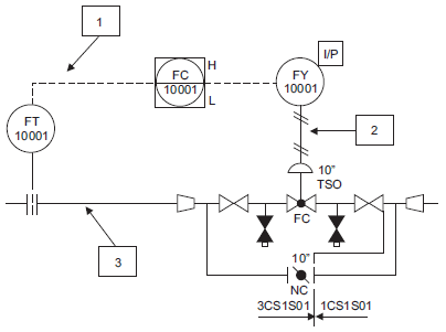
A figura acima apresenta parte de um fluxograma de engenharia em que cada número representa um sinal. Qual opção apresenta a correspondência correta entre um dos itens numerados e seu respectivo sinal?
Provas
De acordo com a Norma ANSI-ISA-S5.1 e os fluxogramas de engenharia, considere a identificação de alguns itens.
I - FQI – indicador e totalizador de fluxo;
II - PSV – válvula de segurança ou de alívio de pressão;
III - PCV – válvula de controle progressivo;
IV - TIT – totalizador indicador de temperatura.
As identificações corretas estão em
Provas

A figura acima apresenta um diagrama lógico com portas OU NEGADA. Simplificando e convertendo em linguagem Ladder, corresponde a
Provas

O diagrama lógico acima apresenta a mesma funcionalidade que a porta lógica OU EXCLUSIVA. Esta mesma porta corresponde, em programação Ladder, a
Provas

A figura acima apresenta uma porta lógica OU EXCLUSIVA NEGADA. Sua correspondente em Ladder é representada na forma
Provas
Caderno Container