Foram encontradas 2.689 questões.
O elemento de proteção, utilizado em instalações elétricas, capaz de detectar correntes de fuga de baixa intensidade, entre a fase e o terra, e, por conseguinte, realizar a abertura do circuito, é o
Provas
Questão presente nas seguintes provas

A figura acima mostra como as massas dos equipamentos são aterradas em uma instalação, bem como o aterramento da fonte.
O esquema de aterramento dessa instalação é
Provas
Questão presente nas seguintes provas
Considere as informações a seguir para responder à questão.

Figura 1 - Circuito auxiliar de comando
Composição do circuito auxiliar de comando:
Composição do circuito auxiliar de comando:
- três botões de impulso (B0, B1 e B2)
- relé auxiliar KA1
- contatoras K1, K2, K3 e K4
- fusíveis F1 e F2
- contato do relé de sobrecorrente FT1

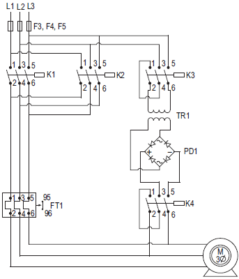
Figura 2 - Circuito principal de acionamento de um motor de indução trifásico
Composição do circuito principal de acionamento de um motor de indução trifásico:
- motor de indução
- relé de sobrecorrente FT1
- fusíveis F3, F4 e F5
- transformador abaixador TR1
- ponte a diodo PD1
- contratoras K1, K2, K3 e K4
O acionamento das contatoras K3 e K4 alimenta o motor de indução com corrente contínua, através do conjunto do transformador abaixador e da ponte a diodo, conforme a Figura 2.
Qual o efeito desejado para esse tipo de comando, com a aplicação da corrente contínua no motor de indução?
Provas
Questão presente nas seguintes provas
Considere as informações a seguir para responder à questão.

Figura 1 - Circuito auxiliar de comando
Composição do circuito auxiliar de comando:
Composição do circuito auxiliar de comando:
- três botões de impulso (B0, B1 e B2)
- relé auxiliar KA1
- contatoras K1, K2, K3 e K4
- fusíveis F1 e F2
- contato do relé de sobrecorrente FT1

Figura 2 - Circuito principal de acionamento de um motor de indução trifásico
Composição do circuito principal de acionamento de um motor de indução trifásico:
- motor de indução
- relé de sobrecorrente FT1
- fusíveis F3, F4 e F5
- transformador abaixador TR1
- ponte a diodo PD1
- contratoras K1, K2, K3 e K4
De acordo com o circuito auxiliar da Figura 1, o acionamento das contatoras K3 e K4 ocorre apenas enquanto o botão de impulso B0 está pressionado. Um técnico pretende inserir um relé de tempo, cuja temporização ocorre apenas enquanto energizada sua bobina, para automatizar o tempo de acionamento das referidas contatoras. Sendo assim, mesmo ao soltar o botão de impulso B0, as contatoras se manteriam energizadas durante o tempo de ajuste do relé (tKT1). O funcionamento do contato a ser utilizado durante o período de energização do relé de tempo está apresentado na figura a seguir.

Inserindo a bobina do relé de tempo em paralelo com a bobina do relé auxiliar KA1, o contato normalmente aberto (NA) do relé de tempo, para que ocorra o efeito desejado, deve ser inserido em
Provas
Questão presente nas seguintes provas
Considere as informações a seguir para responder à questão.

Figura 1 - Circuito auxiliar de comando
Composição do circuito auxiliar de comando:
Composição do circuito auxiliar de comando:
- três botões de impulso (B0, B1 e B2)
- relé auxiliar KA1
- contatoras K1, K2, K3 e K4
- fusíveis F1 e F2
- contato do relé de sobrecorrente FT1

Figura 2 - Circuito principal de acionamento de um motor de indução trifásico
Composição do circuito principal de acionamento de um motor de indução trifásico:
- motor de indução
- relé de sobrecorrente FT1
- fusíveis F3, F4 e F5
- transformador abaixador TR1
- ponte a diodo PD1
- contratoras K1, K2, K3 e K4
Considere os tempos de abertura e fechamento dos contatos desprezíveis.
A partir da análise dos circuitos das Figuras 1 e 2, considere as afirmativas abaixo.
A partir da análise dos circuitos das Figuras 1 e 2, considere as afirmativas abaixo.
I - As contatoras K1 e K2 são acionadas sempre simultaneamente.
II - O relé de sobrecorrente FT1 protege o motor de indução apenas quando o motor é energizado através do acionamento da contatora K1.
III - Ao pressionar os botões de impulso B0 e B1 simultaneamente, serão acionadas apenas as contatoras K3 e K4.
Está correto APENAS o que se afirma em
Provas
Questão presente nas seguintes provas
Através de medições e oscilogramas, definiu-se que a função no domínio do tempo que descreve a corrente de um circuito é !$ \mathrm{I\,(t)\,=\,2\,\sqrt{2}\,cos\,(100\,\pi\,t\,+\,30^\circ} !$, medida em ampére.
A notação fasorial que representa essa corrente, na mesma frequência, em ampère, é
Provas
Questão presente nas seguintes provas
Na determinação do deslocamento leve de um navio, deve-se computar o peso referente
Provas
Questão presente nas seguintes provas
Um engenheiro naval, ao elaborar o arranjo geral de um navio, deve observar a sua interação com outros requisitos de projeto, EXCETO
Provas
Questão presente nas seguintes provas
Em relação à metodologia da espiral de projeto de navios, analise as afirmativas a seguir.
I - Os requisitos do armador definem as características iniciais para a determinação de cada um dos sistemas do navio.
II - As atividades de projeto são realizadas de forma simultânea de modo a haver uma integração entre os sistemas.
III - O projeto do navio atinge a sua configuração definitiva ao completar-se a primeira volta na espiral de projeto.
Está correto o que se afirma em
Provas
Questão presente nas seguintes provas
Ao elaborarem seus requisitos de projeto, as Sociedades Classificadoras procuram agrupá-los em conjunto de regras levando em consideração
Provas
Questão presente nas seguintes provas
Cadernos
Caderno Container