Foram encontradas 2.689 questões.
O foco da cadeia de suprimentos, que integra os processos de um determinado negócio, desde o fornecedor até o usuário final, é o
Provas
Questão presente nas seguintes provas
A empresa XisZ funciona todos os dias da semana (de segunda a domingo) e utiliza o sistema de revisão contínua ou sistema “Q” para controlar os componentes de seu estoque.
Considere que o componente X tem demanda diária de 500 unidades, tempo de reposição (lead time) de 5 dias corridos e um estoque de segurança de 3.000 unidades.
Qual o ponto de encomenda (quantidade de itens do estoque) de X?
Provas
Questão presente nas seguintes provas
No planejamento da localização de instalações industriais, só NÃO se constata que
Provas
Questão presente nas seguintes provas

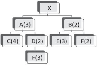
Considerando a estrutura de produto de um motor (X) representada na figura acima, o número de porcas (representadas por F) necessário para a produção de 100 motores é
Provas
Questão presente nas seguintes provas
O custo de manutenção de estoque é uma parte do modelo de lote econômico de pedidos.
Duas das componentes a serem consideradas no cálculo desse custo são:
Provas
Questão presente nas seguintes provas
O modal de transporte mais utilizado no Brasil é o
Provas
Questão presente nas seguintes provas
Sistemas de planejamento de necessidades de materiais (MRP) normalmente exigem certos registros de dados. Algumas informações são necessárias para o processo de cálculo do MRP, que tem como um de seus resultados a(o)
Provas
Questão presente nas seguintes provas
Uma das vantagens do comércio eletrônico em relação ao comércio tradicional é
Provas
Questão presente nas seguintes provas
O gerente de uma cadeia de suprimentos deve decidir sobre o desenho da rede de transportes de uma loja, cujo tamanho do lote de ressuprimento é pequeno e frequentemente necessita que entregas pequenas de carga não cheia (LTT - less than truck load) sejam feitas diretamente.
Sabendo-se que os fornecedores estão geograficamente próximos à loja, constata-se que a opção mais indicada de projeto para uma rede de transporte é a entrega
Provas
Questão presente nas seguintes provas
O ciclo de compras é composto de diversos passos.
Qual das seguintes ações faz parte do ciclo de compras?
Provas
Questão presente nas seguintes provas
Cadernos
Caderno Container