Foram encontradas 2.689 questões.

A figura apresenta a colocação de quatro eletrodos de testes em linha, separados por uma distância A e enterrados em um solo a uma profundidade de 20 cm. Esses eletrodos são ligados aos terminais de um equipamento, no qual C1 e C2 correspondem a terminais de corrente, e P1 e P2, a terminais de potencial. O terminal G corresponde ao terminal guarda, cuja finalidade é minimizar os efeitos das correntes parasitas de valor elevado que possam distorcer o valor dos resultados finais obtidos no instrumento. Dessa maneira, será possível efetuar a medição da resistividade do solo, através das medições de resistência indicadas no instrumento.
O método descrito recebe o nome de método de
Provas
Questão presente nas seguintes provas

Os materiais e as ferramentas acima são utilizados em serviços nos sistemas de aterramento que envolve soldagem, nas instalações elétricas.
Em ordem numérica crescente, comercialmente, são denominados de
Provas
Questão presente nas seguintes provas
Se y(t) é a solução do problema de valor inicial
!$ \begin{cases} t.y' + 2y - 4t^2=0, \text {entao y(1) vale} \\ y(2)=6 \end{cases} !$
Provas
Questão presente nas seguintes provas
A luz é uma modalidade da energia radiante verificada pela sensação visual de claridade. Assim, as fontes de luz artificial procuram apresentar distribuição relativa de energia espectral dentro de uma determinada faixa, que seja sensível ao olho humano.
Dentro do espectro de ondas eletromagnéticas, cuja unidade é o nanômetro (nm), o olho humano só consegue detectar a faixa de radiação de ondas compreendidas entre
Provas
Questão presente nas seguintes provas
Dentre os dispositivos eletrônicos, qual o mais indicado para chaveamento e controle de grandes capacidades de corrente?
Provas
Questão presente nas seguintes provas
Os relés digitais, microprocessados, utilizados em projetos de subestações, apresentam
Provas
Questão presente nas seguintes provas
O protocolo IEC 61850 é o novo modelo de comunicação desenvolvido pela International Eletrotechnical Commission.
Considere as afirmações a seguir concernentes a esse protocolo.
I - Dentre os diversos objetivos contidos na norma IEC 61850, um dos mais relevantes é obter a interoperabilidade entre os dispositivos eletrônicos inteligentes (IED).
II - A linguagem de configuração de subestação específica SCL, descrita nas normas IEC 61850 e baseada na linguagem XML, é utilizada para descrever o esquema unifilar da subestação, a rede de comunicações, as instâncias de nós lógicos e a sua associação ao equipamento primário.
III - A comunicação horizontal prevista na IEC 61850 é realizada através de mensagens denominadas mensagens GOOSE.
É correto o que se afirma em
Provas
Questão presente nas seguintes provas
Considere os dois seguintes limites:

O valor de é M − N é
Provas
Questão presente nas seguintes provas
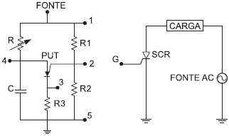
A figura apresenta um circuito de disparo de um SCR usando transistor de unijunção programável (PUT), sendo suprimido do circuito o sincronismo com a rede. Um técnico precisa ligar o gate G do SCR a um dos nós (1,2,3,4 ou 5) do circuito do PUT, representados no mesmo circuito, de modo que a variação do ângulo de disparo do SCR, em função dos valores de R (variável) e do capacitor fixo C do circuito de disparo, seja feita adequadamente, usando-se o PUT.

O nó, que deve ser ligado ao gate G do SCR de forma a permitir o perfeito controle do ângulo de disparo do SCR pelos pulsos sincronizados apresentados pelo circuito contendo o PUT, é o
Provas
Questão presente nas seguintes provas


O diagrama unifilar, mostrado na figura, apresenta o conjunto de baterias ligado em paralelo com o retificador.
Nessa situação, o sistema de baterias está em
Provas
Questão presente nas seguintes provas
Cadernos
Caderno Container