Foram encontradas 70 questões.
Considere o pseudocódigo da função SOMA abaixo.
FUNÇÃO SOMA (Real X, Inteiro N)
-----------------------------------
-----------------------------------
-----------------------------------
-----------------------------------
FIM SOMA
A função SOMA deve receber um vetor X contendo N números reais e deve retornar o valor da soma de apenas os elementos positivos de X.
Considerando-se que os elementos do vetor X são indexados de 1 a N, as linhas de código que estão faltando na função SOMA acima são
FUNÇÃO SOMA (Real X, Inteiro N)
-----------------------------------
-----------------------------------
-----------------------------------
-----------------------------------
FIM SOMA
A função SOMA deve receber um vetor X contendo N números reais e deve retornar o valor da soma de apenas os elementos positivos de X.
Considerando-se que os elementos do vetor X são indexados de 1 a N, as linhas de código que estão faltando na função SOMA acima são
Provas
Questão presente nas seguintes provas
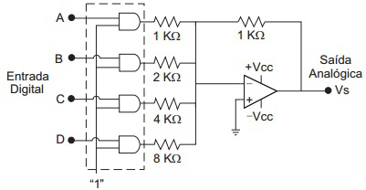
A Figura abaixo mostra um circuito capaz de converter um sinal digital em um sinal analógico. Conhecido como conversor digital analógico D/A, é usado em instrumentação de medição de processos.

Sendo A o bit mais significativo e supondo-se ainda que os níveis lógicos assumam as tensões “1” = 5 volts e “0”=0 volts, quais são, respectivamente, a função das portas AND e a saída analógica Vs, em volts, para o binário de entrada composto dos bits A=“1”, B=“0”, C=“0” e D=“1”?
Provas
Questão presente nas seguintes provas
Com uma onda portadora senoidal de sinal de 20 V de pico e de frequência de 1MHz, é produzida uma modulação em amplitude, com uma informação cossenoidal de 20 V de pico a pico e de frequência de 1KHz.
A potência média do sinal modulado, em watts, transmitida a uma carga de 1Ω é
A potência média do sinal modulado, em watts, transmitida a uma carga de 1Ω é
Provas
Questão presente nas seguintes provas
Por ocasião da instalação dos sistemas operacionais Windows XP, Vista e 7 em microcomputadores e notebooks, os dados são organizados numa forma padronizada por meio de sistemas de arquivos.
São suportados por esses sistemas operacionais os seguintes sistemas de arquivos:
São suportados por esses sistemas operacionais os seguintes sistemas de arquivos:
Provas
Questão presente nas seguintes provas
O critério de estabilidade de Routh é determinado em função das raízes da equação característica da equação diferencial que rege o sistema e que representa os polos da função de transferência.

Assim, dada a equação característica, representada pelo polinômio p(s) =2s3 +2s2 +3s+6, verifica-se que, pelo critério da estabilidade, o sistema é

Assim, dada a equação característica, representada pelo polinômio p(s) =2s3 +2s2 +3s+6, verifica-se que, pelo critério da estabilidade, o sistema é
Provas
Questão presente nas seguintes provas
No sistema de dados do Departamento de Recursos Humanos de uma grande empresa multinacional, os registros de funcionários são armazenados em uma estrutura de dados do tipo árvore binária AVL, onde cada registro é identificado por uma chave numérica inteira. Partindo de uma árvore vazia, os registros cujas chaves são 23, 14, 27, 8, 18, 15, 30, 25 e 32 serão, nessa ordem, adicionados à árvore.
Dessa forma, o algoritmo de inserção na árvore AVL deverá realizar a primeira operação de rotação na árvore na ocasião da inserção do elemento
Dessa forma, o algoritmo de inserção na árvore AVL deverá realizar a primeira operação de rotação na árvore na ocasião da inserção do elemento
Provas
Questão presente nas seguintes provas
As Figuras abaixo mostram dois sistemas (I e II), apresentados como resposta ao impulso.

Após a análise dessas Figuras, constata-se que
Provas
Questão presente nas seguintes provas
Os sistemas operacionais possuem um núcleo que executa as funções de gerenciamento da memória, dos processos, dos arquivos e de todos os dispositivos periféricos. Esse núcleo é o responsável por garantir que todos os programas terão acesso aos recursos de que necessitam, por meio de um compartilhamento concorrente, sem oferecer riscos à integridade da máquina.
Tal núcleo é conhecido por
Tal núcleo é conhecido por
Provas
Questão presente nas seguintes provas
Para as Olimpíadas de 2016, foi encomendado o projeto do circuito de controle de um placar eletrônico para os jogos de basquete. Tal circuito é apresentado no esquema abaixo, onde o contador de 8 bits armazena o número de pontos de uma determinada equipe. O contador inicia a partida zerado e é incrementado a cada pulso de clock (CLK), sempre que estiver com a entrada de enable (ENB) ativa.


De acordo com o diagrama de estados acima, a expressão lógica booleana que deve ser empregada para produzir o sinal de controle D1 é
O circuito lógico combinacional responsável por produzir os sinais D1 e D0 dos flip-flops recebe como entrada uma palavra binária de dois bits (X1X0) que representa o número de pontos da cesta que deve ser computada no placar. Assim, se X1X0= 10, por exemplo, o contador deverá ser incrementado duas vezes. Dessa forma, o circuito acima deverá operar de acordo com o diagrama de estados apresentado a seguir, em que o número dentro de cada círculo representa o estado Q1Q0 dos flip-flops.

Provas
Questão presente nas seguintes provas
Nos cinco mapas de polos e zeros, nos quais “x” representa polos e “o” representa zeros de diferentes funções de transferência de sistemas de controle, o eixo horizontal representa o eixo real, e o eixo vertical, o eixo imaginário.
Sendo assim, qual dos sistemas representados é BIBO (Bounded Input Bounded Output) estável?
Sendo assim, qual dos sistemas representados é BIBO (Bounded Input Bounded Output) estável?
Provas
Questão presente nas seguintes provas
Cadernos
Caderno Container