Foram encontradas 70 questões.
Em junho de 2010, foi descoberto um novo worm que foi desenvolvido especificamente para atacar CLPs industriais de determinada marca. De acordo com a mídia da época, esse worm pode ter sido o responsável pela destruição da infraestrutura iraniana para o enriquecimento do urânio.
Esse worm se disseminava através de mídias removíveis do tipo pen-drive e somente naqueles computadores que executavam o sistema operacional Windows. Após a infecção, o worm verificava se o equipamento fazia parte de uma planta do sistema SCADA e, em caso afirmativo, alterava uma biblioteca dll do sistema que, mais tarde, danificaria as centrífugas-alvo.
Considerando-se as informações descritas acima, esse worm recebeu o nome de
Esse worm se disseminava através de mídias removíveis do tipo pen-drive e somente naqueles computadores que executavam o sistema operacional Windows. Após a infecção, o worm verificava se o equipamento fazia parte de uma planta do sistema SCADA e, em caso afirmativo, alterava uma biblioteca dll do sistema que, mais tarde, danificaria as centrífugas-alvo.
Considerando-se as informações descritas acima, esse worm recebeu o nome de
Provas
Questão presente nas seguintes provas
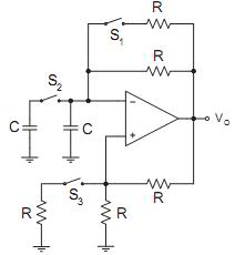
A Figura abaixo mostra o circuito de um multivibrador astável, cuja frequência de oscilação é controlada pelas chaves S1, S2 e S3.

Considerando-se todas as chaves inicialmente abertas e considerando-se ainda que componentes identificados pela mesma letra são idênticos, a frequência da tensão na saída VO, então, irá
Provas
Questão presente nas seguintes provas
A técnica de paginação e memória virtual usando o disco rígido, nos processadores x86, permite que o processador enxergue um espaço de memória RAM maior do que a quantidade de RAM realmente existente.
Ao se tentar acessar uma variável localizada num endereço ausente na RAM, o sistema operacional
Ao se tentar acessar uma variável localizada num endereço ausente na RAM, o sistema operacional
Provas
Questão presente nas seguintes provas
Sejam dois números X e Y de N bits e considere que o operador “+” se refere a uma soma de N bits e não a uma operação lógica OU. Dados os complementos bit a bit de X e Y representados por X e Y, respectivamente, a expressão.

quando truncada para N bits, vale

quando truncada para N bits, vale
Provas
Questão presente nas seguintes provas
A usina de Itaipu tem 20 geradores, 10 unidades operando com uma frequência de 50 Hz e 10 unidades operando com uma frequência de 60 Hz, fornecendo energia diretamente para o sistema elétrico brasileiro.
Sabendo-se que as unidades de 60 Hz têm 78 polos, o valor aproximado, em rpm, da velocidade nominal das turbinas que acionam esses geradores é
Sabendo-se que as unidades de 60 Hz têm 78 polos, o valor aproximado, em rpm, da velocidade nominal das turbinas que acionam esses geradores é
Provas
Questão presente nas seguintes provas
Um dado condutor cilíndrico, maciço, retilíneo, homogêneo e isolado é percorrido por uma corrente constante de 10 A. Considerando-se que esse condutor tenha comprimento infinito, o valor aproximado da densidade de campo magnético em um ponto externo ao condutor, situado a 0,1 m de seu centro, em Wb/m2 , é
Dados
• Condutor situa-se no ar
• Permeabilidade do vácuo: μ0 = 4π.10-7 Wb/A.m
Dados
• Condutor situa-se no ar
• Permeabilidade do vácuo: μ0 = 4π.10-7 Wb/A.m
Provas
Questão presente nas seguintes provas
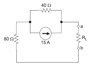
O circuito elétrico da Figura abaixo mostra uma fonte de corrente alimentando através de resistências uma carga resistiva RL entre os pontos a e b.

Considerando-se os valores mostrados no circuito, e com RL = 80 Ω, qual a potência, em W, dissipada na carga resistiva?
Provas
Questão presente nas seguintes provas
A corrente nominal de um motor de indução trifásico é I m, e a tensão de alimentação fase-fase é igual a Vm.
Sabendo-se que a potência nominal desse motor é Pm, e desconsiderando-se as perdas, o valor do fator de potência nominal do motor, em função de I m, Vm e Pm, é
Sabendo-se que a potência nominal desse motor é Pm, e desconsiderando-se as perdas, o valor do fator de potência nominal do motor, em função de I m, Vm e Pm, é
Provas
Questão presente nas seguintes provas
As Figuras abaixo apresentam, respectivamente, a curva de magnetização de um material ferromagnético e o circuito magnético montado com esse material. O comprimento médio do circuito magnético é 0,5 m, e a área da sua seção transversal é 4 cm2 .

Sabendo-se que a corrente I que circula nas espiras cria um campo magnético de 8.000 A/m, a relutância do material ferromagnético, em A.esp/m, é, aproximadamente,
Provas
Questão presente nas seguintes provas
Para o circuito resistivo mostrado abaixo, o valor da fonte de tensão do equivalente thevenin entre os pontos x e y é 90 V.

Qual é o valor, em Ω, da resistência R mostrada no circuito?
Provas
Questão presente nas seguintes provas
Cadernos
Caderno Container