Foram encontradas 340 questões.
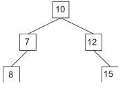
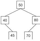
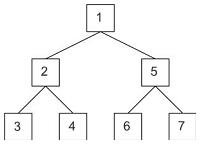
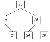
Qual figura pode ser classificada como uma Árvore Binária de Busca?
Provas
Questão presente nas seguintes provas
No programa C abaixo, a expressão val<<2 realiza um deslocamento à esquerda (shift left) de dois bits.
# include< stdio.h >
int main (void)
{
char val = 40 ;
val = val<<2 ;
printf ("%d \n",val) ;
return 0 ;
}
Sabendo-se que esse programa será executado por um processador cuja Unidade Lógica e Aritmética representa números inteiros através da técnica de complemento de dois, o que será exibido no console quando da sua execução?
# include< stdio.h >
int main (void)
{
char val = 40 ;
val = val<<2 ;
printf ("%d \n",val) ;
return 0 ;
}
Sabendo-se que esse programa será executado por um processador cuja Unidade Lógica e Aritmética representa números inteiros através da técnica de complemento de dois, o que será exibido no console quando da sua execução?
Provas
Questão presente nas seguintes provas

Provas
Questão presente nas seguintes provas
Seja uma árvore binária cujos nós são representados na linguagem C pela estrutura a seguir.
struct arv
{
int info ;
struct arv* esq ;
struct arv* dir ;
} ;
typedef struct arv Arv ;
Seja a árvore binária abaixo, organizada de acordo com essa estrutura.

Considere, então, a função a seguir.
void percorre (Arv* a)
{
int qtd ;
if ( a==0 )
return 0;
percorre ( a->esq ) ;
percorre( a->dir ) ;
printf ("%d",a->info) ;
}
Admitindo-se que na chamada inicial da função percorre() seja passado como argumento um ponteiro para o nó raiz dessa árvore, como serão exibidos no console os valores dos nós dessa árvore após a execução da função considerada?
struct arv
{
int info ;
struct arv* esq ;
struct arv* dir ;
} ;
typedef struct arv Arv ;
Seja a árvore binária abaixo, organizada de acordo com essa estrutura.

Considere, então, a função a seguir.
void percorre (Arv* a)
{
int qtd ;
if ( a==0 )
return 0;
percorre ( a->esq ) ;
percorre( a->dir ) ;
printf ("%d",a->info) ;
}
Admitindo-se que na chamada inicial da função percorre() seja passado como argumento um ponteiro para o nó raiz dessa árvore, como serão exibidos no console os valores dos nós dessa árvore após a execução da função considerada?
Provas
Questão presente nas seguintes provas
No modelo de classes de projeto em notação UML 2.3 mostrado abaixo, no qual os detalhes irrelevantes para a questão foram omitidos, considere que:
• ClasseY é a única classe abstrata do diagrama.
• São apresentados os únicos relacionamentos existentes entre as classes envolvidas.
• Z é uma instância de ClasseZ.

O modelo ao lado permite concluir que uma mensagem enviada por Z pode, direta ou indiretamente, disparar a execução de uma operação definida em• ClasseY é a única classe abstrata do diagrama.
• São apresentados os únicos relacionamentos existentes entre as classes envolvidas.
• Z é uma instância de ClasseZ.

Provas
Questão presente nas seguintes provas
Seja o conjunto de tabelas abaixo, as quais representam um banco de dados relacional.
AVALIADOR (id, nome, email)
AVALIADOR_TELEFONE (idAvaliador, telefone)
CONSULTOR (id, nome, email, nomeConsultoria)
PROJETO (id, descricao, investimento, idCoordenador)
COORDENADOR (id, nome, orgaoOrigem)
AVALIACAO (idAvaliador, idProjeto, dataInicio, dataFim)
ATUACAO (idConsultor, idProjeto)
E as seguintes restrições:
• Os campos sublinhados representam as chaves primárias das relações.
• O campo idAvaliador da tabela AVALIADOR_TELEFONE referencia o campo id da tabela AVALIADOR.
• O campo idCoordenador referencia o campo id da tabela COORDENADOR.
• O campo idAvaliador da tabela AVALIACAO referencia o campo id da tabela AVALIADOR.
• O campo idProjeto da tabela AVALIACAO referencia o campo id da tabela PROJETO.
• O campo idConsultor da tabela ATUACAO referencia o campo id da tabela CONSULTOR.
• O campo idProjeto da tabela ATUACAO referencia o campo id da tabela PROJETO.
Considerando que o esquema relacional foi mapeado de um diagrama de classes da UML, entãoAVALIADOR (id, nome, email)
AVALIADOR_TELEFONE (idAvaliador, telefone)
CONSULTOR (id, nome, email, nomeConsultoria)
PROJETO (id, descricao, investimento, idCoordenador)
COORDENADOR (id, nome, orgaoOrigem)
AVALIACAO (idAvaliador, idProjeto, dataInicio, dataFim)
ATUACAO (idConsultor, idProjeto)
E as seguintes restrições:
• Os campos sublinhados representam as chaves primárias das relações.
• O campo idAvaliador da tabela AVALIADOR_TELEFONE referencia o campo id da tabela AVALIADOR.
• O campo idCoordenador referencia o campo id da tabela COORDENADOR.
• O campo idAvaliador da tabela AVALIACAO referencia o campo id da tabela AVALIADOR.
• O campo idProjeto da tabela AVALIACAO referencia o campo id da tabela PROJETO.
• O campo idConsultor da tabela ATUACAO referencia o campo id da tabela CONSULTOR.
• O campo idProjeto da tabela ATUACAO referencia o campo id da tabela PROJETO.
Provas
Questão presente nas seguintes provas
No contexto da modelagem de negócios, uma das possíveis ferramentas a utilizar é o diagrama de atividades da UML 2.3. Considere o diagrama de atividades representado de forma esquemática a seguir.

No diagrama apresentado acima, qual a quantidade de maneiras de realizar por completo o processo correspondente?
Provas
Questão presente nas seguintes provas
Na modelagem de sistemas, há um conjunto de atividades denominado Engenharia de Requisitos. Nesse contexto, o propósito da validação de requisitos é
Provas
Questão presente nas seguintes provas
- Engenharia de SoftwareAnálise Estruturada
- Engenharia de SoftwareDFD: Diagrama de Fluxo de Dados
- Engenharia de SoftwareUML: Unified Modeling Language
Acerca de Linguagens, Métodos e Ferramentas de Modelagem, considere as afirmativas abaixo.
I - A linguagem IDEF1X é utilizada para realizar a modelagem dinâmica de um sistema para simular a execução desse último.
II - O diagrama de comunicação da UML 2.3 permite apresentar ligações entre objetos, assim como mensagens trocadas entre eles.
III - O diagrama de fluxos de dados (DFD) permite apresentar a duração de execução de cada processo pelo qual a informação transita.
IV - O diagrama de visão geral de interação da UML 2.3 é uma variação do diagrama de atividade e representa outros diagramas de interação como nós.
São corretas APENAS as afirmativas
I - A linguagem IDEF1X é utilizada para realizar a modelagem dinâmica de um sistema para simular a execução desse último.
II - O diagrama de comunicação da UML 2.3 permite apresentar ligações entre objetos, assim como mensagens trocadas entre eles.
III - O diagrama de fluxos de dados (DFD) permite apresentar a duração de execução de cada processo pelo qual a informação transita.
IV - O diagrama de visão geral de interação da UML 2.3 é uma variação do diagrama de atividade e representa outros diagramas de interação como nós.
São corretas APENAS as afirmativas
Provas
Questão presente nas seguintes provas
Na implantação de sistemas ERP, a abordagem
Provas
Questão presente nas seguintes provas
Cadernos
Caderno Container