Foram encontradas 772 questões.
Disciplina: Engenharia Eletrônica
Banca: FUNDATEC
Orgão: Pref. Foz Iguaçu-PR
Determine a expressão booleana por Mapa de Karnaugh para a tabela verdade a seguir.
A | B | C | D | S |
0 | 0 | 0 | 0 | 1 |
0 | 0 | 0 | 1 | 1 |
0 | 0 | 1 | 0 | 1 |
0 | 0 | 1 | 1 | 1 |
0 | 1 | 0 | 0 | 1 |
0 | 1 | 0 | 1 | 0 |
0 | 1 | 1 | 0 | 1 |
0 | 1 | 1 | 1 | 0 |
1 | 0 | 0 | 0 | 1 |
1 | 0 | 0 | 1 | 1 |
1 | 0 | 1 | 0 | 1 |
1 | 0 | 1 | 1 | 1 |
1 | 1 | 0 | 0 | 1 |
1 | 1 | 0 | 1 | 0 |
1 | 1 | 1 | 0 | 1 |
1 | 1 | 1 | 1 | 0 |
Provas
Disciplina: Engenharia Eletrônica
Banca: FUNDATEC
Orgão: Pref. Foz Iguaçu-PR
Um técnico detectou uma falha no circuito que era causada por um ruído de 180!$ \pi !$ radianos. Para resolver, solicitou ao engenheiro o projeto de um filtro passa baixa de primeira ordem na metade dessa frequência. Sabendo que ele possui para o projeto um capacitor de 1 μF, conforme a Imagem 15 abaixo, determine o valor do resistor mais próximo para essa frequência de corte. Considere o valor sem casas decimais. Considere valor de !$ \pi !$ = 3,14.

Imagem 15
Provas
Disciplina: Engenharia Eletrônica
Banca: FUNDATEC
Orgão: Pref. Foz Iguaçu-PR
Determine a expressão booleana para o circuito da Imagem 18 a seguir.

Imagem 18
Provas
Disciplina: Engenharia Eletrônica
Banca: FUNDATEC
Orgão: Pref. Foz Iguaçu-PR
Um sistema digital apresenta as saídas de S1 a S4 (S1 a saída menos significativa) para a entrada DCBA (Sendo A a entrada menos significativa). Para a entrada 0111b, determine o valor da saída em hexadecimal.
S4 = A + / B
S3 = A . B . C
S2 = /(A + B) ☉ D
S1 = (A + B) . ( C + D)
Provas
Disciplina: Engenharia Eletrônica
Banca: FUNDATEC
Orgão: Pref. Foz Iguaçu-PR
Sabendo que um sensor de temperatura que varia entre 0 e 250°C tem o seu sinal quantizado por um conversor analógico/digital (ADC) de aproximações sucessivas de 12 bits, determine o erro máximo de quantização da temperatura com duas casas decimais por arredondamento do valor.
Provas
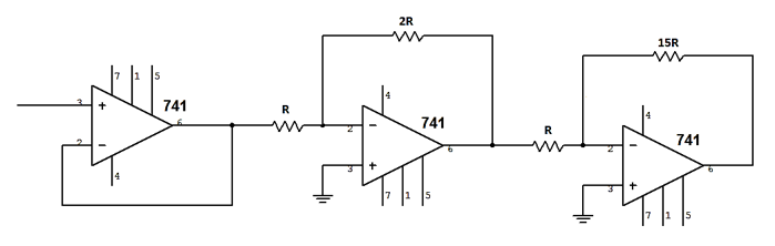
Disciplina: Engenharia Eletrônica
Banca: FUNDATEC
Orgão: Pref. Foz Iguaçu-PR
Para o circuito com AMPOP da Imagem 17 a seguir, determine o ganho em dB.

Imagem 17
Provas
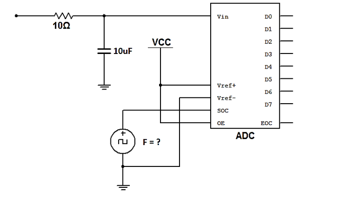
Disciplina: Engenharia Eletrônica
Banca: FUNDATEC
Orgão: Pref. Foz Iguaçu-PR
Para o circuito da Imagem 16 a seguir, determine a frequência mínima do conversor analógico-digital de modo que ele respeite o critério de Nyquist.

Imagem 16
Provas
Disciplina: Engenharia Eletrônica
Banca: FUNDATEC
Orgão: Pref. Foz Iguaçu-PR
Analisando o circuito da Imagem 14 a seguir, é correto afirmar que a topologia é um filtro:

Imagem 14
Provas
Disciplina: Engenharia Eletrônica
Banca: FUNDATEC
Orgão: Pref. Foz Iguaçu-PR
Para o circuito da Imagem 13 a seguir, sabemos que a chave está fechada por um longo tempo. Determine a expressão da tensão nos capacitores no momento que a chave S é aberta.

Imagem 13
Provas
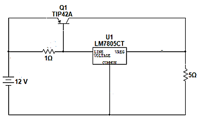
Disciplina: Engenharia Eletrônica
Banca: FUNDATEC
Orgão: Pref. Foz Iguaçu-PR
Para o circuito da Imagem 11 abaixo, determine a potência sobre o regulador de tensão. Considere a tensão de Vbe do transistor em 0,65V. O regulador de tensão 7805 tem uma tensão de saída de 5V regulada.

Imagem 11
Provas
Caderno Container