Magna Concursos

Foram encontradas 772 questões.

2914120 Ano: 2022
Disciplina: Engenharia Eletrônica
Banca: FUNDATEC
Orgão: Pref. Foz Iguaçu-PR
Provas:

Considerando um circuito Ladder com um temporizador do tipo TON da Imagem 06 abaixo, assinale a alternativa correta.

Enunciado 3203766-1

Imagem 06

 

Provas

Questão presente nas seguintes provas
2914119 Ano: 2022
Disciplina: Engenharia Eletrônica
Banca: FUNDATEC
Orgão: Pref. Foz Iguaçu-PR
Provas:

Para o diagrama Ladder na Imagem 05 a seguir, determine a expressão booleana equivalente.

Enunciado 3203765-1

Imagem 05

 

Provas

Questão presente nas seguintes provas
2914118 Ano: 2022
Disciplina: Engenharia Eletrônica
Banca: FUNDATEC
Orgão: Pref. Foz Iguaçu-PR
Provas:

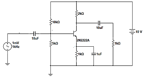
Para o circuito amplificador da Imagem 03 a seguir, determine o ganho Av do circuito para a primeira aproximação na análise CC. O β do transistor é 100 e o Vbe = 0,7V.

Enunciado 3203764-1

Imagem 03

 

Provas

Questão presente nas seguintes provas
2914117 Ano: 2022
Disciplina: Engenharia Elétrica
Banca: FUNDATEC
Orgão: Pref. Foz Iguaçu-PR
Provas:

Determine o número mínimo de lâmpadas necessárias para um ambiente de classe C, conforme a Imagem 19, que requer 3000 lux pelo método dos lumens, tem pé-direito de 3 m e as lâmpadas ficarão no teto. Para o projeto, será adotada uma lâmpada TLD 16W, que possui 1200 lm. Considere a reflexão do teto de 50%, parede de 50% e piso 10%, para definir o fator de utilização. Para o fator de depreciação, considere o ambiente limpo com manutenção a cada 5.000h.

AMBIENTE

Período de Manutenção

2.500 h

5.000 h

7.500 h

Limpo

0,95

0,91

0,88

Normal

0,91

0,85

0,80

Sujo

0,80

0,66

0,57

Tabela 1 – Fator de depreciação

TMS 500 c/ RN 500 - 1 TLD 16W

ROOM

REFLETÂNCIAS

INDEX

751

731

711

551

531

511

331

311

000

K

0,60

0,80

1,00

1,25

1,50

2,00

2,50

3,00

4,00

5,00

0,34

0,41

0,48

0,54

0,58

0,65

0,70

0,73

0,77

0,80

0,27

0,35

0,41

0,47

0,52

0,60

0,65

0,69

0,74

0,77

0,22

0,29

0,35

0,42

0,47

0,55

0,61

0,65

0,70

0,74

0,32

0,40

0,46

0,52

0,56

0,63

0,67

0,70

0,75

0,77

0,26

0,34

0,40

0,46

0,51

0,58

0,63

0,67

0,72

0,75

0,22

0,29

0,35

0,41

0,46

0,54

0,60

0,64

0,69

0,72

0,26

0,33

0,39

0,45

0,50

0,57

0,62

0,66

0,70

0,73

0,22

0,29

0,35

0,41

0,46

0,53

0,59

0,63

0,68

0,71

0,20

0,27

0,33

0,39

0,43

0,51

0,57

0,60

0,66

0,69

Tabela 2 – Fator de utilização

Enunciado 3203928-1

Imagem 19

 

Provas

Questão presente nas seguintes provas
2914115 Ano: 2022
Disciplina: Engenharia Elétrica
Banca: FUNDATEC
Orgão: Pref. Foz Iguaçu-PR
Provas:

Para o circuito ilustrado pela Imagem 01 a seguir, determine a resistência equivalente entre os terminais A e B. Considere que o amperímetro é ideal.

Enunciado 3203924-1

Imagem 01

 

Provas

Questão presente nas seguintes provas
2914114 Ano: 2022
Disciplina: Engenharia Elétrica
Banca: FUNDATEC
Orgão: Pref. Foz Iguaçu-PR
Provas:

Um prédio residencial tem no centro uma caixa d'agua com 2 m de largura, 2 m de profundidade e 2 m de altura. A estrutura total tem 11 m de altura, 6 m de largura e 6 m de profundidade, conforme a Imagem 25 abaixo. Conforme a NBR 5419, para o projeto de SPDA, determine a altura da haste do para-raios Franklin para atender a uma residência que requer nível de proteção III. O para-raios deve ser instalado no centro da caixa d'água.

Enunciado 3203790-1

Imagem 25

Tabela dos ângulos de proteção do método de Franklin:

Ângulo de proteção (α) - método Franklin, em função da altura

do captor (h) (ver Nota 1) e do nível de proteção

Nível de

proteção

R

m

h

m

0 - 20 m

21 m - 30 m

31 m - 45 m

46 m - 60 m

> 60 m

I

20

25º

1)

1)

1)

2)

II

30

35º

25º

1)

1)

2)

III

45

45º

35º

25º

1)

2)

IV

60

55º

45º

35º

25º

2)

1) Aplicam-se somente os métodos eletrogeométrico, malha ou da faiola de Faraday.

2) Aplica-se somente o método da gaiola de Faraday.

Fonte: Projetos de instalações elétricas Industriais, Erica, 2007.

 

Provas

Questão presente nas seguintes provas
2914113 Ano: 2022
Disciplina: Engenharia Elétrica
Banca: FUNDATEC
Orgão: Pref. Foz Iguaçu-PR
Provas:

Dimensione o disjuntor para o circuito 2 da Imagem 22, que apresenta potência na carga de 8KW. O condutor de cobre com isolação em PVC foi instalado na maneira A2, sendo o valor da corrente conforme a Tabela 4 de corrente do condutor. Tensão de linha de 220V.

Enunciado 3203787-1

Imagem 22

Seção

nominal

(mm2)

A1

A2

B1

B2

C

D

2

3

2

3

2

3

2

3

2

3

2

3

Condutores

Carregados

Condutores

Carregados

Condutores

Carregados

Condutores

Carregados

Condutores

Carregados

Condutores

Carregados

Condutores

Carregados

Condutores

Carregados

Condutores

Carregados

Condutores

Carregados

Condutores

Carregados

Condutores

Carregados

Cobre

0,5

7

7

7

7

9

8

9

8

10

9

12

10

0,75

9

9

9

9

11

10

11

10

13

11

15

12

1

11

10

11

10

14

12

13

12

15

14

18

15

1,5

14,5

13,5

14

13

17,5

15,5

16,5

15

19,5

17,5

22

18

2,5

19,5

18

18,5

17,5

24

21

23

20

27

24

29

24

4

26

24

25

23

32

28

30

27

36

32

38

31

6

34

31

32

29

41

36

38

34

46

41

47

39

10

46

42

43

39

57

50

52

46

63

57

63

52

16

61

56

57

52

76

68

69

62

85

76

81

67

25

80

73

75

68

101

89

90

80

112

96

104

86

35

99

89

92

83

125

110

111

99

138

119

125

103

50

119

108

110

99

151

134

133

118

168

144

148

122

70

151

136

139

125

192

171

168

149

213

184

183

151

95

182

164

167

150

232

207

201

179

258

223

216

179

120

210

188

192

172

269

239

232

206

299

259

246

203

Tabela 4

 

Provas

Questão presente nas seguintes provas
2914112 Ano: 2022
Disciplina: Engenharia Elétrica
Banca: FUNDATEC
Orgão: Pref. Foz Iguaçu-PR
Provas:

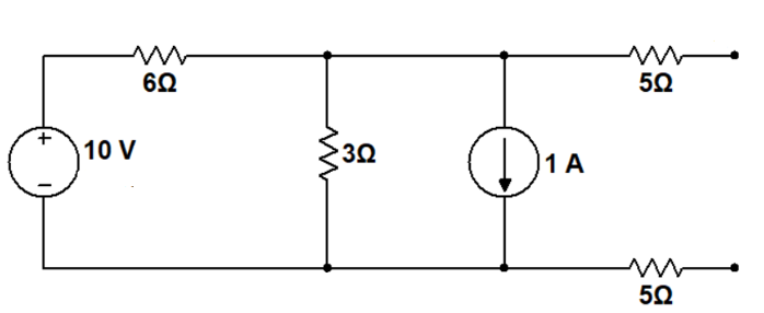
Para o circuito da Imagem 10 a seguir, determine a potência no resistor de 1Ω.

Enunciado 3203769-1

Imagem 10

 

Provas

Questão presente nas seguintes provas
2914111 Ano: 2022
Disciplina: Engenharia Elétrica
Banca: FUNDATEC
Orgão: Pref. Foz Iguaçu-PR
Provas:

Determine o equivalente de Thévenin para o circuito da Imagem 09 abaixo.

Enunciado 3203768-1

Imagem 09

 

Provas

Questão presente nas seguintes provas
2914110 Ano: 2022
Disciplina: Engenharia Elétrica
Banca: FUNDATEC
Orgão: Pref. Foz Iguaçu-PR
Provas:

Determine o diâmetro do eletroduto de PVC para o trecho entre as caixas de passagem (CP) 1 e 2 da Imagem 24 a seguir, com base na Tabela de Eletrodutos. Os condutores do tipo cabo do circuito estão descritos com a Seção Nominal e são do Fabricante X, conforme a Tabela 5 abaixo. Considere que para trechos maiores que 15 m, o eletroduto deve ter seu diâmetro corrigido.

Enunciado 3203789-1

Imagem 24

Circuito 1: 2 x 2,5 mm2

Circuito 2: 3 x 6 mm2

Circuito 3: 2 x 16 mm2

Seção Nominal

(mm2)

Fabricante X

Diâmetro

Externo (1)

Área Total

(mm2)

1,5

2,8 / 3,0

6,2 / 7,1

2,5

3,4 / 3,7

9,1 / 10,7

4

3,9 / 4,2

11,9 / 13,8

6

4,4 / 4,8

15,2 / 18,1

10

5,6 / 5,9

24,6 / 27,3

16

6,5 / 6,9

33,2 / 37,4

(1): Fio / Cabo

Tabela 5

Tabela de Eletrodutos

Referência

de Rosca

Diâmetro

nominal (mm)

Diâmetro

externo (mm)

Diâmetro

interno (mm)

Espessura

(mm)

Áreal total

aprox. (mm2)

Área útil

1 cabo

(53%)

Área útil

2 cabos

(31%)

Área útil

≥ 3 cabos

(40%)

3/8"

16

16,7

12,7

2,0

126,7

67,1

39,3

50,7

1/2"

20

21,1

16,1

2,5

203,6

107,9

63,1

81,4

3/4"

25

26,2

21,0

2,6

346,4

183,6

107,4

138,6

1"

32

33,2

26,8

3,2

564,1

299,0

174,9

225,6

1.1/4"

40

42,2

35,0

3,6

962,1

509,9

298,3

384,8

1.1/2"

50

47,8

39,8

4,0

1244,1

659,4

385,7

497,6

2"

60

59,7

50,2

4,6

1979,2

1049,0

613,6

791,7

2.1/2"

75

75,1

64,1

5,5

3227

1710,3

1000,4

1290,8

3"

85

88,0

75,6

6,2

4488,8

2379,1

1391,5

1795,5

 

Provas

Questão presente nas seguintes provas