Foram encontradas 300 questões.
Sobre a instrumentalidade na prática profissional, analise as assertivas abaixo e assinale V, se verdadeiras, ou F, se falsas.
( ) A instrumentalidade é sinônimo de instrumentação técnica, tem a ver com uma propriedade da profissão, construída e reconstruída no processo histórico do Serviço Social.
( ) À medida que os profissionais utilizam, criam, adequam às condições existentes, transformando-as em meios/instrumentos para a objetivação das intencionalidades, suas ações passam a ser portadoras de instrumentalidade.
( ) Por possibilitar o atendimento das demandas e o alcance de objetivos (profissionais e sociais), constitui-se uma possibilidade concreta de reconhecimento social da profissão.
A ordem correta de preenchimento dos parênteses, de cima para baixo, é:
Provas
A NR-33 – Segurança e Saúde nos Trabalhos em Espaços Confinados, seção 33.4 Gerenciamento de riscos ocupacionais em espaços confinados, subitem 33.4.1.2, estabelece que, quando o trabalho no espaço confinado não puder ser evitado, a identificação de perigos e a avaliação de riscos ocupacionais devem considerar, EXCETO:
Provas
A NBR 5410 estabelece que:
I. Condutores de 1,5 mm² de área de seção transversal são os adequados para circuitos de iluminação.
II. A cor vermelha é reservada para condutores de terra e neutro.
III. Todas as cores estão disponíveis para uso em condutores de circuitos de força.
IV. A cor azul claro deve ser utilizada para condutores de neutro e a cor verde, para o condutor de terra.
Quais estão corretas?
Provas
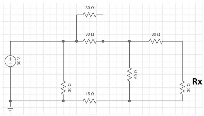
Determine a potência dissipada no resistor Rx do circuito da figura abaixo. Realize arredondamento a partir da segunda casa decimal.

Provas
O circuito elétrico da figura abaixo ilustra um sistema de controle de velocidade de motores de indução e de corrente contínua conhecido como:

Provas
Com base na NR-10 – Segurança em Instalações e Serviços em Eletricidade, Seção 10.2 – medidas de controle, subitem 10.2.8 – Medidas de Proteção Coletiva, analise as assertivas abaixo e assinale a alternativa correta.
I. Em todos os serviços executados em instalações elétricas, devem ser previstas e adotadas, prioritariamente, medidas de proteção coletiva aplicáveis, mediante procedimentos, às atividades a serem desenvolvidas, de forma a garantir a segurança e a saúde dos trabalhadores.
II. As medidas de proteção coletiva compreendem, prioritariamente, a desenergização elétrica conforme estabelece essa NR e, na sua impossibilidade, o emprego de tensão de segurança.
III. Na impossibilidade de implementação do estabelecido no subitem 10.2.8.2., devem ser utilizadas outras medidas de proteção coletiva, tais como: isolação das partes vivas, obstáculos, barreiras, sinalização, sistema de seccionamento automático de alimentação e bloqueio do religamento automático.
IV. O aterramento das instalações elétricas deve ser executado conforme regulamentação estabelecida pelos órgãos competentes e, na ausência desta, deve atender às normas vigentes pela secretária de vigilância sanitária do estado e pela Agência Nacional de Vigilância Sanitária, bem como outras normas correlacionadas.
Provas
Analise o diagrama unifilar da figura abaixo e assinale a alternativa INCORRETA.

Provas
Qual dos temas a seguir NÃO faz parte da Seção II: conservação e gestão de recursos da Agenda 21, ainda que seja pertinente na Agenda 21 em geral?
Provas
Para o circuito lógico da figura abaixo, assinale a alternativa correta da expressão lógica correspondente.

Provas
Aquíferos apresentam vulnerabilidade e risco à contaminação em diferentes graus de intensidade. A respeito da vulnerabilidade e risco de contaminação de aquíferos, analise as seguintes assertivas:
I. A vulnerabilidade depende da espessura da zona vadosa.
II. O risco depende da espessura da zona vadosa.
III. Aquíferos com risco baixo possuem vulnerabilidade baixa.
IV. Os métodos de avaliação da vulnerabilidade consideram o tipo de contaminante.
Quais estão INCORRETAS?
Provas
Caderno Container