Foram encontradas 60 questões.
Instruções: Considere as reações seqüenciais com radicais livres, abaixo, para responder às questões de números 55 e 56.

As espécies químicas (1), (2) e (3) são, respectivamente,
Provas
Considere as figuras abaixo.

A figura
I. (1) mostra uma unidade de destilação quando se deseja proteger o destilado da umidade atmosférica com cloreto de cálcio anidro.
II. (2) mostra o uso de adaptador de duas bocas, disposto de modo a ter, simultaneamente, a adição de um reagente de um funil de separação e refluxo.
III. (1) e a figura (2) apresentam esquemas que podem ser utilizados para destilação.
Está correto o que se afirma APENAS em
Provas
O dióxido de cloro ClO2 é um gás amarelo que pode ser condensado a um líquido vermelho de ponto de ebulição igual a 11 ºC. É um poderoso agente oxidante e de coloração, usado em grandes quantidades na purificação de água. É um bom alvejante, sendo empregado no branqueamento de celulose. É trinta vezes mais ativo que o cloro no branqueamento de cereais. É ainda empregado na fabricação de clorito de sódio NaClO2, que é também usado no branqueamento de tecidos e papel. Sua produção industrial pode ser representada pela seguinte equação:

Os coeficientes mínimos (e inteiros) do balanceamento da equação correspondentes a q, r, s, x e y são, respectivamente,
Provas
Instruções: Utilize os dados abaixo para responder às questões de números 48 e 49.
A figura abaixo representa um tanque de estocagem de uma substância. A alimentação desse tanque é feita pelo topo através de uma linha de 2" que virá do ponto de alimentação e tem uma válvula de bloqueio e válvula de bloqueio de emergência (EBV) que deverá ser acionada quando o nível estiver muito alto. A malha apresenta um transmissor de nível eletrônico com registro e alarme de nível alto no painel. Possui, ainda, uma chave de nível muito alto com alarme na sala de controle que deverá acionar a válvula de bloqueio de emergência. A linha identificada por LP 4000 (3") é a sucção das bombas que mandam o material para o processo.´

A substância contida no tanque FV 400 apresenta simbologia de identificação de risco recomendada pela NFPA − National Fire Protection Association. De acordo com esta representação, a substância armazenada no tanque apresenta as seguintes características:
Provas
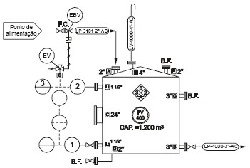
Instruções: Utilize a figura e o enunciado a seguir para responder às questões de números 38 e 39.
A figura abaixo representa um tanque de estocagem de uma substância. A alimentação desse tanque é feita pelo topo através de uma linha de 2" que virá do ponto de alimentação e tem uma válvula de bloqueio e válvula de bloqueio de emergência (EBV) que deverá ser acionada quando o nível estiver muito alto. A malha apresenta um transmissor de nível eletrônico com registro e alarme de nível alto no painel. Possui, ainda, uma chave de nível muito alto com alarme na sala de controle que deverá acionar a válvula de bloqueio de emergência. A linha identificada por LP 4000 (3") é a sucção das bombas que mandam o material para o processo.

Os instrumentos representados por 1, 2 e 3 são, respectivamente,
Provas
Em virtude de restrições locais e dispondo apenas de fio de platina, bórax e chama de um bico de Bunsen, desejase determinar qualitativamente duas amostras contaminadas por metais desconhecidos. A primeira amostra forneceu uma pérola azul, tanto em chama redutora quanto em chama oxidante. A segunda amostra forneceu uma pérola azul esverdeada em chama oxidante e vermelha em chama redutora. Os possíveis metais contidos nas amostras I e II são, respectivamente,
Provas
Considere as seguintes transformações.

Os compostos A e B nas transformações I e II do benzeno são, predominantemente, nessa ordem,
Provas
Instruções: Utilize o texto abaixo para responder às questões de números 25 e 26.

Em um tratamento de efluentes por lama ativada, a presença de uma alta taxa de carbono orgânico total no efluente pode ser causada por
I. decréscimo de temperatura com conseqüente diminuição de atividade biológica.
II. nutrientes em quantidades insuficientes.
III. demanda inadequada de oxigênio.
IV. pH ajustado em torno de 7.
Está correto o que se afirma em
Provas

Em um reservatório onde entram água quente a 80 °C e fria a 20 °C, a temperatura de saída da mistura é regulada por um TRC (Registrador e Controlador de Temperatura) que age sobre a entrada de água fria. Na situação de equilíbrio, uma estimativa da temperatura da mistura será de
Provas
Em uma bomba centrífuga, ao substituir o líquido bombeado por outro de peso específico (γ) diferente, mantendo a rotação da bomba e assumindo que o fluido tenha comportamento newtoniano, é correto afirmar:
I. A altura manométrica total não muda.
II. A pressão estática (pressão devido à coluna de fluido) mudará, pois é função do peso específico e será tanto maior quanto menor for o peso específico do fluido.
III. A potência motriz da bomba (NB) varia diretamente com o peso específico do fluido.
Está correto o que se afirma APENAS em
Provas
Caderno Container