Foram encontradas 60 questões.
Assinale a opção que corresponde a um método de partida de motores de indução monofásicos.
Provas
Questão presente nas seguintes provas
De acordo com a NBR 5419/15, o método de posicionamento do subsistema de captação denominado de método do ângulo de proteção é adequado para edificações
Provas
Questão presente nas seguintes provas
Analise o circuito mostrado na figura a seguir e assinale a afirmação verdadeira.

Provas
Questão presente nas seguintes provas
Observe a figura a seguir, que mostra a curva característica do conjugado em função da velocidade de um motor de indução.

Considerando o comportamento do conjugado em função da velocidade, analise as seguintes afirmações
I. Na velocidade síncrona, o conjugado é nulo.
II. À medida que a velocidade aumenta, desde rotor parado, o escorregamento diminui e o conjugado aumenta.
III. A velocidade se mantém, aproximadamente, constante desde o motor a vazio até a plena carga.
É correto o que se afirma em
Provas
Questão presente nas seguintes provas
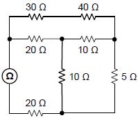
Observe o seguinte circuito elétrico.

O valor da resistência elétrica medida pelo ohmímetro no circuito mostrado na figura acima, em !$ Ω !$, é igual a
Provas
Questão presente nas seguintes provas
Uma carga dissipa uma potência 1 !$ kW !$, quando alimentada por uma fonte tensão de corrente contínua, através de dois condutores cilíndricos de cobre com área da seção transversal de 1 !$ mm^2 !$ e 100 m de comprimento cada um. Sabendo-se que a corrente através da carga é igual a 10 A e a resistividade do cobre é igual a 0,017 !$ Ω.mm^2/m !$, é correto afirmar que o valor da tensão da fonte de alimentação do circuito, em V, é
Provas
Questão presente nas seguintes provas
Os Direitos Humanos são conceituados como
Provas
Questão presente nas seguintes provas
O tipo de motor de corrente contínua que NÃO deve partir e acelerar sem carga acoplada à sua armadura é
Provas
Questão presente nas seguintes provas
834258
Ano: 2019
Disciplina: Atualidades e Conhecimentos Gerais
Banca: UECE
Orgão: Pref. Sobral-CE
Disciplina: Atualidades e Conhecimentos Gerais
Banca: UECE
Orgão: Pref. Sobral-CE
Provas:
Considere a seguinte manchete: “Casos de dengue crescem 599% em oito meses e Ministério da Saúde lança nova campanha”.
Folha de São Paulo 11/09/2019. Disponível em: https://www1.folha.uol.com.br/cotidiano/2019/09/casos-de-dengue-crescem-599-em-oito-meses-e-ministerio-da-saude-lanca-nova-campanha.shtml
Sobre a dengue, é correto afirmar que
Provas
Questão presente nas seguintes provas
Considere o circuito lógico mostrado na figura a seguir.

Assinale a opção cujo circuito é equivalente ao da figura acima.
Provas
Questão presente nas seguintes provas
Cadernos
Caderno Container