Foram encontradas 30 questões.
A conversão entre bases numéricas é um dos pilares da teoria de sistemas digitais.
Assinale a alternativa que contém a representação hexadecimal para o número binário 110011110.
Provas
Para a avaliação dos níveis de produtividade e sucesso de uma organização, foi necessária a criação de indicadores numéricos, chamados de KPIs (Key Performance Indicators), pois esses índices permitem quantificar características dos processos produtivos.
Em relação aos KPIs, assinale a alternativa que contém o KPI utilizado para obter a relação entre os produtos obtidos que atenderam corretamente as especificações e os produtos totais gerados em uma organização.
Provas
Sabendo-se que a medição de nível pode ser feita por diversos instrumentos, assinale a alternativa que apresenta um medidor de nível.
Provas
O controle de pressão é extremamente importante em diversos processos industriais.
São medidores de pressão, exceto:
Provas
Máquinas elétricas são dispositivos que realizam a conversão entre energia elétrica e mecânica, e vice-versa.
Considerando esses dispositivos, assinale a alternativa que apresenta um motor elétrico síncrono.
Provas
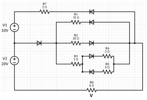
Os diodos apresentados no circuito a seguir podem ser considerados como ideais.

Assinale a alternativa que apresenta o valor da tensão V no resistor R6, em volts.
Provas
O circuito a seguir possui um resistor variável (potenciômetro).

Assinale a alternativa que contém o valor de R suficiente para que a corrente no resistor R3 seja o dobro da corrente no resistor R2.
Provas
Assinale a alternativa que contém a representação decimal para o número binário 1110110.
Provas
Assinale a alternativa que contêm um dispositivo que pode ser utilizado para medir diretamente a corrente em um resistor.
Provas
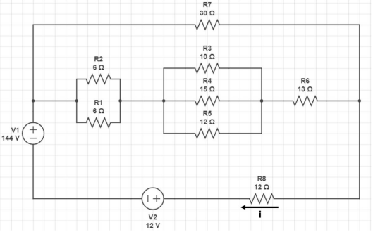
O circuito representado na figura a seguir é composto por duas fontes de tensão e oito resistores.

Assinale a alternativa que apresenta o módulo da corrente i no resistor R8, em amperes.
Provas
Caderno Container