Foram encontradas 2.969 questões.
Disciplina: Engenharia de Telecomunicações
Banca: CESPE / CEBRASPE
Orgão: Pref. Vitória-ES


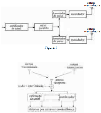
O esquema de Alamouti pode ser implementado utilizandose os diagramas de blocos ilustrados nas figuras I e II.
Provas
Disciplina: Engenharia de Telecomunicações
Banca: CESPE / CEBRASPE
Orgão: Pref. Vitória-ES


As figuras I e II ilustram um esquema MIMO (multiple input multiple output).
Provas
Disciplina: Engenharia de Telecomunicações
Banca: CESPE / CEBRASPE
Orgão: Pref. Vitória-ES


O conceito STTD utilizado nos diagramas de blocos ilustrados nas figuras I e II é amplamente implementado em sistemas GSM/GPRS/EDGE.
Provas
Disciplina: Engenharia de Telecomunicações
Banca: CESPE / CEBRASPE
Orgão: Pref. Vitória-ES


Em sistemas de transmissão que exploram o conceito STTD, como o ilustrado na figura I, é possível que ambas as antenas transmitam a mesma informação simultaneamente, utilizando-se diferentes esquemas de codificação.
Provas
Disciplina: Engenharia de Telecomunicações
Banca: CESPE / CEBRASPE
Orgão: Pref. Vitória-ES
Julgue os itens a seguir, referentes a antenas e propagação.
Considere-se que um receptor intercepte, na freqüência de 2,5 GHz, um sinal com 1 mW/m2 diretamente do transmissor e um sinal refletido, de mesma polarização, com densidade de potência igual a 0,25 mW/m2 e em fase com o sinal direto. Nessa situação, é correto afirmar que a densidade de potência recebida pelo receptor é igual a 1,25 mW/m2.
Provas
Disciplina: Engenharia de Telecomunicações
Banca: CESPE / CEBRASPE
Orgão: Pref. Vitória-ES
Julgue os itens a seguir, referentes a antenas e propagação.

Provas
Disciplina: Engenharia de Telecomunicações
Banca: CESPE / CEBRASPE
Orgão: Pref. Vitória-ES
Julgue os itens a seguir, referentes a antenas e propagação.
O comprimento efetivo de uma antena linear depende dos seguintes parâmetros da onda incidente: polarização, direção e amplitude.
Provas
Disciplina: Engenharia de Telecomunicações
Banca: CESPE / CEBRASPE
Orgão: Pref. Vitória-ES
Julgue os itens a seguir, referentes a antenas e propagação.
Uma antena dipolo com 5 m de comprimento que opera na freqüência de 4 MHz terá largura de banda de meia potência duas vezes maior que no caso de ela operar em 2 MHz.
Provas
Disciplina: Engenharia de Telecomunicações
Banca: CESPE / CEBRASPE
Orgão: Pref. Vitória-ES
Julgue os itens a seguir, referentes a antenas e propagação.
Considere-se que uma antena monopolo de um quarto de comprimento de onda seja posicionada verticalmente sobre a superfície da Terra. Nesse caso, se o monopolo tem comprimento físico igual a 50 m e a Terra é considerada perfeitamente condutora, então esse monopolo tem ganho constante no plano de azimute e pode operar como antena transmissora na faixa de radiodifusão em amplitude modulada (AM).
Provas
Disciplina: Engenharia de Telecomunicações
Banca: CESPE / CEBRASPE
Orgão: Pref. Vitória-ES

Considerando a figura acima, que ilustra uma linha de transmissão coaxial com diferentes terminações, julgue os próximos itens.
Por motivo de espaço e custo, o cabo coaxial não é usado nas ligações de telefonia entre a central e o assinante. A estrutura usada nesse serviço, denominada cabo LG, é construída trançando-se dois fios condutores isolados, de modo que a resistência em série e a capacitância em paralelo equivalentes da linha sejam muito menores que a condutância em paralelo e a indutância em série.
Provas
Caderno Container