Foram encontradas 1.465 questões.
São características do sonambulismo :
Provas
Disciplina: Desenho Técnico e Industrial
Banca: INTEGRI
Orgão: Pref. Votorantim-SP
De acordo com a imagem da caixa de ferramentas, ela representa:

Provas
As principais emergências que acontecem na prática odontológica são:
Provas
Disciplina: Direito Educacional e Tecnológico
Banca: INTEGRI
Orgão: Pref. Votorantim-SP
Na Resolução CNE/CEB nº 02/98, V, afirma que as escolas deverão explicitar em suas propostas curriculares, processos de ensino voltados para as relações com sua comunidade local, regional e planetária, visando à interação entre a educação fundamental e a vida cidadã. Neste caso, os alunos, ao aprenderem os conhecimentos e valores da base nacional comum e da parte diversificada, estarão aptos a:
Provas
Disciplina: TI - Desenvolvimento de Sistemas
Banca: INTEGRI
Orgão: Pref. Votorantim-SP
Analisando o DFD abaixo, responda a questão.

O DFD também é conhecido como:
Provas
Disciplina: Direito Constitucional
Banca: INTEGRI
Orgão: Pref. Votorantim-SP
De acordo com a Constituição, no que diz respeito aos direitos fundamentais, assinale a opção correta.
Provas
Disciplina: Segurança e Saúde no Trabalho (SST)
Banca: INTEGRI
Orgão: Pref. Votorantim-SP
São considerados riscos ergonômico e mecânico, respectivamente:
Provas
Texto base para responder a questão.
Criando mais de uma tabela em SQL com chave estrangeira.
A seguir a criação das tabelas tbempregado e tbsetor:
CREATE TABLE tbsetor (
setor_id INT(5) NOT NULL AUTO_INCREMENT,
setor_nome VARCHAR(50) NOT NULL,
PRIMARY KEY (setor_id));
CREATE TABLE tbempregado (
emp_id INT(4) NOT NULL,
emp_nome VARCHAR(50) NOT NULL,
emp_email VARCHAR(50) NOT NULL,
emp_dataadmissao DATE,
setor_fk INT(5) NOT NULL,
PRIMARY KEY(emp_id));
Conforme exemplo de criação de tabelas mostrado anteriormente, assinale a opção que indica a definição de chave estrangeira para o campo setor_fk (tbempregado) tendo como referência o campo setor_id (tbsetor). Perceba que após a criação, a única maneira de executar o procedimento é alterando a estrutura da tabela via SQL:
Provas
Cassada a licença, o estabelecimento será imediatamente fechado pela autoridade competente, expedindo-se o respectivo:
Provas
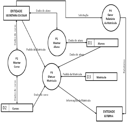
Disciplina: TI - Desenvolvimento de Sistemas
Banca: INTEGRI
Orgão: Pref. Votorantim-SP
Analisando o DFD abaixo, responda a questão.

Na imagem podemos visualizar o círculo com os dizeres “P1 Manter Aluno”, que se refere ao:
Provas
Caderno Container