Foram encontradas 60 questões.
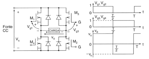
Analise o circuito a seguir e suas respectivas formas de onda.

Após análise, é correto afirmar:
Provas
Sobre os modos de endereçamento da família de microcontroladores MSP430, assinale com V as afirmativas verdadeiras e com F as falsas.
( ) Utilizando-se de instruções de 8 bits, o microcontrolador replica a parte baixa do operando na sua parte alta.
( ) Esse microcontrolador dispõe de sete modos diferentes de acessar um dado, utilizáveis tanto quanto fonte de uma operação como operando de destino.
( ) O modo indexado permite que se utilize uma constante, que somada a um registrador compõe o endereço fonte.
( ) No modo absoluto, qualquer registrador será utilizado para indexar o endereço, atuando como gerador de constantes.
Assinale a sequência correta.
Provas
Analise o diagrama Ladder a seguir.

Analise as seguintes afirmativas referentes a esse diagrama e assinale com V as verdadeiras e com F as falsas.
( ) O diagrama utiliza um bloco de função de um contador crescente cuja função é a contagem de eventos, transições falsas / verdadeiras na linha de controle.
( ) No primeiro degrau, o botão liga aciona a válvula e modifica o sentido do contador para decrescente através de um preset no contador.
( ) A cada transição de um para zero o sensor 01 aciona o contador, aumentando em uma unidade o valor acumulado, passando para C5: 1.
( ) Se a contagem atinge o valor pré-programado, 50, o bit Bul1.1764 vai para o nível lógico 0, e o contato associado a esse bit desliga a válvula através de reset da bobina.
Assinale a sequência correta.
Provas
Analise o quadro a seguir em que se apresentam algumas características de um conversor analógico / digital.
• Maior tempo de conversão.
• Custo relativamente baixo.
• Baixa sensibilidade ao ruído.
• Não requer componentes de precisão.
• Utiliza a carga e descarga linear de um capacitor.
Após análise dessas características, é correto afirmar que se trata de um ADC
Provas
Provas
Analise o quadro a seguir em que se resume as características de um sensor de pressão.
• Alta precisão de medida.
• Baixo custo.
• Excelente resposta dinâmica.
• Excelente linearidade.
• Facilidade de instalação.
• Pode ser utilizado imerso em água ou em atmosfera de gás corrosivo.
• Possibilidade de efetuar medidas a distância.
Essas características referem-se ao seguinte dispositivo:
Provas
Analise o quadro a seguir em que se resume as características de um dispositivo utilizado nos circuitos de comando.
• Operação simples.
• Geralmente de baixo custo.
• Deve ser trocado após a atuação.
• Sem a capacidade de realizar manobras.
• Sem capacidade de operação repetitiva.
• Característica tempo-corrente não ajustável.
• Apresenta uma faixa de atuação tempo X corrente.
• Constitui proteção contra corrente de curto-circuito.
Essas características referem-se ao:
Provas
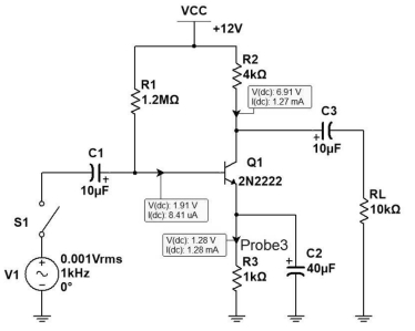
Analise o circuito a seguir e suas respectivas formas de onda.

Nesse caso, representou-se a operação de um
Provas
Observe o cabo e as ferramentas a seguir.

Tendo em vista a montagem deste cabo, analise estas ferramentas.

São necessárias para a montagem desse cabo as ferramentas
Provas
Com relação a esse circuito, é correto afirmar:
Provas
Caderno Container