Foram encontradas 585 questões.
A coluna da esquerda apresenta cardiopatias e a da direita, o lócus anatômico ou a causa da cardiopatia. Numere a coluna da direita de acordo com a da esquerda.
1 - Estenose aórtica ( ) Calcificação valvular progressiva
2 - Infarto agudo do miocárdio ( ) Necrose de coagulação
3 - Doença mitral ( ) Alongamento do arco aórtico
Assinale a sequência correta.
Provas
As lâmpadas fluorescentes tubulares são utilizadas em sistemas de iluminação residencial, comercial e industrial. Sobre as características das lâmpadas fluorescentes tubulares, assinale V para as verdadeiras e F para as falsas.
( ) Enquadram-se no grupo de lâmpadas de descarga de baixa pressão.
( ) Necessitam de reator e ignitor para o seu funcionamento.
( ) Possuem maior eficiência luminosa quando comparadas às lâmpadas incandescentes.
( ) Necessitam de reator de partida rápida e starter para o seu funcionamento.
( ) Comparadas aos outros tipos de lâmpadas, possuem maior vida útil.
Assinale a sequência correta.
Provas
Analise o comando abaixo.
SELECT titulo
FROM Livro
WHERE dataPublicacao = ANY (SELECT dataNascimento
FROM Autor
WHERE cidade=„Cuiabá");
Se executado no SGBD Oracle, gera qual resultado?
Provas
A água é um dos recursos naturais mais importantes da Terra, sendo imprescindível para a geração e manutenção de todas as formas de vida em nosso planeta. É muito importante sob o ponto de vista biológico, devido as suas propriedades físico-químicas. A propriedade físico-química da água, fundamental para a sobrevivência e reconhecida como habitat de organismos vivos que permite que estes “andem” sobre as águas, como mostrado na figura, é:

Provas
Os principais objetivos do tratamento da fase sólida de esgotos são a estabilização e a desidratação do lodo gerado na fase líquida do tratamento. As unidades de tratamento aplicáveis à estabilização e à desidratação do lodo são, respectivamente:
Provas
- PODC: Processo OrganizacionalProcesso Administrativo: PlanejamentoPlanejamento Estratégico, Tático e Operacional
Uma das atividades que envolve o planejamento estratégico é a definição da missão da organização, que pode ser entendida como
Provas

(CEREJA, W. et alii. Interpretação de textos. São Paulo: Ática, 2009, p. 68.)
No segundo quadrinho, a palavra assim é empregada para
Provas
Sobre o Microsoft Excel, marque V para as afirmativas verdadeiras e F para as falsas.
( ) É possível subtrair uma data, que se encontre em uma célula, de outra data, que se encontre em outra célula, usando uma fórmula que se encontre em uma terceira célula.
( ) Os números 10% e 0,1, que assim aparecem nas células, representam o mesmo valor.
( ) É possível criar fórmula que envolva valores de texto, por exemplo, mudando todas suas letras para minúsculas.
Marque a sequência correta.
Provas
As variáveis incontroláveis dos ambientes organizacionais são as mais diversas: econômicas, culturais, políticas, legais, tecnológicas, ecológicas. Marque a alternativa que apresenta apenas elementos da variável econômica.
Provas
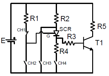
Analise o circuito a seguir.

A partir das informações contidas no circuito, o que deve ser feito para que o transistor T1 deixe de conduzir?
Provas
Caderno Container