Foram encontradas 120 questões.

A figura acima, na forma de blocos, mostra o esquema básico de uma read only memory (ROM) genérica.
A partir dessas informações, julgue os itens que se seguem.
A matriz de dados é construída fisicamente somente com resistores e amplificadores operacionais.
Provas

A figura acima, na forma de blocos, mostra o esquema básico de uma read only memory (ROM) genérica.
A partir dessas informações, julgue os itens que se seguem.
Existe um conjunto de chaves na saída, os denominados buffers, que são habilitados por meio do terminal
.
Provas

A figura acima, na forma de blocos, mostra o esquema básico de uma read only memory (ROM) genérica.
A partir dessas informações, julgue os itens que se seguem.
A matriz de dados é o local onde ocorre a gravação dos dados na ROM.
Provas

A figura acima mostra um Flip-Flop do tipo JK mestre-escravo com entrada preset (PR) e clear (CLR). Considerando essas informações, julgue os itens seguintes.
Os controles PR e CLR dependem da entrada clockpara atuarem.
Provas

A figura acima mostra um Flip-Flop do tipo JK mestre-escravo com entrada preset (PR) e clear (CLR). Considerando essas informações, julgue os itens seguintes.
Os controles de PR e clear (CLR) estão simultaneamente ligados aos circuitos mestre e escravo.
Provas

A figura acima mostra um Flip-Flop do tipo JK mestre-escravo com entrada preset (PR) e clear (CLR). Considerando essas informações, julgue os itens seguintes.
Suponha que o controle de preset (PR) assuma o valor zero. Então, para esta condição, a saída Q do circuito também assumirá o valor zero.
Provas

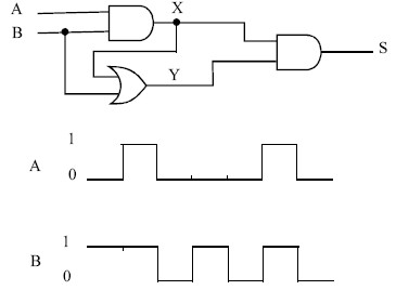
Tendo como base o circuito lógico mostrado na figura acima, e considerando os sinais aplicados às entradas A e B, julgue os itens que se seguem.
No intervalo considerado, o sinal Y apresenta mais pulsos na posição 1 que o sinal X.
Provas

Tendo como base o circuito lógico mostrado na figura acima, e considerando os sinais aplicados às entradas A e B, julgue os itens que se seguem.
O sinal de saída S assume a forma equivalente ao de B.
Provas
Julgue os itens que se seguem, a respeito de geradores síncronos.
O motor síncrono é também conhecido como motor em gaiola, em razão da estrutura dos enrolamentos do seu rotor se assemelhar a uma gaiola de esquilo.
Provas
Julgue os itens que se seguem, a respeito de geradores síncronos.
A velocidade elétrica do campo girante em um motor síncrono é altamente dependente da intensidade da corrente elétrica que circula pelos enrolamentos do estator.
Provas
Caderno Container