Foram encontradas 1.386 questões.
O padrão PAL–M, utilizado no Brasil, possui a seguinte característica:
Provas
Um sinal tem espectro de frequências de amplitude constante e igual a 1 (um), limitado à faixa de frequências [-W, W]. Este sinal é modulado em AM DSB, utilizando-se uma portadora senoidal definida por !$ A_c \cos(2 \pi f_ct) !$. Para que o espectro do sinal modulado tenha amplitude diferente de zero, a(s) faixa(s) de frequências será(ão)
Provas
No padrão GSM de telefonia celular, o método utilizado para que os usuários compartilhem o acesso ao sistema é o:
Provas
Um enlace digital com velocidade de 64 kbps e um canal de 16 k Hz d e l argura d e b anda, e mprega u m f iltro c osseno levantado com fator de excesso de faixa de 1. Neste processo não se emprega códigos corretores de erro e a modulação foi escolhida com o objetivo de utilizar de forma eficiente a potência de transmissão. Nesse contexto, é empregada no enlace o seguinte tipo de modulação:
Provas
Dois sinais em banda básica, f(t) e g(t), possuem as características descritas a seguir:
I. Ambos são estritamente limitados em banda
II. Possuem larguras de banda: o p rimeiro d e 1 0 K Hz e o segundo de 20 KHz.
III. Geram os sinais x(t) = f(t) + g(t), y(t) = f(t)g(t) e z(t) = f(t)∗g(t), sendo que ∗ representa o operador convolução.
Nessas condições, as frequências ou taxas de Nyquist dos sinais x(t), y(t) e z(t) valem, em KHz, respectivamente:
Provas
Observe o gráfico abaixo, com as seguintes características:
I. O valor da atenuação adicional está relacionada à difração ocasionada por um obstáculo “gume de faca”, para cada valor de H/R, onde H é a distância vertical entre o topo do obstáculo e o raio direto (traçado entre o transmissor e o receptor) e R é o raio da primeira zona de Fresnel.
II. H é negativo quando o topo da obstrução está abaixo do raio direto, e é positivo, caso contrário.

Analise a situação descrita a seguir:
I. Um enlace foi implementado entre transmissor e receptor, distantes 1 km, e na frequência de 750 MHz.
II. O transmissor e o receptor encontram respectivamente, a 200 m e 240 m em relação ao solo.
III. Entre o transmissor e o receptor, existe uma só obstrução, considerada como “gume de faca”, a uma distância de 500 m do transmissor e a uma altura M em relação ao solo.
IV. A obstrução mencionada ocasiona uma atenuação adicional, cujo valor é maior do que 3 dB e menor do que 6 dB.
V. Na análise deste enlace, a curvatura da Terra foi desprezada.
Nessas condições, o valor da altura M é:
Provas
Observe a figura abaixo que mostra um circuito sequencial que faz uso de um contador tipo BCD sem função LOAD, uma porta lógica XOR e um flip-flop tipo D, todos habilitados.

No instante inicial as saídas Q, Q0, Q1, Q2 e Q3 são todas iguais a “0” e, a cada segundo, as entradas de clock são acionadas pelas bordas de subida de CLK1 e CLK2, como mostra o gráfico abaixo.

Nessas condições, no intervalo de um minuto, o número de vezes em que a saída Q torna-se igual a “1”, é:
Provas
A figura abaixo mostra um circuito construído na tecnologia CMOS, com saída igual a !$ \overline{Y} !$.

A simplificação da função lógica representada por esse circuito resulta em Y igual a:
Provas
O circuito da figura abaixo utiliza um transistor TBJ com !$ \beta !$ = 109 e VBE = 0,6.

Trabalhando com os valores exatos das tensões e correntes do circuito, pode-se verificar que o valor de R , com aproximação de 3 algarismos significativos, que torna a tensão coletor-emissor igual a 10 V, é:
Provas
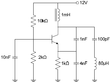
Observe a figura abaixo.

A figura mostra um circuito que representa um oscilador do tipo:
Provas
Caderno Container