Foram encontradas 120 questões.
Supondo que !$ P(Y=y|M=m)=\dfrac{e^{-m}m^y}{y!}, !$
para !$ y \in \{0,1,2,3 ... \} !$, em que !$ m > 0 !$, e !$ M !$ é uma variável aleatória contínua cuja função de densidade é dada por !$ f_M(m)= e^{-m} !$, julgue o item a seguir.
!$ P(Y=y)=\dfrac{1}{2^{y+1}} !$, para !$ y \in \{0,1,2,3 ... \} !$
Provas
Considerando que \( X_1, X_2, ... X_n \) seja uma sequência de variáveis aleatórias independentes e identicamente distribuídas, tais que
\( P(X_k=x)=p(1-p)^x \) em que \( x \in \{ 0,1,2,3, ... \}, 0 < p \le 1 \) e \( k \in \{ 1,2, ...,n\} \), julgue o item a seguir.
\( P(\sum\limits^n_{k=1}X_k=s)=\binom{n}{s}p^{n-s}(1-p)^s \)
Provas
Considerando que a função de densidade conjunta do par de variáveis aleatórias !$ (X,Y) !$, seja dada por
!$ f(x,y)=\left\{ \begin{array}{cl} \dfrac{3(1-x^2)}{4},& se\ |x| \le 1\ e\ 0 \le y \le 1; \\ 0,& se\ caso\ contrário, \end{array} \right. !$
julgue o próximo item
!$ E(X) > 0 !$
Provas
Considerando que a função de densidade conjunta do par de variáveis aleatórias !$ (X,Y) !$, seja dada por
!$ f(x,y)=\left\{ \begin{array}{cl} \dfrac{3(1-x^2)}{4},& se\ |x| \le 1\ e\ 0 \le y \le 1; \\ 0,& se\ caso\ contrário, \end{array} \right. !$
julgue o próximo item
!$ P(Y=y|X|\le y)=y !$, em que !$ 0 \le y \le 1 !$
Provas
Considerando que a função de densidade conjunta do par de variáveis aleatórias !$ (X,Y) !$, seja dada por
!$ f(x,y)=\left\{ \begin{array}{cl} \dfrac{3(1-x^2)}{4},& se\ |x| \le 1\ e\ 0 \le y \le 1; \\ 0,& se\ caso\ contrário, \end{array} \right. !$
julgue o próximo item
!$ Var(Y)=\dfrac{1{12}. !$
Provas
Considerando que a função de densidade conjunta do par de variáveis aleatórias !$ (X,Y) !$, seja dada por
!$ f(x,y)=\left\{ \begin{array}{cl} \dfrac{3(1-x^2)}{4},& se\ |x| \le 1\ e\ 0 \le y \le 1; \\ 0,& se\ caso\ contrário, \end{array} \right. !$
julgue o próximo item
!$ P(|X| \le y |Y=y)=\dfrac{y(3-y^2)}{2} !$, em que !$ 0 \le y \le 1 !$
Provas

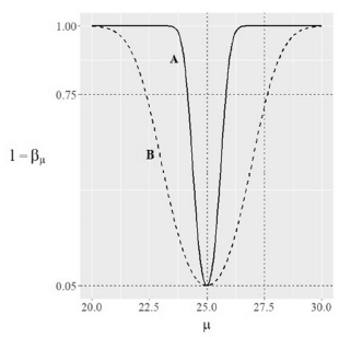
Considerando que a figura acima mostra as curvas de poder referentes a dois testes de hipóteses - A (linha contínua) e B (linha tracejada) - para a média populacional !$ \mu !$, julgue o item a seguir.
Com respeito ao teste de hipóteses B, se !$ \mu !$ = 27,5, então a probabilidade de se rejeitar a hipótese nula será inferior a 0,75.
Provas
Com respeito ao conjunto de dados {0, 0, 1, 1, 1, 3}, julgue o item que se segue.
Como a média amostral é igual à mediana amostral, a distribuição em tela pode ser considerada como simétrica em torno da média.
Provas
O quadro abaixo mostra a realização de uma amostra aleatória simples u1, u2, u3, u4, que foi retirada de uma distribuição uniforme contínua no intervalo [0, a].
|
u1 |
u2 | u3 | u4 |
| 7,53 | 3,02 | 5,69 | 1,22 |
Considerando que !$ \hat{a} !$ representa a estimativa de máxima verossimilhança do parâmetro a, julgue o item seguinte.
A estimativa não viciada para o parâmetro a é dada pela expressão !$ 1,25 \times \hat{a} !$
Provas
Considerando que a função de densidade conjunta do par de variáveis aleatórias !$ (X,Y) !$, seja dada por
!$ f(x,y)=\left\{ \begin{array}{cl} \dfrac{3(1-x^2)}{4},& se\ |x| \le 1\ e\ 0 \le y \le 1; \\ 0,& se\ caso\ contrário, \end{array} \right. !$
julgue o próximo item
A correlação linear entre as variáveis X e Y é positiva.
Provas
Caderno Container