Foram encontradas 1.387 questões.
Disciplina: TI - Gestão e Governança de TI
Banca: CESPE / CEBRASPE
Orgão: TJ-CE

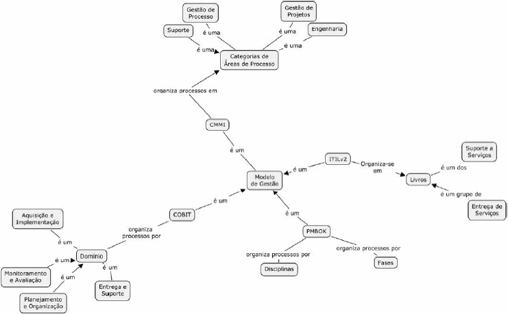
A figura acima apresenta um esquema de relacionamento entre conceitos de modelos de gestão de tecnologia da informação (TI). Julgue os itens subseqüentes, acerca das informações apresentadas e dos conceitos de modelos de qualidade em TI, engenharia de software, planejamento de sistemas de informação, formalização e controle.
Entre os quatro modelos apresentados, o COBIT é o único que organiza sua implementação dirigida pelo alcance de objetivos de controle, sendo a definição do plano estratégico de TI (define a strategic IT plan) um dos objetivos de controle de alto nível do domínio de planejamento e organização.
Provas
Disciplina: TI - Desenvolvimento de Sistemas
Banca: CESPE / CEBRASPE
Orgão: TJ-CE

A figura acima, obtida a partir de IBM.com, apresenta documentação associada ao uso de modelo de processo RUP. Julgue os itens a seguir, acerca das informações apresentadas e dos conceitos de ciclo de vida de desenvolvimento de software.

Provas
Disciplina: TI - Desenvolvimento de Sistemas
Banca: CESPE / CEBRASPE
Orgão: TJ-CE

A figura acima, obtida a partir de IBM.com, apresenta documentação associada ao uso de modelo de processo RUP. Julgue os itens a seguir, acerca das informações apresentadas e dos conceitos de ciclo de vida de desenvolvimento de software.
Um estudo de viabilidade técnico-econômica seria realizado de forma mais coerente durante a etapa de Gerenciar Requisitos Mutáveis que durante a etapa de ![]()
Provas
Disciplina: TI - Desenvolvimento de Sistemas
Banca: CESPE / CEBRASPE
Orgão: TJ-CE

A figura acima, obtida a partir de IBM.com, apresenta documentação associada ao uso de modelo de processo RUP. Julgue os itens a seguir, acerca das informações apresentadas e dos conceitos de ciclo de vida de desenvolvimento de software.
O modelo de ciclo de vida prescrito pela metodologia RUP é iterativo, incremental, direcionado por riscos, adota as áreas de processos de gerência de processos prescritas pelo modelo CMMI e é baseado em modelagem visual com UML e ferramentas CASE.
Provas
Disciplina: TI - Desenvolvimento de Sistemas
Banca: CESPE / CEBRASPE
Orgão: TJ-CE

A figura acima, obtida a partir de IBM.com, apresenta documentação associada ao uso de modelo de processo RUP. Julgue os itens a seguir, acerca das informações apresentadas e dos conceitos de ciclo de vida de desenvolvimento de software.
Pelo menos um dos detalhes de workflow indicados no diagrama é executado durante várias fases de execução de um projeto segundo a metodologia RUP.
Provas
Disciplina: TI - Desenvolvimento de Sistemas
Banca: CESPE / CEBRASPE
Orgão: TJ-CE

A figura acima, obtida a partir de IBM.com, apresenta documentação associada ao uso de modelo de processo RUP. Julgue os itens a seguir, acerca das informações apresentadas e dos conceitos de ciclo de vida de desenvolvimento de software.
Um dos detalhes de workflow apresentados na figura acima está diretamente relacionado ao desempenho de uma disciplina de gerenciamento de projetos do PMBOK, pois ambos prescrevem a construção de um artefato denominado estrutura analítica de projeto ou WBS (work breakdown structure).
Provas
Disciplina: TI - Desenvolvimento de Sistemas
Banca: CESPE / CEBRASPE
Orgão: TJ-CE

A figura acima, obtida a partir de IBM.com, apresenta documentação associada ao uso de modelo de processo RUP. Julgue os itens a seguir, acerca das informações apresentadas e dos conceitos de ciclo de vida de desenvolvimento de software.
A figura apresenta o workflow da disciplina de modelagem de negócios do método RUP.
Provas
Disciplina: TI - Desenvolvimento de Sistemas
Banca: CESPE / CEBRASPE
Orgão: TJ-CE

A figura acima, obtida a partir de IBM.com, apresenta documentação associada ao uso de modelo de processo RUP. Julgue os itens a seguir, acerca das informações apresentadas e dos conceitos de ciclo de vida de desenvolvimento de software.
A figura apresenta um diagrama UML do tipo diagrama de atividade.
Provas
Disciplina: TI - Redes de Computadores
Banca: CESPE / CEBRASPE
Orgão: TJ-CE

A figura acima apresenta o aspecto visual gerado por um browser a partir de visita ao sítio www.tjce.jus.br. Na figura, foram destacadas regiões nomeadas por A, B, C, D e E. No momento da captura da tela, o ponteiro do mouse encontrava-se sobre a região B. Quando o usuário passou o ponteiro do mouse pelas regiões C e D, as informações apresentadas na região A foram, respectivamente, as indicadas abaixo:
![]()
Julgue os itens seguintes, referentes às informações apresentadas e a conceitos de aplicações e bancos de dados.
O uso dos serviços providos a partir de um clique na região D da página sugere que será usada criptografia de chave pública para a troca de informações entre o browser e o servidor cujo endereço IP é 200.141.192.244. O browser estabelecerá comunicação com a porta 243 desse servidor, a qual não é a porta de serviço usualmente empregada pelo protocolo https.
Provas
Disciplina: TI - Desenvolvimento de Sistemas
Banca: CESPE / CEBRASPE
Orgão: TJ-CE

A figura acima apresenta o aspecto visual gerado por um browser a partir de visita ao sítio www.tjce.jus.br. Na figura, foram destacadas regiões nomeadas por A, B, C, D e E. No momento da captura da tela, o ponteiro do mouse encontrava-se sobre a região B. Quando o usuário passou o ponteiro do mouse pelas regiões C e D, as informações apresentadas na região A foram, respectivamente, as indicadas abaixo:
![]()
Julgue os itens seguintes, referentes às informações apresentadas e a conceitos de aplicações e bancos de dados.
As evidências apresentadas indicam que todos os serviços web providos a partir desse sítio foram desenvolvidos por meio das tecnologias HTML e ASP.
Provas
Caderno Container