Magna Concursos

Foram encontradas 448 questões.

922603 Ano: 2012
Disciplina: Engenharia Eletrônica
Banca: FCC
Orgão: TRE-CE
O parâmetro abaixo, com capacidade máxima, que a saída de uma porta lógica pode acionar outras com segurança é
 

Provas

Questão presente nas seguintes provas
922602 Ano: 2012
Disciplina: Engenharia Eletrônica
Banca: FCC
Orgão: TRE-CE
No sistema CFTV a tecnologia plug and play possibilita a
 

Provas

Questão presente nas seguintes provas
922601 Ano: 2012
Disciplina: Engenharia Eletrônica
Banca: FCC
Orgão: TRE-CE
Considere as afirmativas relacionadas aos dispositivos de entrada e saída de CLP.

I. Por questão de velocidade de resposta, deve-se evitar o uso de módulos de entrada que possuem acoplamento óptico para entrada de sinais digitais.

II. Os módulos de saída analógica com saída do tipo corrente geralmente fornecem correntes de 0 mA a 20 mA ou 4 mA a 20 mA.

III. Os módulos de saída que necessitam operar a velocidades maiores devem utilizar elementos de chaveamento do tipo relé.

IV. Existem módulos de saída especiais que podem fornecer sinais do tipo PWM.

Está correto o que se afirma APENAS em
 

Provas

Questão presente nas seguintes provas
922600 Ano: 2012
Disciplina: Engenharia Eletrônica
Banca: FCC
Orgão: TRE-CE
O sinal de entrada de um sistema de controle é E(s)=2/s . Representa essa entrada no domínio tempo:

 

Provas

Questão presente nas seguintes provas
922599 Ano: 2012
Disciplina: Engenharia Eletrônica
Banca: FCC
Orgão: TRE-CE
Considere o circuito esquematizado abaixo.

enunciado 922599-1

A expressão lógica simplificada é
 

Provas

Questão presente nas seguintes provas
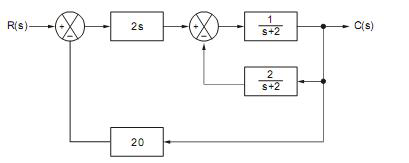
922598 Ano: 2012
Disciplina: Engenharia Eletrônica
Banca: FCC
Orgão: TRE-CE
No sistema de controle abaixo, a função de transferência vale

enunciado 922598-1
 

Provas

Questão presente nas seguintes provas
922597 Ano: 2012
Disciplina: Engenharia Eletrônica
Banca: FCC
Orgão: TRE-CE
A figura abaixo representa um trecho de programa genérico em LADDER.

enunciado 922597-1

A lógica de acionamento de Y3 é
 

Provas

Questão presente nas seguintes provas
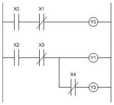
922596 Ano: 2012
Disciplina: Engenharia Eletrônica
Banca: FCC
Orgão: TRE-CE
Considere o circuito e as afirmações abaixo.

enunciado 922596-1

I. D1 e D2, juntos formam um retificador de meia onda.

II. A tensão de saída é ajustável.

III. C2 e T2 formam um filtro ativo de saída.

IV. Apresenta um retificador de onda completa em ponte.

V. Apresenta um limitador de corrente.

VI. T1 atua como um drive de corrente.

VII. R1, D3 e P1 formam um estabilizador ajustável de tensão.

Está correto o que se afirma APENAS em
 

Provas

Questão presente nas seguintes provas
922595 Ano: 2012
Disciplina: Engenharia Eletrônica
Banca: FCC
Orgão: TRE-CE
Observe o circuito abaixo.

enunciado 922595-1

Os componentes Q1 e Q2 são, respectivamente,
 

Provas

Questão presente nas seguintes provas
922594 Ano: 2012
Disciplina: Engenharia Eletrônica
Banca: FCC
Orgão: TRE-CE
Nas entradas A, B, C e D, do sistema abaixo foram colocados níveis lógicos TTL, (5V, 0V, 0V, 0V), respectivamente.

enunciado 922594-1

Para a condição citada acima, a tensão na saída do amplificador operacional é, aproximadamente,
 

Provas

Questão presente nas seguintes provas