Foram encontradas 943 questões.
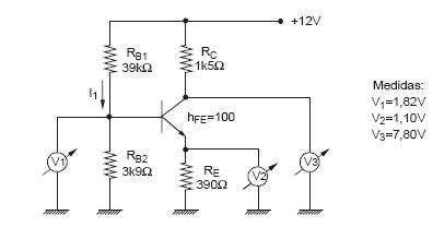
Atenção: O circuito seguinte refere-se às questões de números 42 a 46.

No projeto do circuito de polarização, o cálculo de RB1 e RB2 considerou o critério I1 >> IB para garantir
Provas
Atenção: O circuito seguinte refere-se às questões de números 42 a 46.

Determine os valores quiescentes aproximados de VCE e IC.
Provas
Atenção: O circuito seguinte refere-se às questões de números 42 a 46.

A potência dissipada pelo coletor do transistor é dada por
Provas
Atenção: O circuito seguinte refere-se às questões de números 42 a 46.

O parâmetro hFE refere-se à relação
Provas
Atenção: O circuito seguinte refere-se às questões de números 42 a 46.

A estrutura do transitor representado no circuito é
Provas
Dois amplificadores ligados em cascata têm ganhos de tensão Av1 = 12dB e Av2 = 18dB. O ganho de tensão total vale
Provas
Um circuito RC série é formado por R = 100k
e C = 470µF. Considerando o capacitor inicialmente descarregado e alimentando-o por uma fonte CC de 12V, o tempo necessário para que o capacitor se carregue com 12V é, aproximadamente,
Provas
A característica do FET que o torna útil como pré-amplificador de áudio de alta sensibilidade é a sua elevada
Provas
Um circuito RLC paralelo é formado por L = 10µH, C = 100nF e R = 100k
. A freqüência de ressonância vale, aproximadamente,
Provas
Um gerador CC tem tensão de 12V em aberto e resistência interna de 5
. O valor da resistência de carga que garante a máxima transferência de potência do gerador e o valor dessa potência máxima são, respectivamente,
Provas
Caderno Container