Foram encontradas 484 questões.
A Engenharia de Software realiza tarefas de modelagem que levam à especificação completa dos requisitos e à representação abrangente do projeto para o software a ser construído. Considerando a fase de análise de requisitos, é correto afirmar que
Provas
Questão presente nas seguintes provas
Web services são componentes de aplicações web que podem ser criados, publicados, encontrados e usados na web, utilizando um conjunto de recursos, dentre eles, os descritos a seguir:
I. É uma linguagem baseada em XML, recomendado pelo W3C, para descrever Web services.
II. É um protocolo baseado em XML, recomendado pelo W3C, para acessar Web Services.
III. É um serviço de diretório onde as empresas podem procurar por Web Services.
IV. É um framework escrito em XML e recomendado pelo W3C, para descrever recursos na web.
Os recursos apresentados em I, II, III e IV descrevem, respectivamente,
I. É uma linguagem baseada em XML, recomendado pelo W3C, para descrever Web services.
II. É um protocolo baseado em XML, recomendado pelo W3C, para acessar Web Services.
III. É um serviço de diretório onde as empresas podem procurar por Web Services.
IV. É um framework escrito em XML e recomendado pelo W3C, para descrever recursos na web.
Os recursos apresentados em I, II, III e IV descrevem, respectivamente,
Provas
Questão presente nas seguintes provas
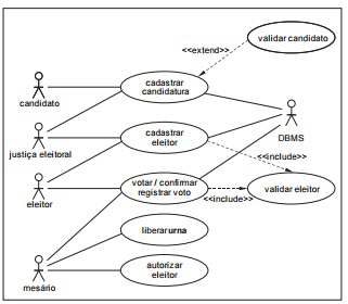
Considere o diagrama UML abaixo.

Neste diagrama,

Neste diagrama,
Provas
Questão presente nas seguintes provas
892631
Ano: 2015
Disciplina: TI - Organização e Arquitetura dos Computadores
Banca: FCC
Orgão: TRE-RR
Disciplina: TI - Organização e Arquitetura dos Computadores
Banca: FCC
Orgão: TRE-RR
Provas:
Em relação aos processadores baseados na arquitetura x86-64, é correto afirmar:
Provas
Questão presente nas seguintes provas
892630
Ano: 2015
Disciplina: TI - Organização e Arquitetura dos Computadores
Banca: FCC
Orgão: TRE-RR
Disciplina: TI - Organização e Arquitetura dos Computadores
Banca: FCC
Orgão: TRE-RR
Provas:
Considere os processadores:
- Texas Instruments TI486DX2-G80-GA (80 MHz- 168- pin CPGA)
- IBM 51F1784ESD (20 MHz 132-pin PGA)
- Cyrix Cx486DLC-33GP (33 MHz 132-pin ceramic CPGA)
- AMD A80386DXL-25 (25 MHz - 132-pin ceramic CPGA)
Estes chips têm em comum
- Texas Instruments TI486DX2-G80-GA (80 MHz- 168- pin CPGA)
- IBM 51F1784ESD (20 MHz 132-pin PGA)
- Cyrix Cx486DLC-33GP (33 MHz 132-pin ceramic CPGA)
- AMD A80386DXL-25 (25 MHz - 132-pin ceramic CPGA)
Estes chips têm em comum
Provas
Questão presente nas seguintes provas
892629
Ano: 2015
Disciplina: TI - Organização e Arquitetura dos Computadores
Banca: FCC
Orgão: TRE-RR
Disciplina: TI - Organização e Arquitetura dos Computadores
Banca: FCC
Orgão: TRE-RR
Provas:
“A memória do tipo ...I.. se diferencia das memórias convencionais ...II.... por serem muito rápidas. Por outro lado, são muito mais caras.
A memória ..III..... consiste em uma quantidade menor de memória embutida no processador. Quando este precisa ler dados na memória RAM, um circuito especial transfere blocos de dados muito utilizados da RAM para esta memória. Assim, no próximo acesso do processador, este consultará esta memória, que é bem mais rápida, permitindo o processamento de dados de maneira mais eficiente.
Completam, correta e respectivamente, as lacunas de I a III do texto o que consta em:
A memória ..III..... consiste em uma quantidade menor de memória embutida no processador. Quando este precisa ler dados na memória RAM, um circuito especial transfere blocos de dados muito utilizados da RAM para esta memória. Assim, no próximo acesso do processador, este consultará esta memória, que é bem mais rápida, permitindo o processamento de dados de maneira mais eficiente.
Completam, correta e respectivamente, as lacunas de I a III do texto o que consta em:
Provas
Questão presente nas seguintes provas
892628
Ano: 2015
Disciplina: TI - Organização e Arquitetura dos Computadores
Banca: FCC
Orgão: TRE-RR
Disciplina: TI - Organização e Arquitetura dos Computadores
Banca: FCC
Orgão: TRE-RR
Provas:
Um Técnico Judiciário especializado em Operação de Computadores deve indicar discos rígidos para serem utilizados nas seguintes situações:
I. Uma workstation requer um HD com rotação de 15.000 RPM, certificado para operação contínua e com garantia de 5 anos.
II. Uma máquina desktop requer um HD de menos de 1 TeraByte para armazenamento local. Há restrições orçamentárias. Esta solução deve ser replicada em diversas máquinas desktop de outros funcionários. O cabo de conexão do HD ao computador deve ser blindado e curto (menos de 1 m) para que o espaço interno do computador seja melhor aproveitado, facilitando a circulação de ar.
O Técnico indicou, correta e respectivamente, as tecnologias de discos rígidos capazes de atender adequadamente as situações I e II:
I. Uma workstation requer um HD com rotação de 15.000 RPM, certificado para operação contínua e com garantia de 5 anos.
II. Uma máquina desktop requer um HD de menos de 1 TeraByte para armazenamento local. Há restrições orçamentárias. Esta solução deve ser replicada em diversas máquinas desktop de outros funcionários. O cabo de conexão do HD ao computador deve ser blindado e curto (menos de 1 m) para que o espaço interno do computador seja melhor aproveitado, facilitando a circulação de ar.
O Técnico indicou, correta e respectivamente, as tecnologias de discos rígidos capazes de atender adequadamente as situações I e II:
Provas
Questão presente nas seguintes provas
892627
Ano: 2015
Disciplina: TI - Organização e Arquitetura dos Computadores
Banca: FCC
Orgão: TRE-RR
Disciplina: TI - Organização e Arquitetura dos Computadores
Banca: FCC
Orgão: TRE-RR
Provas:
As taxas típicas de transmissão de dados do barramento padrão AGP são: AGP 1X (266 MB/s), AGP 4X (1064 MB/s) e AGP 8X (2128 MB/s). Os padrões AGP podem ser comparados aos padrões PCI Express indicados em:
Provas
Questão presente nas seguintes provas
Um Técnico Judiciário especializado em Operação de Computadores deve identificar as portas disponíveis em um gabinete de um desktop, assim descritas:
As portas do tipo I suportam as velocidades de 100 Mbps, 200 Mbps e 400 Mbps (chamadas respectivamente de s100, s200 e s400). As portas do tipo II suportam a velocidade de 800 Mbps (chamadas de s800). Essa velocidade é usada apenas quando o cabo possui um plugue com certa quantidade de pinos em cada extremidade.
A transmissão de dados através da tecnologia destas portas conta com um recurso importante: um modo de funcionamento "isócrono", que na prática, torna possível transmitir dados de um dispositivo para outro em tempo real, sem influência de qualquer mecanismo que retarde significantemente a transmissão. Essa funcionalidade é especialmente atraente para uso em câmeras de vídeo digitais ou HDs externos, por exemplo, uma vez que usuários desses dispositivos podem trabalhar com grande volume de dados sem perder muito tempo.
O Técnico identificou corretamente as portas como:
As portas do tipo I suportam as velocidades de 100 Mbps, 200 Mbps e 400 Mbps (chamadas respectivamente de s100, s200 e s400). As portas do tipo II suportam a velocidade de 800 Mbps (chamadas de s800). Essa velocidade é usada apenas quando o cabo possui um plugue com certa quantidade de pinos em cada extremidade.
A transmissão de dados através da tecnologia destas portas conta com um recurso importante: um modo de funcionamento "isócrono", que na prática, torna possível transmitir dados de um dispositivo para outro em tempo real, sem influência de qualquer mecanismo que retarde significantemente a transmissão. Essa funcionalidade é especialmente atraente para uso em câmeras de vídeo digitais ou HDs externos, por exemplo, uma vez que usuários desses dispositivos podem trabalhar com grande volume de dados sem perder muito tempo.
O Técnico identificou corretamente as portas como:
Provas
Questão presente nas seguintes provas
Um Técnico Judiciário especializado em Operação de Computadores foi chamado para avaliar os requisitos de sistema necessários para a instalação Windows Server 2008 R2. Se o computador não atender aos requisitos definidos pela Microsoft como "mínimos", não será possível instalar este produto corretamente. Dentre os requisitos recomendados encontra-se
Provas
Questão presente nas seguintes provas
Cadernos
Caderno Container